Например TDA7294

Форум РадиоКот • Просмотр темы - как собрать сумматор
Форум РадиоКот
Здесь можно немножко помяукать :)

Текущее время: Вт дек 16, 2025 14:10:31

Часовой пояс: UTC + 3 часа


ПРЯМО СЕЙЧАС:



Начать новую тему Ответить на тему  [ Сообщений: 11 ] 
Автор Сообщение
Не в сети
 Заголовок сообщения: как собрать сумматор
СообщениеДобавлено: Пн дек 15, 2025 04:45:31 
Родился

Зарегистрирован: Сб дек 13, 2025 21:11:20
Сообщений: 2
Рейтинг сообщения: 0
в общем в вузе задали задание собрать сумматор на микросхемах к155ли1, к155лн1 и к155лл1. в целом, начало было бодрое - разобрался с логической схемой(ну там много ума и не надо :dont_know: )
проблемы пошли чуть дальше - я не совсем теперь понимаю, как подобрать резисторы и стабилизатор :oops: !!

схема у меня питается от +12 В, я насчитал штук 10 микросхем к155ли1 и столько же к155лн1, а еще 5 штучек светодиодов.
ход мыслей у меня пока такой:
1. номинальное напряжение, которое принимают микросхемки 5 - значит надо с помощью стабилизатора из 12 вольт сделать 5? но как?
2. перед светодиодиками у меня должны стоять резисторы по 150 ом (из соображений (5-2)/0.02 = 150)
3. не знаю, должны ли стоять резисторы перед микросхемами - если есть стабилизатор, то, наверное, их и не надо ставить?
4. когда я спросил у преподавателя про правильность моих мыслей он сказал, что надо рассчитать что-то еще(какой-то ток, кажется), мол, без этого и светодиоды могут погореть, но я напрочь забыл что он сказал. хоть убей не вспомню..

короче, коты, помогите пожалуйста коту-шалопаю :oops: , и пожалуйста, просто подталкивайте к ответу, я хочу напрячь свои мозга сам, но мне не хватает ваших советов.
(п.с. чатом гпт не пользуюсь из принципа :tea: )

Добавлено after 2 hours 33 minutes 5 seconds:
маленькое уточнение к посту выше: там еще должны быть двухпозиционные переключатели, но думаю, это сильно много роли не играет? :dont_know:

а так, в общем-то почитал немного про стабилизаторы. правильно ли я понял, что рядом помимо двух электролитических конденсаторов на 100 мкф должен стоять еще и резистор на (12-7)/I Ом?
еще я полистал методички к работам, которые мы выполняли и заметил одну смешную штуку - резисторы там стоят на 560 Ом, хотя на входе 5 В. как это работает, если у меня по сути должна быть формула (5-2)/0.02?... :cry:


Вернуться наверх
 
Не в сети
 Заголовок сообщения: Re: как собрать сумматор
СообщениеДобавлено: Пн дек 15, 2025 06:29:37 
Друг Кота
Аватар пользователя

Карма: 23
Рейтинг сообщений: 399
Зарегистрирован: Вс окт 24, 2010 16:02:46
Сообщений: 3483
Откуда: Ижевск
Рейтинг сообщения: 0
botinok2020 писал(а):
а так, в общем-то почитал немного про стабилизаторы. правильно ли я понял, что рядом помимо двух электролитических конденсаторов на 100 мкф должен стоять еще и резистор на (12-7)/I Ом?
Конденсаторы ставятся перед стабилизатором и после него. Сопротивление перед стабилизатором может потребоваться для уменьшения напряжения и как следствие уменьшения рассеиваемой мощности стабилизатором (ну что б не сильно перегревался, считать нужно).
botinok2020 писал(а):
и заметил одну смешную штуку - резисторы там стоят на 560 Ом, хотя на входе 5 В. как это работает, если у меня по сути должна быть формула (5-2)/0.02?..
Не обязательно светодиоды должны работать на максимально допустимом токе, поэтому это сопротивление можно взять большей величины.


Вернуться наверх
 
Не в сети
 Заголовок сообщения: Re: как собрать сумматор
СообщениеДобавлено: Пн дек 15, 2025 07:03:04 
Друг Кота

Карма: 20
Рейтинг сообщений: 814
Зарегистрирован: Пт ноя 02, 2018 16:14:36
Сообщений: 3102
Рейтинг сообщения: 0
botinok2020 писал(а):
надо с помощью стабилизатора из 12 вольт сделать 5? но как?
Основной критерий при выборе стабилизатора - "мы это проходили". Вариант купить готовый DC-DC, не вникая в его схемотехнику не пройдёт.

Для начала надо просуммировать токи, потребляемые всеми микросхемами и светодиодами, дальше - исходя из результата. Эмиттерный повторитель вы проходили.

_________________
Нет ничего практичнее хорошей теории


Вернуться наверх
 
Не в сети
 Заголовок сообщения: Re: как собрать сумматор
СообщениеДобавлено: Пн дек 15, 2025 14:57:18 
Друг Кота
Аватар пользователя

Карма: 48
Рейтинг сообщений: 96
Зарегистрирован: Пн мар 22, 2010 11:01:14
Сообщений: 7461
Откуда: СССР, г. Москва.
Рейтинг сообщения: 0
Цитата:
1. номинальное напряжение, которое принимают микросхемки 5 - значит надо с помощью стабилизатора из 12 вольт сделать 5? но как?

Посчитать потребляемый ток и подобрать подходящий стабилизатор напряжения на 5 Вольт.
Цитата:
2. перед светодиодиками у меня должны стоять резисторы по 150 ом (из соображений (5-2)/0.02 = 150)

Современные светодиоды светятся уже при токе 0,001 мА :))
Цитата:
3. не знаю, должны ли стоять резисторы перед микросхемами - если есть стабилизатор, то, наверное, их и не надо ставить?

В разрыв питания ИМХ резисторы ставить не нужно.

_________________
Я рожден при социализме, и я этим горжусь!


Вернуться наверх
 
Эиком - электронные компоненты и радиодетали
Не в сети
 Заголовок сообщения: Re: как собрать сумматор
СообщениеДобавлено: Пн дек 15, 2025 15:20:15 
Друг Кота
Аватар пользователя

Карма: 55
Рейтинг сообщений: 665
Зарегистрирован: Вт сен 25, 2012 23:13:41
Сообщений: 5414
Откуда: г.Дзержинск Нижегородской обл.
Рейтинг сообщения: 0
...еще я полистал методички к работам, которые мы выполняли и заметил одну смешную штуку - резисторы там стоят на 560 Ом, хотя на входе 5 В.
Это называется: «слышал звон, да не знает, где он». А речь там шла о неиспользуемых входах логических ИМС, которые не должны "висеть в воздухе". Все неиспользованные входы каждой ИМС, выполненной по технологии ТТЛ, должны быть подтянуты к плюсовой шине питания через общий резистор сопротивлением 100-1000 Ом.

_________________
Спасение утопающих дело рук самих утопающих.


Вернуться наверх
 
Не в сети
 Заголовок сообщения: Re: как собрать сумматор
СообщениеДобавлено: Пн дек 15, 2025 20:01:22 
Опытный кот

Карма: 2
Рейтинг сообщений: 105
Зарегистрирован: Пт ноя 22, 2024 14:08:43
Сообщений: 850
Рейтинг сообщения: 0
Николай_С писал(а):
общий резистор сопротивлением 100-1000 Ом

в документации - не меньше 1К....но часто можно и 10К....
-----
светодиоды правильнее для 155й подключать к +5, а не к общему.....и ток не считать 20 мА (у микросхемы выход рассчитан на 16 мА втекающего тока в стандартном случае, для расчёта не забыть отнять напряжение на свeтодиоде, а не 5/20)....достаточно и 5 мА....
------
20 мсх ориентировочно потребляют 400 мА, т.е. 7805 можно поставить с радиатором....или, как предлагалось выше - импульсный DC-DC...с током до 1 А


Вернуться наверх
 
Не в сети
 Заголовок сообщения: Re: как собрать сумматор
СообщениеДобавлено: Пн дек 15, 2025 20:48:57 
Друг Кота

Карма: 20
Рейтинг сообщений: 814
Зарегистрирован: Пт ноя 02, 2018 16:14:36
Сообщений: 3102
Рейтинг сообщения: 0
Krismi70 писал(а):
в документации - не меньше 1К....но часто можно и 10К....
И на один резистор до 20 входов. Неиспользуемых. Если говорить о светодиодах, то и там подойдёт 560 Ом: 5 мА вполне достаточно.
Krismi70 писал(а):
светодиоды правильнее для 155й подключать к +5, а не к общему
Только светиться они будут при нуле, а не единице на выходе. Можно добавить логические инверторы, чтобы было логичнее.
Krismi70 писал(а):
или, как предлагалось выше - импульсный DC-DC...с током до 1 А
Не предлагалось, наоборот не рекомендовалось: практической ценности схема не имеет, единственное её назначение - продемонстрировать знание принципов работы стабилизатора напряжения и всего остального. Можно было бы ограничиться одним корпусом 7483, он же К155ИМ3, но препода интересует ещё более окаменевшее говно мамонта. Стабилитрон КС156 + эмиттерный повторитель тут более уместны.

_________________
Нет ничего практичнее хорошей теории


Вернуться наверх
 
Не в сети
 Заголовок сообщения: Re: как собрать сумматор
СообщениеДобавлено: Вт дек 16, 2025 00:45:12 
Друг Кота

Карма: 46
Рейтинг сообщений: -13
Зарегистрирован: Вт фев 21, 2012 13:51:55
Сообщений: 5185
Откуда: Начинающий
Рейтинг сообщения: 0
.. практической ценности схема не имеет, единственное её назначение - продемонстрировать знание принципов работы ..
..
и всего остального. Можно было бы ограничиться одним корпусом 7483, он же К155ИМ3, но препода интересует ...

Bepно - coбрать "xor"-ы на "paccыпуxe" !

И это правильно, хоть что то из схемотехники запомнится !

_________________
< виртуальная "кнопочка" >--( WWW ) <- Убедительная просьба интересующимся старыми компьютерами типа РК86 - не пишите в теме в барахолке, пишите Ваши вопросы в ( лс ) пожалуйста


Вернуться наверх
 
Не в сети
 Заголовок сообщения: Re: как собрать сумматор
СообщениеДобавлено: Вт дек 16, 2025 04:12:18 
Родился

Зарегистрирован: Сб дек 13, 2025 21:11:20
Сообщений: 2
Рейтинг сообщения: 0
botinok2020 писал(а):
надо с помощью стабилизатора из 12 вольт сделать 5? но как?
Основной критерий при выборе стабилизатора - "мы это проходили". Вариант купить готовый DC-DC, не вникая в его схемотехнику не пройдёт.

Для начала надо просуммировать токи, потребляемые всеми микросхемами и светодиодами, дальше - исходя из результата. Эмиттерный повторитель вы проходили.

в общем, только сел, сейчас попробую переварить:
1. Просуммировать токи: допустим, у меня светодиод потребляет 20мА, их пять - 0,1А. Это понятно. С микросхемой уже сложнее - в даташите пишут, что ток потребления при низком уровне входного напряжения - максимум 33мА (при высоком 21мА), у меня в общем 20 микросхем, получается - 0,66А? Тогда в сумме ток в цепи - 0,76А?
2. Тогда стабилизатор считаю как-то так:
Мощность рассеиваемая стабилизатором: (12-5)*0,76 = 5,32, но так как корпус LM317 рассеивает мощность до 1,5Вт, мне надо поставить радиатор?
3. Не совсем понял, при чем тут эмиттерные повторители, не могли бы Вы, пожалуйста, объяснить?

Добавлено after 10 minutes 8 seconds:
4. когда я спросил у преподавателя про правильность моих мыслей он сказал, что надо рассчитать что-то еще(какой-то ток, кажется), мол, без этого и светодиоды могут погореть, но я напрочь забыл что он сказал. хоть убей не вспомню..


уточнил у преподавателя, он ответил, что при подаче с логической микросхемы логической единицы формируется напряжение (в моем случае 5В), а вопрос был в том, какой максимальный ток может выдать эта микросхема, и не сгорит ли из-за этого светодиод. :roll:
я погуглил, по запросу "максимальный выходной ток на к155ли1" мне выдало 16мА, а на лампочку должно упасть 20, значит, ничего страшного произойти не должно при сопротивлении 150Ом?
но! я не понял, на что влияет этот выходной ток - он суммируется током потребления? звучит как будто не правильно...

Добавлено after 2 minutes 11 seconds:
[quote]Современные светодиоды светятся уже при токе 0,001 мА :))


для учебный целей беру 0,02А, никаких современных светодиодов :roll:

Добавлено after 3 minutes 9 seconds:
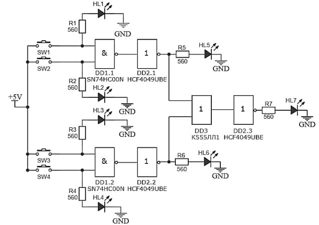
...еще я полистал методички к работам, которые мы выполняли и заметил одну смешную штуку - резисторы там стоят на 560 Ом, хотя на входе 5 В.
Это называется: «слышал звон, да не знает, где он». А речь там шла о неиспользуемых входах логических ИМС, которые не должны "висеть в воздухе". Все неиспользованные входы каждой ИМС, выполненной по технологии ТТЛ, должны быть подтянуты к плюсовой шине питания через общий резистор сопротивлением 100-1000 Ом.

извиняюсь, я написал неполноценный ответ( резисторы на 560 Ом стояли непосредственно перед светодиодами, но там использовались несколько другие микросхемы:
Изображение

Добавлено after 10 minutes 56 seconds:
светодиоды правильнее для 155й подключать к +5, а не к общему.....и ток не считать 20 мА (у микросхемы выход рассчитан на 16 мА втекающего тока в стандартном случае, для расчёта не забыть отнять напряжение на свeтодиоде, а не 5/20)....достаточно и 5 мА....


извините, не понял фразу "подключить к +5, а не общему"... то есть светодиод должен питаться не от выхода логической микросхемы?
а про ток вообще прошу как пятилетнему разжевать, совсем не вкатился :oops:

---

еще я не понимаю, на что влияет выходной ток :wink: по сути, если у нас в цепи ток 0,76(возможно), то и на выходе микросхемы он же должен быть 0,76? что же значит 16мА на выходе... :cry:


Вернуться наверх
 
Не в сети
 Заголовок сообщения: Re: как собрать сумматор
СообщениеДобавлено: Вт дек 16, 2025 06:26:30 
Опытный кот

Карма: 2
Рейтинг сообщений: 105
Зарегистрирован: Пт ноя 22, 2024 14:08:43
Сообщений: 850
Рейтинг сообщения: 0
Точно считать ток при разных состояниях лог. элементов достаточно муторно и не нужно, брать по максимуму...
ток 20 мА для условного светодиода - это максимальный, а не эксплуатационный...а в максимальных режимах полупроводники не используют, поэтому и советуют 5 мА, а не 20...
Изображение
если микросхема с открытым коллектором (часто и предназначена для индикации), то у неё вообще нет вытекающего тока


Последний раз редактировалось Krismi70 Вт дек 16, 2025 06:41:10, всего редактировалось 1 раз.

Вернуться наверх
 
Не в сети
 Заголовок сообщения: Re: как собрать сумматор
СообщениеДобавлено: Вт дек 16, 2025 06:43:23 
Друг Кота

Карма: 46
Рейтинг сообщений: -13
Зарегистрирован: Вт фев 21, 2012 13:51:55
Сообщений: 5185
Откуда: Начинающий
Рейтинг сообщения: 0
..

извините, не понял фразу "подключить к +5, а не общему"... то есть светодиод должен питаться не от выхода логической микросхемы?
а про ток вообще прошу как пятилетнему разжевать, совсем не вкатился
..

Уважаемый пятилетний колобок !

B контексте cxeмотехники "питать-ся" вовсе не cxoже с жеванием каши !
Подразумевает-ся "питание" ^ электрическим током и диод ничего не должен(данное слово здесь также задействует-ся как фигура речи )
Диод для выхода и.м.с. являет-ся нагрузкой, навроде резистора, но не очень линейного и проводящего в отличие от миниатюрной лампочки накаливания только в одну сторону.
Toк сам по себе не течёт - а только по цепи !
Цепь образуют внутренние элементы и.м.с. + нагрузка , а вот подключение нагрузки либо
к менее_положительному(~aka~более_отрицательному)
либо
к более_положительному(~aka~менее_отрицательному)
проводу питания
определит направление прохождения тока.

.. --

еще я не понимаю, на что влияет выходной ток :wink: по сути, если у нас в цепи ток 0,76(возможно), то и на выходе микросхемы он же должен быть 0,76? что же значит 16мА на выходе...

Hy xoть честно не понимаете.
Это суть разные токи !
Ecть ток потребления самих и.м.с.
, а есть токи нагрузок

Ещё Вы не прочитали "дэйтащииты" и.м.с. - там чётко написано, что 16миллиAмпер есмь втекающий ток при "нижнем" уровне выхода
, a вот 0.4миллиAпера есмь вытекающий ток при "верхнем" ypoвне выхода.

Преп. Baш очень терпеливый, однако ... 8)

Добавлено after 3 minutes 8 seconds:
O !
Koллега ужо и картинку правильную притащил !
Изображение

_________________
< виртуальная "кнопочка" >--( WWW ) <- Убедительная просьба интересующимся старыми компьютерами типа РК86 - не пишите в теме в барахолке, пишите Ваши вопросы в ( лс ) пожалуйста


Вернуться наверх
 
Показать сообщения за:  Сортировать по:  Вернуться наверх
Начать новую тему Ответить на тему  [ Сообщений: 11 ] 

Часовой пояс: UTC + 3 часа


Кто сейчас на форуме

Сейчас этот форум просматривают: нет зарегистрированных пользователей и гости: 32


Вы не можете начинать темы
Вы не можете отвечать на сообщения
Вы не можете редактировать свои сообщения
Вы не можете удалять свои сообщения
Вы не можете добавлять вложения

Найти:
Перейти:  


Powered by phpBB © 2000, 2002, 2005, 2007 phpBB Group
Русская поддержка phpBB
Extended by Karma MOD © 2007—2012 m157y
Extended by Topic Tags MOD © 2012 m157y