Например TDA7294

Форум РадиоКот • Просмотр темы - Варикап кв109
Форум РадиоКот
Здесь можно немножко помяукать :)

Текущее время: Вс дек 28, 2025 10:27:02

Часовой пояс: UTC + 3 часа


ПРЯМО СЕЙЧАС:



Начать новую тему Ответить на тему  [ Сообщений: 333 ]     ... , , , 11, , , ...  
Автор Сообщение
Не в сети
 Заголовок сообщения: Re: Варикап кв109
СообщениеДобавлено: Пт ноя 28, 2025 16:37:43 
Друг Кота

Карма: -1
Рейтинг сообщений: 86
Зарегистрирован: Вт мар 13, 2012 12:16:13
Сообщений: 8887
Откуда: .ru
Рейтинг сообщения: 0
далее... энергопотребление.
60 mA для приёмника это дофига)) надо уменьшить общий ток приёмника...
:roll:
интересно что если отключить вывод 6 УНЧ то потребление резко подскакивает... аж на ~100 mA...

Изображение

видать возбуждение какое-то... кто знает напишите))
:tea:

Добавлено after 3 hours 23 minutes 5 seconds:
roman.com писал(а):
60 mA для приёмника это дофига

это из-за стабилизатора...

далее...
измерили все токи в схеме...
:roll:

УНЧ - по даташиту 13 mA... в реальности 18 mA... ну и ладно))

приёмник - МС - 10 mA + блок УКВ ~2 mA... итого 12 mA...

стабилизатор - 30 mA... перевели в экономный режим)) с током 3 mA...

итого: общий ток приёмника... ~35 mA.

Изображение

вот так уже лучше.))
:tea:

Добавлено after 36 minutes 35 seconds:
далее...
блок УКВ в моём приёмнике собран по классической схеме... с совмещённым гетеродином...

Изображение

и хотя такие схемы уже давно никто не использует (они давно уже вышли из моды :)) )...
но японцы решили что это хорошая схема))
ну и ладно...
:tea:

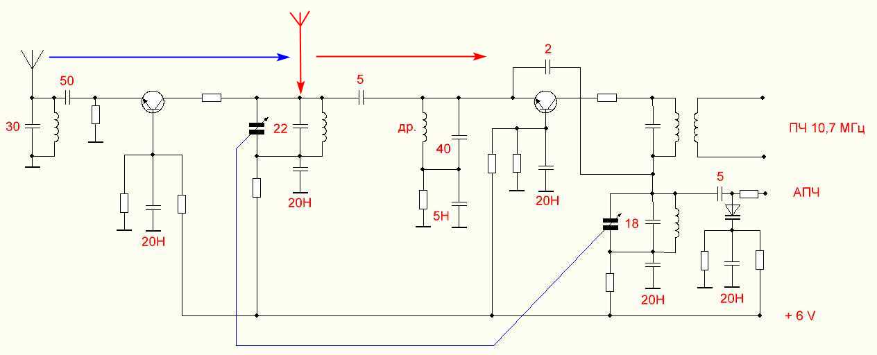
а полная схема будет такая...
приёмник FМ 78...108 МГц с АПЧ...

Изображение

в реальности схема блока УКВ может немного отличаться... совсем незначительно))
но главное принцип работы тот же.
:tea:


Вложения:
Screenshot_0.jpg [50.37 KiB]
Скачиваний: 410
Screenshot_1.jpg [76.1 KiB]
Скачиваний: 423
Screenshot_10.jpg [45.85 KiB]
Скачиваний: 333
Вернуться наверх
 
Не в сети
 Заголовок сообщения: Re: Варикап кв109
СообщениеДобавлено: Пт ноя 28, 2025 17:39:46 
Друг Кота
Аватар пользователя

Карма: 26
Рейтинг сообщений: 821
Зарегистрирован: Сб янв 28, 2006 22:47:24
Сообщений: 5739
Рейтинг сообщения: 0
roman.com, вы бы себя как-то ограничивали что ли в размещении пестрых картинок...

_________________
Астролябия-сама меряет, было бы что мерять!!!


Вернуться наверх
 
Не в сети
 Заголовок сообщения: Re: Варикап кв109
СообщениеДобавлено: Пт ноя 28, 2025 20:46:42 
Нашел транзистор. Понюхал.

Зарегистрирован: Ср апр 17, 2024 20:24:19
Сообщений: 171
Откуда: Курская область,
Рейтинг сообщения: 0
а полная схема будет такая...
приёмник FМ 78...108 МГц с АПЧ... :tea:


Я бы оставил стереодекодер и возможность подключения второй колонки

Добавлено after 1 hour 13 minutes 43 seconds:
Уважаемые кошачье сообщество посмотрев схемы блоков УКВ советской сборки увидел, что входные контура имеют трансформаторный вход (поправьте если не так выразился) и подумал это усложняло производство) но на это шли значит это давало какой то эффект ( я думаю это согласование с антенной). Подскажите есть ли смысл делать такие входные контура?

Изображение


Последний раз редактировалось Александр 62 Пт ноя 28, 2025 21:25:16, всего редактировалось 1 раз.

Вернуться наверх
 
В сети
 Заголовок сообщения: Re: Варикап кв109
СообщениеДобавлено: Пт ноя 28, 2025 21:13:17 
Мудрый кот

Карма: 25
Рейтинг сообщений: 494
Зарегистрирован: Сб май 05, 2012 20:24:52
Сообщений: 1816
Откуда: KN34PC, Болгария
Рейтинг сообщения: 0
Фильтры перед смесителем предназначены для 1. удаления/уменьшение зеркальной частоты. 2. отфильтровать ненужный спектр частот, за исключением рабочих. С электрическими цепями для согласования импеданса, как в случае генератор (антенна) -> нагрузка (вход УВЧ)). Нужно это или нет - решать конструктору.


Вернуться наверх
 
Эиком - электронные компоненты и радиодетали
Не в сети
 Заголовок сообщения: Re: Варикап кв109
СообщениеДобавлено: Пт ноя 28, 2025 21:24:37 
Друг Кота
Аватар пользователя

Карма: 26
Рейтинг сообщений: 821
Зарегистрирован: Сб янв 28, 2006 22:47:24
Сообщений: 5739
Рейтинг сообщения: 3
С электрическими цепями для согласования импеданса

Если все так серьезно, тогда неплохо было бы диплексер предусмотреть после смесителя. Но это не тот случай, когда речь об однокрисстальных чипах радиоприемников.

_________________
Астролябия-сама меряет, было бы что мерять!!!


Вернуться наверх
 
Не в сети
 Заголовок сообщения: Re: Варикап кв109
СообщениеДобавлено: Пт ноя 28, 2025 21:30:08 
Нашел транзистор. Понюхал.

Зарегистрирован: Ср апр 17, 2024 20:24:19
Сообщений: 171
Откуда: Курская область,
Рейтинг сообщения: 0
Но это не тот случай, когда речь об однокрисстальных чипах радиоприемников.


Я задался вопросом согласовать усилитель с фильтром с телескопической антенной Поэтому и задал вопрос ,увидев , что в советских укв было иначе.


Вернуться наверх
 
В сети
 Заголовок сообщения: Re: Варикап кв109
СообщениеДобавлено: Пт ноя 28, 2025 21:39:11 
Мудрый кот

Карма: 25
Рейтинг сообщений: 494
Зарегистрирован: Сб май 05, 2012 20:24:52
Сообщений: 1816
Откуда: KN34PC, Болгария
Рейтинг сообщения: 0
Заставьте ЧМ-радио заработать. Потом все легко (согласования с антенной).
Даже на смесителе (если радиоцентр находится близко) работает (с условиями).


Вернуться наверх
 
Не в сети
 Заголовок сообщения: Re: Варикап кв109
СообщениеДобавлено: Пт ноя 28, 2025 21:45:48 
Друг Кота

Карма: -1
Рейтинг сообщений: 86
Зарегистрирован: Вт мар 13, 2012 12:16:13
Сообщений: 8887
Откуда: .ru
Рейтинг сообщения: 0
во-первых... зачем мне стереодекодер если у меня одна колонка))
во-вторых... стереоэффект хорошо слышен только в наушниках... рядом работающие колонки не дают эффекта))
в-третьих... моя цель сделать компактный приёмник... а не музыкальный центр))
:tea:


Вернуться наверх
 
Не в сети
 Заголовок сообщения: Re: Варикап кв109
СообщениеДобавлено: Пт ноя 28, 2025 21:51:31 
Нашел транзистор. Понюхал.

Зарегистрирован: Ср апр 17, 2024 20:24:19
Сообщений: 171
Откуда: Курская область,
Рейтинг сообщения: 0
Заставьте ЧМ-радио заработать. Потом все легко (согласования с антенной).
Даже на смесителе (если радиоцентр находится близко) работает (с условиями).


Приемник у меня работает и не плохо, но в связи с тем , что я живу в зоне неуверенного приёма пытаюсь как можно больше увеличить чувствительность выжать максимально возможное из ТА 2003.


Вернуться наверх
 
Не в сети
 Заголовок сообщения: Re: Варикап кв109
СообщениеДобавлено: Пт ноя 28, 2025 21:57:36 
Друг Кота

Карма: -1
Рейтинг сообщений: 86
Зарегистрирован: Вт мар 13, 2012 12:16:13
Сообщений: 8887
Откуда: .ru
Рейтинг сообщения: 0
Подскажите есть ли смысл делать такие входные контура?

смысл есть если на первом месте качество... а чувствительность на втором...
такие приёмники как правило обладают чуть меньшей чувствительностью но зато заметно выше качество за счёт лучшего подавления помех...
если например мы будем слушать приёмник в городе... в условиях хорошего сигнала... и высокого уровня помех... то смысл есть.
:tea:
в приёмниках высокого класса используют трансформаторную связь для более высокой добротности контура... и соответственно более узкой полосы... и соответственно меньше помех от других станций... и т.д.
:tea:
а в приёмниках ещё более высокого класса используют трансформаторную связь и двух каскадный УВЧ...

Изображение

Изображение

Изображение

настраивал такие приёмники...
у них действительно хорошая избирательность... хорошее подавление других станций... и прочих посторонних помех... от разной другой аппаратуры...
:tea:
но чуть меньше чувствительность...
хотя... если немного переделать... то и чувствительность у них будет не хуже импортного))
:tea:
и к слову... во всех приёмниках высокого класса используют смеситель с отдельным гетеродином...
оно и понятно... т.к. у них лучше характеристики.


Вложения:
Screenshot_8.jpg [66.2 KiB]
Скачиваний: 418
Screenshot_6.jpg [52.74 KiB]
Скачиваний: 418
Screenshot_5.jpg [73.79 KiB]
Скачиваний: 474
Вернуться наверх
 
Не в сети
 Заголовок сообщения: Re: Варикап кв109
СообщениеДобавлено: Сб ноя 29, 2025 15:34:54 
Нашел транзистор. Понюхал.

Зарегистрирован: Ср апр 17, 2024 20:24:19
Сообщений: 171
Откуда: Курская область,
Рейтинг сообщения: 0
А почему в УРЧ используется включение транзистора с общей базой?


Вернуться наверх
 
Не в сети
 Заголовок сообщения: Re: Варикап кв109
СообщениеДобавлено: Сб ноя 29, 2025 17:11:21 
Друг Кота
Аватар пользователя

Карма: 116
Рейтинг сообщений: 4505
Зарегистрирован: Пт мар 30, 2012 05:17:29
Сообщений: 16095
Откуда: Екатеринбург
Рейтинг сообщения: 1
В общем случае у каскада ОБ вполне определённое (заданное током коллектора) входное сопротивление, это позволяет хорошо согласовать сопротивления антенны, фильтра, усилительного каскада, таким образом передав максимально возможную мощность из антенны. У каскада ОБ не снижается усиление на ВЧ из-за эффекта Миллера.

_________________
И хрюкотали зелюки,
Как мюмзики в мове.


Вернуться наверх
 
Не в сети
 Заголовок сообщения: Re: Варикап кв109
СообщениеДобавлено: Сб ноя 29, 2025 17:20:03 
Друг Кота

Карма: -1
Рейтинг сообщений: 86
Зарегистрирован: Вт мар 13, 2012 12:16:13
Сообщений: 8887
Откуда: .ru
Рейтинг сообщения: 1
Александр 62 писал(а):
А почему в УРЧ используется включение транзистора с общей базой?

в первую очередь из-за большого устойчивого усиления...
транзистор с общим эмиттером работать не сможет... точнее сможет только при слабой связи с входным контуром... но как только мы увеличим связи с сводным контуром УРЧ тут же превратится в генератор... ))
речь именно про резонансные усилители... у который на входе контур и на выходе контур...
:tea:
ещё с общей базой больше выходное сопротивление... но это уже мелочи по сравнению с большим устойчивым усилением.
:tea:
и по этой же причине (из-за большого устойчивого усиления) в своих рациях в УРЧ я использую включение транзистора с общей базой.

Изображение

:tea:
проще говоря... при включение транзистора с общей базой сама база является разделителем между входным и выходным контуром... замыкая высокочастотный ток на массу.
:roll:
транзистор с общим эмиттером так работать не сможет... через ёмкость коллекторного перехода будет обратная связь с входным и выходным контуром... и УРЧ тут же превратится в генератор... ))


Вернуться наверх
 
Не в сети
 Заголовок сообщения: Re: Варикап кв109
СообщениеДобавлено: Сб ноя 29, 2025 18:47:51 
Друг Кота
Аватар пользователя

Карма: 26
Рейтинг сообщений: 821
Зарегистрирован: Сб янв 28, 2006 22:47:24
Сообщений: 5739
Рейтинг сообщения: 1
А почему в УРЧ используется включение транзистора с общей базой?
Сейчас такое редко практикуют. Появилось множество ВЧ транзисторов с мизерной емкостью коллектора, их допустимо использовать с ОЭ в УВЧ.

Раньше да, включение с ОБ часто применялось в высокочастотных каскадах. И каскодное включение транзисторов тоже. А все из-за больших емкостей коллекторов.

Еще раньше ламповые триоды включали порой с общей сеткой, все по той же причине - паразитные емкости электродов.

_________________
Астролябия-сама меряет, было бы что мерять!!!


Вернуться наверх
 
Не в сети
 Заголовок сообщения: Re: Варикап кв109
СообщениеДобавлено: Сб ноя 29, 2025 22:49:18 
Друг Кота

Карма: -1
Рейтинг сообщений: 86
Зарегистрирован: Вт мар 13, 2012 12:16:13
Сообщений: 8887
Откуда: .ru
Рейтинг сообщения: 0
далее...

был муз центр...

Изображение

остались рожки да ножки))

Изображение

немного упростили схему)))
:))

далее... по схеме...

Изображение
roman.com писал(а):
в реальности схема блока УКВ может немного отличаться... совсем незначительно))

всё таки "китайский" блок УКВ заслуживает чтобы его схему нарисовали... полностью... как положено ))
а вот и реальная схема... "китайского" блока УКВ...

Изображение

:tea:
да... "китайский" блок УКВ практически ничем не отличается от "советского" блока УКВ...

Изображение

за исключением "мелких деталей"... ))
-в "советском" блоке УКВ... не полное включение контуров... что повышает добротность и сужает полосу...
-в "китайском" блок УКВ... с этим не стали заморачиваться))

-в "советском" блоке УКВ... полосовой фильтр ПЧ... первый образован L5 + C14... L7 + C18...
-в "китайском" блок УКВ... с этим не стали заморачиваться))

и т.д.
:tea:

первое что бросилось в глаза... что за резистор параллельно контуру гетеродина ?
пока это остаётся загадкой)) видимо это новые "китайские" технологии ))
:roll:

далее...
интересно... и что тут можно улучшить ? ))

Добавлено after 50 minutes 26 seconds:
а полная схема (исправленная) такая...
приёмник FМ 88...108 МГц с АПЧ...

Изображение

:tea:


Вложения:
Screenshot_0.jpg [37.81 KiB]
Скачиваний: 208
Screenshot_4.jpg [33.64 KiB]
Скачиваний: 217
Screenshot_1.jpg [34.74 KiB]
Скачиваний: 295
Вернуться наверх
 
Не в сети
 Заголовок сообщения: Re: Варикап кв109
СообщениеДобавлено: Сб ноя 29, 2025 23:22:15 
Друг Кота
Аватар пользователя

Карма: 26
Рейтинг сообщений: 821
Зарегистрирован: Сб янв 28, 2006 22:47:24
Сообщений: 5739
Рейтинг сообщения: 0
roman.com, я дико извиняюсь, но нафига такие портянки постить? Я посты топикстартера по пять минут ищу среди ваших картинок.

_________________
Астролябия-сама меряет, было бы что мерять!!!


Вернуться наверх
 
Не в сети
 Заголовок сообщения: Re: Варикап кв109
СообщениеДобавлено: Вс ноя 30, 2025 00:57:05 
Друг Кота

Карма: -1
Рейтинг сообщений: 86
Зарегистрирован: Вт мар 13, 2012 12:16:13
Сообщений: 8887
Откуда: .ru
Рейтинг сообщения: 1
это чтобы лучше видеть))
:shock:
далее...
резистор в контуре ПЧ нужен для расширения полосы пропускания... типа так лучше работает... подумали китайцы))

Изображение

убрали... чуть-чуть стало больше усиление... качество звука не изменилось))
:tea:
далее...
резистор в контуре гетеродина... а вот тут я сам не знаю)) моего образования не хватает понять эти китайские технологии))

Изображение

убрали... ничего не изменилось))
:dont_know:
короче... мне этого не понять))
:tea:


Вложения:
Screenshot_4.jpg [34.06 KiB]
Скачиваний: 189
Screenshot_1.jpg [32.81 KiB]
Скачиваний: 184
Вернуться наверх
 
Не в сети
 Заголовок сообщения: Re: Варикап кв109
СообщениеДобавлено: Вс ноя 30, 2025 10:46:01 
Нашел транзистор. Понюхал.

Зарегистрирован: Ср апр 17, 2024 20:24:19
Сообщений: 171
Откуда: Курская область,
Рейтинг сообщения: 0
всё таки "китайский" блок УКВ заслуживает чтобы его схему нарисовали... полностью... как положено ))
а вот и реальная схема... "китайского" блока УКВ...
Есть плата с таким блоком укв, только упч на ТДА 1083 пока не запустил. Подскажите если возможно сопротивления резисторов по которым подаётся питание на блок укв и витки катушек входного контура, УРЧ, и гетеродина , а то он был перестроен на Советский диапазон, а там сейчас нет станций. Просто интересно повозиться в учебных целях.


Вернуться наверх
 
Не в сети
 Заголовок сообщения: Re: Варикап кв109
СообщениеДобавлено: Вс ноя 30, 2025 12:18:21 
Друг Кота

Карма: -1
Рейтинг сообщений: 86
Зарегистрирован: Вт мар 13, 2012 12:16:13
Сообщений: 8887
Откуда: .ru
Рейтинг сообщения: 0
сопротивления резисторов по которым подаётся питание на китайский блок укв... я ещё не мерил... до них ещё не дошли))
но они примерно такие же как в советском блоке УКВ...
можно смело брать схему советского блока УКВ и в китайском блоке УКВ будет примерно всё тоже самое))

витки катушек входного контура... УРЧ, и гетеродина... на ФМ обычно 4-5 витков.
:tea:

Добавлено after 3 minutes 14 seconds:
далее...
если подключить антенну прямо к смесителю... то приёмник работает лучше))

Изображение

это тот самый случай когда УРЧ ухудшает приём))
:tea:

Добавлено after 4 minutes 18 seconds:
оно и понятно))
эта китайская схема мне напомнила старый сверхрегенератор... в котором добавление УРЧ только ухудшает приём))

Изображение

:tea:


Вложения:
Screenshot_4.jpg [65.79 KiB]
Скачиваний: 152
Screenshot_1.jpg [29.52 KiB]
Скачиваний: 156
Вернуться наверх
 
Не в сети
 Заголовок сообщения: Re: Варикап кв109
СообщениеДобавлено: Вс ноя 30, 2025 12:29:51 
Нашел транзистор. Понюхал.

Зарегистрирован: Ср апр 17, 2024 20:24:19
Сообщений: 171
Откуда: Курская область,
Рейтинг сообщения: 0
если подключить антенну прямо к смесителю... то приёмник работает лучше))
:tea:
Думаю неисправен транзистор УРЧ или обрыв в цепи КПЕ.


Вернуться наверх
 
Показать сообщения за:  Сортировать по:  Вернуться наверх
Начать новую тему Ответить на тему  [ Сообщений: 333 ]     ... , , , 11, , , ...  

Часовой пояс: UTC + 3 часа


Кто сейчас на форуме

Сейчас этот форум просматривают: gsmart и гости: 49


Вы не можете начинать темы
Вы не можете отвечать на сообщения
Вы не можете редактировать свои сообщения
Вы не можете удалять свои сообщения
Вы не можете добавлять вложения

Найти:
Перейти:  


Powered by phpBB © 2000, 2002, 2005, 2007 phpBB Group
Русская поддержка phpBB
Extended by Karma MOD © 2007—2012 m157y
Extended by Topic Tags MOD © 2012 m157y