Например TDA7294

Форум РадиоКот • Просмотр темы - Не работает двухпороговый компаратор...
Форум РадиоКот
Здесь можно немножко помяукать :)

Текущее время: Вт дек 23, 2025 07:10:04

Часовой пояс: UTC + 3 часа


ПРЯМО СЕЙЧАС:



Начать новую тему Ответить на тему  [ Сообщений: 25 ]  1,  
Автор Сообщение
Не в сети
 Заголовок сообщения: Не работает двухпороговый компаратор...
СообщениеДобавлено: Ср дек 10, 2025 03:21:23 
Родился

Зарегистрирован: Сб май 03, 2025 11:21:19
Сообщений: 11
Рейтинг сообщения: 0
Привет, пытаюсь собрать схему двухпорогового компаратора. Сама схема прилагается.
Суть проблематики.
Не внятное переключение, дикий дребезг в перезодных зонах, осцилограф сходит с ума. В переходных зонах пульсации (прямоугольные импульсы) как по верхнему так и по нижнему фронту. Может, есть у кого идеи, в чем я налажал?...
Задача настроить пороги относительно среднего напряжения 7.3Вольта, диапазон +\- 0.3 вольта.
Возможно, есть альтернативное решение?...


Вложения:
Комментарий к файлу: Схема компаратора
Компаратор1.PNG [24.95 KiB]
Скачиваний: 63
Вернуться наверх
 
Не в сети
 Заголовок сообщения: Re: Не работает двухпороговый компаратор...
СообщениеДобавлено: Ср дек 10, 2025 04:24:13 
Друг Кота
Аватар пользователя

Карма: 197
Рейтинг сообщений: 8594
Зарегистрирован: Пн ноя 30, 2009 03:00:01
Сообщений: 43127
Откуда: Нерезиновая
Рейтинг сообщения: 0
Чтобы компаратор не "шумел" вблизи порога срабатывания, есть схема "компаратор с гистерезисом"- при срабатывании компаратора, за счёт обратной связи, немного смещается "опорное" напряжение компаратора, то есть, после первого срабатывания, обратно он сработает уже на "смещённом" опорном напряжении. "смещение" регулируется величиной резистора в ОС.

зы.. И ещё- обычно делают разное "опорное" напряжение, и сравнивают его с контролируемым напряжением. :dont_know:


Вернуться наверх
 
Не в сети
 Заголовок сообщения: Re: Не работает двухпороговый компаратор...
СообщениеДобавлено: Ср дек 10, 2025 05:13:08 
Родился

Зарегистрирован: Сб май 03, 2025 11:21:19
Сообщений: 11
Рейтинг сообщения: 0
зы.. И ещё- обычно делают разное "опорное" напряжение, и сравнивают его с контролируемым напряжением. :dont_know:

Как в анекдоте, " пробовал, доктор... кони дохнут, а у жены только в боку колет"...
Во второй ревизии опорники вешал на стаб питание 12 вольт, а сигнал (7 вольт) подавал на центральную точку... Болячки те же самые.
Прикол в том, что верхний уровень отрабатывает терпимо, переключения четкие, а вот нижний - там "гестерезис" дикий, причем все пульсациями, компаратор качает из состояния в состояние. Приблизительно 100-300 миливольт диапазон..... так не должно быть в принципе.
А обратная связь, а как ее повесить на двухпороговик?


Вернуться наверх
 
Не в сети
 Заголовок сообщения: Re: Не работает двухпороговый компаратор...
СообщениеДобавлено: Ср дек 10, 2025 05:26:07 
Друг Кота
Аватар пользователя

Карма: 197
Рейтинг сообщений: 8594
Зарегистрирован: Пн ноя 30, 2009 03:00:01
Сообщений: 43127
Откуда: Нерезиновая
Рейтинг сообщения: 0
morozovster писал(а):
что верхний уровень отрабатывает терпимо, переключения четкие, а вот нижний - там "гестерезис" дикий, причем все пульсациями, компаратор качает из состояния в состояние. Приблизительно 100-300 миливольт диапазон..... так не должно быть в принципе.

Это в железе? Протеус как-то на такие вещи особо не реагирует. :dont_know:
У меня вот так получилось:
СпойлерИзображение

На элементах Q1 R11 R7 я сделал "регулировку контролируемого напряжения"
Справа квадратик со знаком вопроса- показывает логический уровень на выходе, называется LOGICPROBE (BIG)
Пороги срабатывания настраиваются резисторами R1 R2 R8


Вложения:
Двухпороговый компаратор V2.PNG [82.54 KiB]
Скачиваний: 246
Вернуться наверх
 
Эиком - электронные компоненты и радиодетали
Не в сети
 Заголовок сообщения: Re: Не работает двухпороговый компаратор...
СообщениеДобавлено: Ср дек 10, 2025 06:15:52 
Родился

Зарегистрирован: Сб май 03, 2025 11:21:19
Сообщений: 11
Рейтинг сообщения: 0
Не, макетка. Упростил донельзя. Просто делитель от 12 вольт, на верхнем плече 7.7 вольта, на нижнем 7.1
Подаю 7.3 и начинаю менять выше- ниже. Верхняя граница отрабатывается четко, нижняя с гестерезисом из переключений, приблизительно 120 мВ. Имею виду ширина гестерезиса. Микруху менял. Та самая фигня...


Вернуться наверх
 
Не в сети
 Заголовок сообщения: Re: Не работает двухпороговый компаратор...
СообщениеДобавлено: Ср дек 10, 2025 07:03:45 
Друг Кота

Карма: 64
Рейтинг сообщений: 1020
Зарегистрирован: Пт мар 07, 2008 06:54:43
Сообщений: 4369
Откуда: Ижевск
Рейтинг сообщения: 0
morozovster писал(а):
Возможно, есть альтернативное решение?...
Посмотрите в сторону токоразностных усилителей (усилитель Нортона). Позволяют сравнивать напряжения гораздо больших напряжения питания схемы.
Гистерезис лучше вводить в цепь опорного напряжения. Для повышения точности опорное напряжение должно формироваться на низкоомных резисторах.
СпойлерИзображение


Вложения:
Компаратор_2порога.jpg [34.47 KiB]
Скачиваний: 252
Вернуться наверх
 
Не в сети
 Заголовок сообщения: Re: Не работает двухпороговый компаратор...
СообщениеДобавлено: Ср дек 10, 2025 07:17:46 
Сверлит текстолит когтями

Зарегистрирован: Вт ноя 19, 2019 06:10:18
Сообщений: 1269
Рейтинг сообщения: 0
В Э3 есть схема дискретных входов. Там как раз применён такой компаратор.

https://disk.yandex.ru/d/5KCtVjEK31hQeg


Вернуться наверх
 
Не в сети
 Заголовок сообщения: Re: Не работает двухпороговый компаратор...
СообщениеДобавлено: Ср дек 10, 2025 07:42:30 
Друг Кота
Аватар пользователя

Карма: 197
Рейтинг сообщений: 8594
Зарегистрирован: Пн ноя 30, 2009 03:00:01
Сообщений: 43127
Откуда: Нерезиновая
Рейтинг сообщения: 0
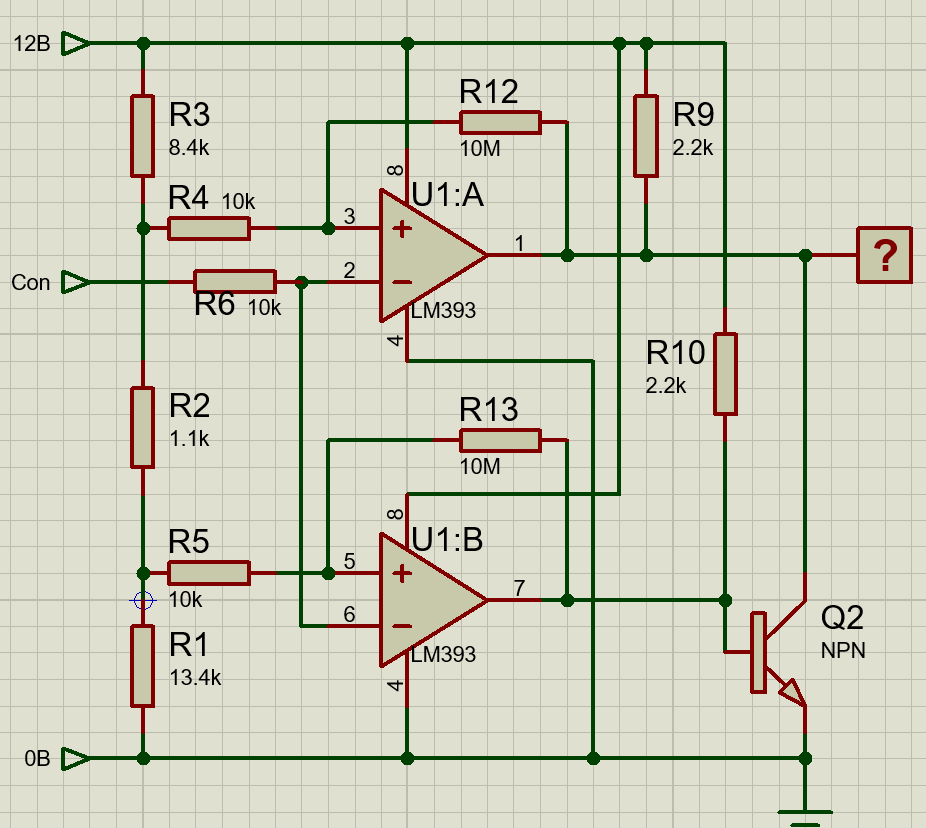
Гистерезис лучше вводить в цепь опорного напряжения. Для повышения точности опорное напряжение должно формироваться на низкоомных резисторах.
СпойлерИзображение

Только в этой схеме не выполняется условие- высокий уровень на выходе схемы, при напряжении выше 7 и ниже 7,6 вольта. Тут просто два выхода компараторов.
Можно добавить транзистор, и "инвертировать" выход одного компаратора-

СпойлерИзображение
Вложение:
Двухпороговый компаратор V3.PNG [71.09 KiB]
Скачиваний: 174


Цепочка R1 R2 R3 формирует "опорные напряжения", резисторы R12 R13 формируют гистерезис.


Последний раз редактировалось АлександрЛ Ср дек 10, 2025 17:00:12, всего редактировалось 2 раз(а).

Вернуться наверх
 
Не в сети
 Заголовок сообщения: Re: Не работает двухпороговый компаратор...
СообщениеДобавлено: Ср дек 10, 2025 07:54:11 
Говорящий с текстолитом

Карма: 20
Рейтинг сообщений: 502
Зарегистрирован: Чт авг 10, 2017 20:57:51
Сообщений: 1644
Рейтинг сообщения: 0
Посмотри как сделана 555

Там есть триггер после компараторов


Вернуться наверх
 
Не в сети
 Заголовок сообщения: Re: Не работает двухпороговый компаратор...
СообщениеДобавлено: Ср дек 10, 2025 14:37:10 
Родился

Зарегистрирован: Сб май 03, 2025 11:21:19
Сообщений: 11
Рейтинг сообщения: 0
Посмотри как сделана 555

Там есть триггер после компараторов

Я сразу думал про 555, но мой однобитовый мозг не смог придумать, как реализовать двухпороговый компаратор на 555.


Вернуться наверх
 
Не в сети
 Заголовок сообщения: Re: Не работает двухпороговый компаратор...
СообщениеДобавлено: Ср дек 10, 2025 14:51:09 
Опытный кот

Карма: 2
Рейтинг сообщений: 105
Зарегистрирован: Пт ноя 22, 2024 14:08:43
Сообщений: 868
Рейтинг сообщения: 0
помощь от китайских товарищей
Изображение


Вернуться наверх
 
Не в сети
 Заголовок сообщения: Re: Не работает двухпороговый компаратор...
СообщениеДобавлено: Ср дек 10, 2025 15:52:29 
Родился

Зарегистрирован: Сб май 03, 2025 11:21:19
Сообщений: 11
Рейтинг сообщения: 0
помощь от китайских товарищей
Изображение

Насколько я понял (может и не правильно) эта схема срабатываэт при превышении порога. У меня задача иная. Нужно запустить модуль Х только после того, как напряжение стабилизируэтся в узком диапазоне...

Добавлено after 16 minutes 54 seconds:
В Э3 есть схема дискретных входов. Там как раз применён такой компаратор.

https://disk.yandex.ru/d/5KCtVjEK31hQeg

Схема интересная. Только, сработает ли? То что я вижу у себя, по нижнему плечу компаратора когда напряжение на входе практически приближается к пороговому, светодиод начинает слабо светиться, по наростающей, когда проходит порог, включается на максимум. В обратном ходе, светодиод горит на максимуме, после гестерезиса сразу выключается. На осцилографе такой переходный процесс виглядит как прямоугольные импульсы высокой частоты, шим "регулятор". Это не шум, не хаос, а четкая периодичная смена состояний выхода компаратора в определенном околопороговом диапазоне.... Думаэте, риггер погасит?


Вернуться наверх
 
Не в сети
 Заголовок сообщения: Re: Не работает двухпороговый компаратор...
СообщениеДобавлено: Ср дек 10, 2025 16:00:45 
Опытный кот

Карма: 2
Рейтинг сообщений: 105
Зарегистрирован: Пт ноя 22, 2024 14:08:43
Сообщений: 868
Рейтинг сообщения: 0
тогда вот, универсальный вариант (схему изменять по потребностям)
Изображение


Вернуться наверх
 
Не в сети
 Заголовок сообщения: Re: Не работает двухпороговый компаратор...
СообщениеДобавлено: Ср дек 10, 2025 17:07:16 
Друг Кота
Аватар пользователя

Карма: 197
Рейтинг сообщений: 8594
Зарегистрирован: Пн ноя 30, 2009 03:00:01
Сообщений: 43127
Откуда: Нерезиновая
Рейтинг сообщения: 0
В моём предыдущем сообщении, в схеме, обнаружилась ошибка, исправил, схему перезалил..
СпойлерИзображение



зы..
Krismi70, если удалить картинку с хостинга картинок, картинка пропадёт и в вашем сообщении.
СпойлерИзображение
Вложение:
сообщение.PNG [43.96 KiB]
Скачиваний: 142


Вернуться наверх
 
Не в сети
 Заголовок сообщения: Re: Не работает двухпороговый компаратор...
СообщениеДобавлено: Ср дек 10, 2025 18:26:59 
Родился

Зарегистрирован: Сб май 03, 2025 11:21:19
Сообщений: 11
Рейтинг сообщения: 0
В моём предыдущем сообщении, в схеме, обнаружилась ошибка, исправил, схему перезалил..
СпойлерИзображение


Да, я это заметил и делал так как сейчас. Не работаети в реалии. Верхний порог работает четко, нижний сработка по понижению четко, а возврат через порог - жопа. Подтяжка никак не влияет. Правда, у меня только 1М в наличии, но думаю это не показатель.


Вложения:
компаратор шум.jpeg [170.79 KiB]
Скачиваний: 24
Вернуться наверх
 
Не в сети
 Заголовок сообщения: Re: Не работает двухпороговый компаратор...
СообщениеДобавлено: Ср дек 10, 2025 19:32:14 
Сверлит текстолит когтями

Зарегистрирован: Вт ноя 19, 2019 06:10:18
Сообщений: 1269
Рейтинг сообщения: 0
morozovster писал(а):
Только, сработает ли?

Странный вопрос. Похоже, вы не заметили, что это комплект документации на ПЛК. Узел отработан и надёжно работает на многих контроллерах в условиях цехов.


Вернуться наверх
 
Не в сети
 Заголовок сообщения: Re: Не работает двухпороговый компаратор...
СообщениеДобавлено: Ср дек 10, 2025 20:10:37 
Друг Кота
Аватар пользователя

Карма: 197
Рейтинг сообщений: 8594
Зарегистрирован: Пн ноя 30, 2009 03:00:01
Сообщений: 43127
Откуда: Нерезиновая
Рейтинг сообщения: 0
morozovster писал(а):
Верхний порог работает четко, нижний сработка по понижению четко, а возврат через порог - жопа. Подтяжка никак не влияет. Правда, у меня только 1М в наличии, но думаю это не показатель.
1М даёт бОльшее смещение опорного напряжения и бОльшую ширину зоны гистерезиса.. Странно, но должно работать.

Хотя- я бы разделил цепочки установки опорных напряжений для каждого компаратора.

зы.. Я вообще попробовал на TL431 подобную схему сделать- в общем-то, в эмуляторе тоже работает. Проблема в том, что, "сработавшая" TL431 это минимум 2,5 вольта напряжения.


Вернуться наверх
 
Не в сети
 Заголовок сообщения: Re: Не работает двухпороговый компаратор...
СообщениеДобавлено: Ср дек 10, 2025 20:35:04 
Родился

Зарегистрирован: Сб май 03, 2025 11:21:19
Сообщений: 11
Рейтинг сообщения: 0
morozovster писал(а):
Только, сработает ли?

Странный вопрос. Похоже, вы не заметили, что это комплект документации на ПЛК. Узел отработан и надёжно работает на многих контроллерах в условиях цехов.

Я думал попробовать установить HC132 после лм393, но, наверное, лучше собирать комплектом, как в документации. Хотя придется заморочиться с напряжениями, 5 вольт мне не очень удобно, хотя реализуемо.
Я удивлен просто тем, что схема на лм393 не заработала так как нужно.
До того долбался с "компаратором" на тл431, там аналогичная проблема. Удавалось настроить корректно только один из порогов, или верхний или нижний... Удивительно, как и почему все четко работаєт у ютуберов (со светодиодами) :)


Вернуться наверх
 
Не в сети
 Заголовок сообщения: Re: Не работает двухпороговый компаратор...
СообщениеДобавлено: Ср дек 10, 2025 21:45:23 
Друг Кота
Аватар пользователя

Карма: 197
Рейтинг сообщений: 8594
Зарегистрирован: Пн ноя 30, 2009 03:00:01
Сообщений: 43127
Откуда: Нерезиновая
Рейтинг сообщения: 0
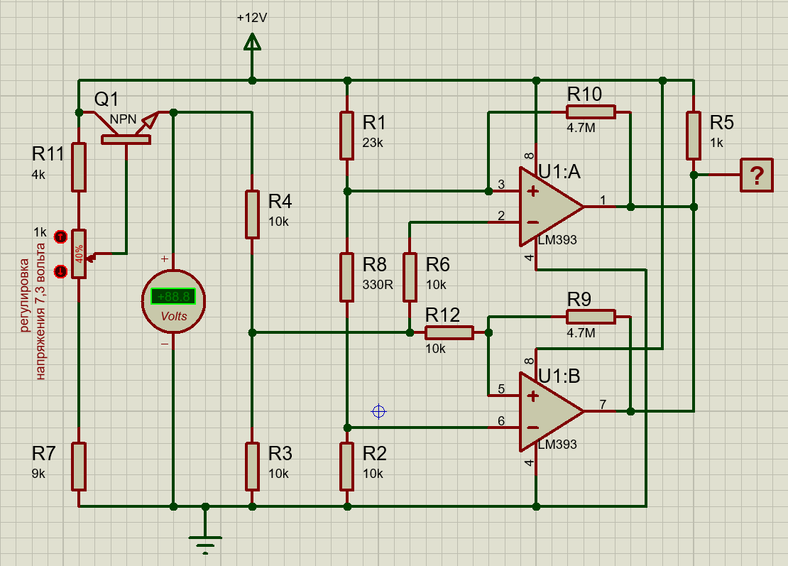
Тогда попробуйте вот такой вариант:
СпойлерИзображение
Вложение:
Двухпороговый компаратор V4.PNG [93.51 KiB]
Скачиваний: 88

Если уж и так работать не будет, то я вообще не знаю, почему.. Это два совершенно одинаковых компаратора, просто настроенные на разные пороги срабатывания. А уже транзистор и диоды на выходе обеспечивают логику "исключающее или" - высокий уровень только когда сработал один из компараторов, когда сработали оба, или не сработал ни один- на выходе "низкий" уровень.


Вернуться наверх
 
Не в сети
 Заголовок сообщения: Re: Не работает двухпороговый компаратор...
СообщениеДобавлено: Ср дек 10, 2025 23:29:00 
Родился

Зарегистрирован: Сб май 03, 2025 11:21:19
Сообщений: 11
Рейтинг сообщения: 0
Тогда попробуйте вот такой вариант:
СпойлерИзображение
Вложение:
Двухпороговый компаратор V4.PNG

Если уж и так работать не будет, то я вообще не знаю, почему.. Это два совершенно одинаковых компаратора, просто настроенные на разные пороги срабатывания. А уже транзистор и диоды на выходе обеспечивают логику "исключающее или" - высокий уровень только когда сработал один из компараторов, когда сработали оба, или не сработал ни один- на выходе "низкий" уровень.

О, благодарю. Попробую еще этот вариант. Предыдущий компаратор запустил, проблему решил стаб на 6.8 который я поставил на 5 ногу (нижняя точка опорного напряжения). Правда, там нужно 7.1, но это потом. Главное что заработало. Походу, плавало напряжение на опорной точке порога при возврате вверх после прохождения нижнего порога.
Всем спасибо за помощь и ликбез!


Вернуться наверх
 
Показать сообщения за:  Сортировать по:  Вернуться наверх
Начать новую тему Ответить на тему  [ Сообщений: 25 ]  1,  

Часовой пояс: UTC + 3 часа


Кто сейчас на форуме

Сейчас этот форум просматривают: нет зарегистрированных пользователей и гости: 24


Вы не можете начинать темы
Вы не можете отвечать на сообщения
Вы не можете редактировать свои сообщения
Вы не можете удалять свои сообщения
Вы не можете добавлять вложения

Найти:
Перейти:  


Powered by phpBB © 2000, 2002, 2005, 2007 phpBB Group
Русская поддержка phpBB
Extended by Karma MOD © 2007—2012 m157y
Extended by Topic Tags MOD © 2012 m157y