Например TDA7294

Форум РадиоКот • Просмотр темы - Усилитель на LM358
Форум РадиоКот
Здесь можно немножко помяукать :)

Текущее время: Пт дек 19, 2025 13:24:16

Часовой пояс: UTC + 3 часа


ПРЯМО СЕЙЧАС:



Начать новую тему Ответить на тему  [ Сообщений: 20 ] 
Автор Сообщение
Не в сети
 Заголовок сообщения: Усилитель на LM358
СообщениеДобавлено: Вс мар 09, 2025 19:33:30 
Открыл глаза
Аватар пользователя

Зарегистрирован: Пн фев 15, 2016 16:14:48
Сообщений: 44
Рейтинг сообщения: 0
Усилитель на LM358
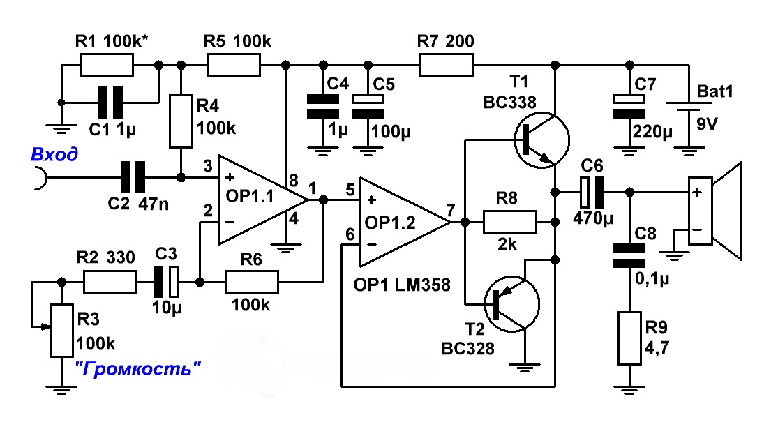
На просторах интернета наткнулся вот на такую схему усилителя на LM358, разработал печатную плату, собрал и … в ответ тишина. Пока сильно не вникал, но начинаю проверять все по порядку, может кто подскажет, с чего начать, а может есть где-то ошибки. Да, транзисторы заменил на КТ3102 и КТ3107, из того что было. Если сильно прислушаться ,то в динамике что-то слышно, оочень тихо.
Материал ниже:


Вложения:
Комментарий к файлу: Печатная плата, мой вариант
ampPlata.jpg [102.73 KiB]
Скачиваний: 164
Комментарий к файлу: Схема, найдена в сети
amp.jpg [121.03 KiB]
Скачиваний: 244
Вернуться наверх
 
Не в сети
 Заголовок сообщения: Re: Усилитель на LM358
СообщениеДобавлено: Вс мар 09, 2025 21:12:14 
Друг Кота
Аватар пользователя

Карма: 23
Рейтинг сообщений: 399
Зарегистрирован: Вс окт 24, 2010 16:02:46
Сообщений: 3485
Откуда: Ижевск
Рейтинг сообщения: 0
Схема правильная, должна работать. Может микросхему не правильно впаяли?
При правильной сборке на выводах 1. 7. должно быть около половины напряжения питания. И на эмиттерах транзисторов то же.
Но усилитель так себе.


Вернуться наверх
 
Не в сети
 Заголовок сообщения: Re: Усилитель на LM358
СообщениеДобавлено: Вс мар 09, 2025 21:23:10 
Друг Кота

Карма: 19
Рейтинг сообщений: 470
Зарегистрирован: Чт апр 29, 2010 07:39:15
Сообщений: 3227
Откуда: Молдова Бельцы
Рейтинг сообщения: 0
наткнулся вот на такую схему усилителя на LM358

Стесняюсь спросить, а зачем вот это ?!! :dont_know: :roll:
При питании 9V есть куча микросхем с минимумом обвязки. :roll:
Например TDA2822, MD8002 и т.п.

Добавлено after 7 minutes 21 second:
На просторах интернета

Это вот это ? https://vpayaem.ru/amp_receiver.html


Вернуться наверх
 
Не в сети
 Заголовок сообщения: Re: Усилитель на LM358
СообщениеДобавлено: Пн мар 10, 2025 00:06:43 
Друг Кота
Аватар пользователя

Карма: 197
Рейтинг сообщений: 8593
Зарегистрирован: Пн ноя 30, 2009 03:00:01
Сообщений: 43115
Откуда: Нерезиновая
Рейтинг сообщения: 0
sstvov писал(а):
При правильной сборке на выводах 1. 7. должно быть около половины напряжения питания. И на эмиттерах транзисторов то же.

И ещё на выводе 3, только не "напряжения питания", а половина от напряжения на выводе 8 микросхемы.

Номиналы нигде не перепутали? Транзисторы правильно впаяли?


Вернуться наверх
 
Эиком - электронные компоненты и радиодетали
В сети
 Заголовок сообщения: Re: Усилитель на LM358
СообщениеДобавлено: Пн мар 10, 2025 05:26:27 
Друг Кота
Аватар пользователя

Карма: 59
Рейтинг сообщений: 2218
Зарегистрирован: Чт янв 26, 2012 16:44:29
Сообщений: 19551
Откуда: Таксимо
Рейтинг сообщения: 0
Схема говно, еще в прошлом веке об этом писали. Ступенька у нее. На германиевых еще не так сильно выражено, на кремнии очень заметно

_________________
Мои поставщики запчастей с отличной репутацией
texnomag.ru
radioremont.com
pl-1.org
4ip.info
elitan.ru


Вернуться наверх
 
Не в сети
 Заголовок сообщения: Re: Усилитель на LM358
СообщениеДобавлено: Пн мар 10, 2025 05:36:04 
Друг Кота
Аватар пользователя

Карма: 197
Рейтинг сообщений: 8593
Зарегистрирован: Пн ноя 30, 2009 03:00:01
Сообщений: 43115
Откуда: Нерезиновая
Рейтинг сообщения: 0
vlasovzloy писал(а):
Схема говно, еще в прошлом веке об этом писали. Ступенька у нее.

Что вы привязались? Ну, захотел человек сделать именно её. Может, у него, кроме LM358 больше ничего нет?

Зы.. При верхнем положении "регулятора громкости", усиление всего усилителя- примерно 1,5~2, большое усиление только в самом "нижнем" (по схеме) положении, может, поэтому у вас ничего не слышно?


Вернуться наверх
 
Не в сети
 Заголовок сообщения: Re: Усилитель на LM358
СообщениеДобавлено: Пн мар 10, 2025 07:37:19 
Друг Кота

Карма: 20
Рейтинг сообщений: 814
Зарегистрирован: Пт ноя 02, 2018 16:14:36
Сообщений: 3104
Рейтинг сообщения: 0
Боюсь спросить: С2 - 47 нФ или пФ ?

_________________
Нет ничего практичнее хорошей теории


Вернуться наверх
 
Не в сети
 Заголовок сообщения: Re: Усилитель на LM358
СообщениеДобавлено: Пн мар 10, 2025 13:43:18 
Друг Кота
Аватар пользователя

Карма: 197
Рейтинг сообщений: 8593
Зарегистрирован: Пн ноя 30, 2009 03:00:01
Сообщений: 43115
Откуда: Нерезиновая
Рейтинг сообщения: 0
HochReiter писал(а):
С2 - 47 нФ или пФ ?
(имхо) туда нужно 0,47 мкФ ставить, а, лучше- 4,7 мкФ.. :dont_know:


Вернуться наверх
 
В сети
 Заголовок сообщения: Re: Усилитель на LM358
СообщениеДобавлено: Пн мар 10, 2025 13:50:23 
Друг Кота
Аватар пользователя

Карма: 59
Рейтинг сообщений: 2218
Зарегистрирован: Чт янв 26, 2012 16:44:29
Сообщений: 19551
Откуда: Таксимо
Рейтинг сообщения: 0
Дело не лм358, а в выходном каскаде. Он работает без смещения

_________________
Мои поставщики запчастей с отличной репутацией
texnomag.ru
radioremont.com
pl-1.org
4ip.info
elitan.ru


Вернуться наверх
 
Не в сети
 Заголовок сообщения: Re: Усилитель на LM358
СообщениеДобавлено: Пн мар 10, 2025 15:54:06 
Родился

Зарегистрирован: Пт сен 15, 2017 15:19:30
Сообщений: 7
Рейтинг сообщения: 3
HochReiter писал(а):
С2 - 47 нФ или пФ ?
(имхо) туда нужно 0,47 мкФ ставить, а, лучше- 4,7 мкФ.. :dont_know:

47 нФ при Rвх=100 кОм - это частота среза 34 Гц. Для мелкого динамика, подключаемого к усилителю - с запасом.

По поводу того, что вых. каскад работает без смещения - при 100% ОС и высоком усилении операционника величина ступеньки активно стремится к нулю!


Вернуться наверх
 
Не в сети
 Заголовок сообщения: Re: Усилитель на LM358
СообщениеДобавлено: Пн мар 10, 2025 18:47:55 
Открыл глаза
Аватар пользователя

Зарегистрирован: Пн фев 15, 2016 16:14:48
Сообщений: 44
Рейтинг сообщения: 0
Всем спасибо! проблема решена, заменил С2 на 10mF и всё запела!


Вернуться наверх
 
Не в сети
 Заголовок сообщения: Re: Усилитель на LM358
СообщениеДобавлено: Пн мар 10, 2025 21:10:34 
Друг Кота
Аватар пользователя

Карма: 197
Рейтинг сообщений: 8593
Зарегистрирован: Пн ноя 30, 2009 03:00:01
Сообщений: 43115
Откуда: Нерезиновая
Рейтинг сообщения: 0
sergeisams писал(а):
При питании 9V есть куча микросхем с минимумом обвязки. :roll:
Например TDA2822, MD8002 и т.п.

vlasovzloy писал(а):
Схема говно, еще в прошлом веке об этом писали. Ступенька у нее.

Зато у этой схемы есть небольшое преимущество при использовании в аппаратуре с батарейным питанием-
https://vpayaem.ru/amp_receiver.html
Цитата:
Усилитель выполнен на распространённом операционном усилителе LM358, который в одном корпусе содержит два независимых маломощных операционных усилителя с высоким коэффициентом усиления и частотной компенсацией. Отличается низким потреблением тока (~0,7мА) и возможностью работать в схемах с однополярным питанием от 3 до 32 вольт.


Вернуться наверх
 
В сети
 Заголовок сообщения: Re: Усилитель на LM358
СообщениеДобавлено: Пн мар 10, 2025 21:25:28 
Друг Кота
Аватар пользователя

Карма: 59
Рейтинг сообщений: 2218
Зарегистрирован: Чт янв 26, 2012 16:44:29
Сообщений: 19551
Откуда: Таксимо
Рейтинг сообщения: 0
Ну пипец, слушать звук гавно, когда можно экономичный дкласс поставить и продлить работу от батареек и звук чище. Но чо я спорю, для утенка самурая важен путь

_________________
Мои поставщики запчастей с отличной репутацией
texnomag.ru
radioremont.com
pl-1.org
4ip.info
elitan.ru


Вернуться наверх
 
Не в сети
 Заголовок сообщения: Re: Усилитель на LM358
СообщениеДобавлено: Пн мар 10, 2025 22:04:05 
Мучитель микросхем

Карма: -9
Рейтинг сообщений: 11
Зарегистрирован: Пн авг 15, 2022 16:27:43
Сообщений: 498
Рейтинг сообщения: 0
Ну пипец, слушать звук гавно, когда можно экономичный дкласс поставить .....
Не можно. Dкласс свистит от 100кГц и выше. И в каком нибудь приёмнике можно словить кучу проблем.


Вернуться наверх
 
В сети
 Заголовок сообщения: Re: Усилитель на LM358
СообщениеДобавлено: Пн мар 10, 2025 22:29:04 
Друг Кота
Аватар пользователя

Карма: 59
Рейтинг сообщений: 2218
Зарегистрирован: Чт янв 26, 2012 16:44:29
Сообщений: 19551
Откуда: Таксимо
Рейтинг сообщения: 0
У нормального дкласса ничего никуда не свистит

Добавлено after 5 minutes 40 seconds:
Тссс скажу по секрету только тебе. В блютузколонках в 99% дкласс стоит и они как то умудряются радио фм ловить

_________________
Мои поставщики запчастей с отличной репутацией
texnomag.ru
radioremont.com
pl-1.org
4ip.info
elitan.ru


Вернуться наверх
 
Не в сети
 Заголовок сообщения: Re: Усилитель на LM358
СообщениеДобавлено: Пн мар 10, 2025 23:20:22 
Друг Кота
Аватар пользователя

Карма: 197
Рейтинг сообщений: 8593
Зарегистрирован: Пн ноя 30, 2009 03:00:01
Сообщений: 43115
Откуда: Нерезиновая
Рейтинг сообщения: 0
:dont_know:
Симулятор какой-то особой ступеньки не показал.. :dont_know:

СпойлерИзображение
Вложение:
LM358 УНЧ1.PNG [186.14 KiB]
Скачиваний: 440


Вернуться наверх
 
Не в сети
 Заголовок сообщения: Re: Усилитель на LM358
СообщениеДобавлено: Вт мар 11, 2025 03:55:24 
Друг Кота
Аватар пользователя

Карма: 23
Рейтинг сообщений: 399
Зарегистрирован: Вс окт 24, 2010 16:02:46
Сообщений: 3485
Откуда: Ижевск
Рейтинг сообщения: 0
LM358 сама по себе уже ступеньку создаёт, тут на форуме неоднократно осциллограммы показывали. А симуляторе всё зашибись.
ps. Оказывается у меня моделька есть которая показывает ступеньку на выходе если LM358 нагружена на 2кОм. А уж если эту схему собрать с транзисторами, то там ступенька еще больше становится.


Последний раз редактировалось sstvov Вт мар 11, 2025 04:31:25, всего редактировалось 1 раз.

Вернуться наверх
 
Не в сети
 Заголовок сообщения: Re: Усилитель на LM358
СообщениеДобавлено: Вт мар 11, 2025 04:27:34 
Друг Кота
Аватар пользователя

Карма: 127
Рейтинг сообщений: 6124
Зарегистрирован: Вс дек 25, 2011 18:43:00
Сообщений: 24323
Откуда: г.Москва
Рейтинг сообщения: 0
АлександрЛ писал(а):
Симулятор какой-то особой ступеньки не показал..

..и не покажет, ибо модель неадекватная..впрочем, если вручную слепить модель по внутренней схемотехнике LM358, то можно наблюдать некое подобие ступеньки..
sstvov писал(а):
LM358 сама по себе уже ступеньку создаёт, тут на форуме неоднократно осциллограммы показывали

..я и показывал - на 1 кГц - явно видная ступенька, а на 16 кГц - нижний полупериод вырождается в неведомую хрень.. :)

..ОУ "с током потребления 0,7мА" не может адекватно работать в звуке априори - такой ток потребления говорит о работе выходного каскада ОУ без начального смещения, что совершенно неприемлемо..

..p/s - желтолицые хлопцы из поднебесной очень любят на Али подсовывать вместо популярных ОУ перетертые LM358 - разница с той же NE5532 по цене в десятки раз, а уж про высокоскоростные ОУ, как, например, OPA2132/34 речи не вообще..!!!

..причем, балуют не только кетайские хлопчики, но и наши, родненькие - в прошлом году на приятеля, у которого бизнес связан со всякими лазерно/резательно/шлифовочно/полиграфическими делами вышли некие люди, которые предложили ему соответствующую работу по смене маркировки на другую крупной партии микросхем - около сотни тысяч штук.. :)

..ну разумеется, он их послал лесом..а вот кто-то другой - возьмет и не пошлет, я даже точно могу сказать - что не пошлет..ибо это - тоже бабло..

..в итоге, эта гипотетическая сотня тысяч штук успешно расползлась по матушке-расее, по рынкам, магазинам и ларькам.. :tea:

..все это привело к тому, что наиболее популярные серии ОУ, не фейкованные - в РФ стало просто не купить..поэтому иной раз оказывается, что "отечественный производитель" показывает много лучшие результаты, чем его брендовый собрат.. :)


Вернуться наверх
 
В сети
 Заголовок сообщения: Re: Усилитель на LM358
СообщениеДобавлено: Вт мар 11, 2025 09:30:24 
Друг Кота
Аватар пользователя

Карма: 59
Рейтинг сообщений: 2218
Зарегистрирован: Чт янв 26, 2012 16:44:29
Сообщений: 19551
Откуда: Таксимо
Рейтинг сообщения: 0
К548ун1 например отечественная, да и можно найти наверняка

_________________
Мои поставщики запчастей с отличной репутацией
texnomag.ru
radioremont.com
pl-1.org
4ip.info
elitan.ru


Вернуться наверх
 
Не в сети
 Заголовок сообщения: Re: Усилитель на LM358
СообщениеДобавлено: Вт мар 11, 2025 09:38:16 
Мучитель микросхем

Карма: -9
Рейтинг сообщений: 11
Зарегистрирован: Пн авг 15, 2022 16:27:43
Сообщений: 498
Рейтинг сообщения: 0
....
Тссс скажу по секрету только тебе. В блютузколонках в 99% дкласс стоит и они как то умудряются радио фм ловить
Тссс, только тебе - радио бывает не только фм! Кроме того, я лично провёл кучу опытов с разными МП3 модулями и усилителями Dкласса, такими как 3110,3118,3116, 8406и т.д, и только аналоговый усилок не забивал фм диапазон. Если при аналоговом усилке можно принять чтото около 50 станций, то при дшке и 2 не поймаешь. Сейчас буду пробовать всё это хозяйство экранировать, и ставит внешний вч усилитель, посмотрим, что выйдет. Так что, Тссссс!


Вернуться наверх
 
Показать сообщения за:  Сортировать по:  Вернуться наверх
Начать новую тему Ответить на тему  [ Сообщений: 20 ] 

Часовой пояс: UTC + 3 часа


Кто сейчас на форуме

Сейчас этот форум просматривают: Hlam_control_radio, Lincoln902 и гости: 20


Вы не можете начинать темы
Вы не можете отвечать на сообщения
Вы не можете редактировать свои сообщения
Вы не можете удалять свои сообщения
Вы не можете добавлять вложения

Найти:
Перейти:  


Powered by phpBB © 2000, 2002, 2005, 2007 phpBB Group
Русская поддержка phpBB
Extended by Karma MOD © 2007—2012 m157y
Extended by Topic Tags MOD © 2012 m157y