Например TDA7294

Форум РадиоКот • Просмотр темы - Нужна схема УНЧ на транзисторах.
Форум РадиоКот
Здесь можно немножко помяукать :)

Текущее время: Чт дек 18, 2025 19:06:40

Часовой пояс: UTC + 3 часа


ПРЯМО СЕЙЧАС:



Начать новую тему Ответить на тему  [ Сообщений: 1538 ]     ... , , , 73, , , ,  
Автор Сообщение
Не в сети
 Заголовок сообщения: Re: Нужна схема УНЧ на транзисторах.
СообщениеДобавлено: Сб окт 01, 2022 20:03:37 
Вымогатель припоя

Карма: 2
Рейтинг сообщений: 70
Зарегистрирован: Вс янв 18, 2009 17:41:33
Сообщений: 690
Рейтинг сообщения: 0
Собирая подобные схемы в школьные годы получал одно разочарование за другим, в результате юзал TDA2003, т к была доступна и громкость устраивала.


Вернуться наверх
 
Не в сети
 Заголовок сообщения: Re: Нужна схема УНЧ на транзисторах.
СообщениеДобавлено: Вт ноя 15, 2022 00:19:48 
Вымогатель припоя

Зарегистрирован: Пт май 20, 2022 12:28:46
Сообщений: 610
Рейтинг сообщения: 0
Господа Всех приветствую и заранее прошу не пинать, я тут впервые на форуме,

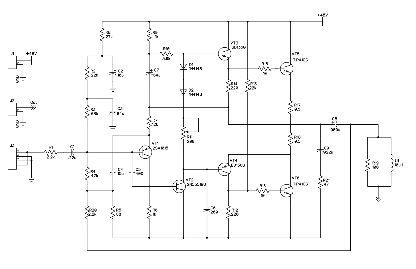
Поиск мне говорит, что схема на форуме давно известна, но в этой ветке она еще не появлялась. Вот подумал, может кому пригодится. Сам ее на днях нашел в закромах родины и решил потрясти стариной, повторить, да проверить так ли она хорошо звучит, как о ней говорят. Схема, мягко говоря не нова (уже лет 60 как по миру бродит), но в рунете я 100% более-менее читабельной перерисовки не встречал. Посему накидал сам.

Это схема УМ "канонического" аппарата leak Delta 30 (вернее той его разновидности, которая была собрана на кремнии)
В оригинале там использовали вестингаузовские транзисторы "особой серии" не знаю, где уж они нашли в Британии транзисторы для космоса, но на иностранных форумах пишут, что таки да. Некоторые люди на тех же форумах нашли их "мирные" аналоги от ti, которые уже не выпускаются, но схема в общем-то простая и думаю, подойдет практически любой кремний с более-менее адекватными характеристиками.

Единственное, что я хотел заметить, все транзисторы, применяемые в аппарате по-умолчанию были диффузионные, поэтому мягко говоря средненькие по характеристикам. Может от этого появилось "непревзойденное по качеству звучание" этого усилка. А может огромные нелинейности из-за примененных емкостей. Но в общем, желающие могут проверить сами.

Схема интересна тем, что используется однополярный источник питания.

Я провел кое-какие симуляции. Максимальный уровень входных напряжений 0.3в. Транзисторы vt3 и vt4 лучше поставить на радиатор, судя по симулятору там до 0,6Вт рассеивается и Разумеется лучше выбрать все элементы с рабочим напряжением > Uпит, разве что vt1 подойдет любой PNP с Uкэ >20v, если собирать на нашей элементной базе, то думаю подойдут КТ3107А/КТ3157 - vt1, КТ602Б - vt2 (P >= 0.6W), КТ815Б/В/Г -vt3, КТ814Б/В/Г - vt4, КТ819Б/В/Г - vt5 и 6, (ну разумеется ноги проверьте, а то у 503, 814, 15, 19 цоколевка не как у людей, то-есть "буржуйские" элементы, после трассировки, "болт он" заменить не получится)

а... и еще LEAK Delta 70 от 30 отличается другими номиналами элементов и почти в два раза большим напряжением, но в остальном то же самое. Так что получается 2 усилителя в одной схеме.

В общем, если кого заинтересует, то буду рад.
Дельным отзывам людей, кто подобное уже собирали тем более

UPD.
Баги выправил. (Ну и накосячил же я в схеме. Спасибо As за указание на ошибки)


Вложения:
Комментарий к файлу: Исправленная схема.
leak30.png [29.4 KiB]
Скачиваний: 549
Комментарий к файлу: Исправленная схема в DipTrace и Circuit Simulator
leak30.zip [25.65 KiB]
Скачиваний: 231
Комментарий к файлу: Исходная схема
leak delta diagram.jpg [181.45 KiB]
Скачиваний: 358


Последний раз редактировалось Silicoid Вт ноя 15, 2022 18:31:52, всего редактировалось 1 раз.
Вернуться наверх
 
Не в сети
 Заголовок сообщения: Re: Нужна схема УНЧ на транзисторах.
СообщениеДобавлено: Вт ноя 15, 2022 06:23:00 
Модератор
Аватар пользователя

Карма: 159
Рейтинг сообщений: 4072
Зарегистрирован: Пт янв 23, 2009 19:20:05
Сообщений: 45195
Рейтинг сообщения: 0
Медали: 1
Получил миской по аватаре (1)
"Схема в PNG" содержит ошибку, в остальном - именно такие по схемотехнике усилители ставили в радиолу "Мелодия", пол века тому назад... :)


Вернуться наверх
 
Не в сети
 Заголовок сообщения: Re: Нужна схема УНЧ на транзисторах.
СообщениеДобавлено: Вт ноя 15, 2022 06:45:11 
Друг Кота
Аватар пользователя

Карма: 127
Рейтинг сообщений: 6124
Зарегистрирован: Вс дек 25, 2011 18:43:00
Сообщений: 24323
Откуда: г.Москва
Рейтинг сообщения: 0
Silicoid писал(а):
В общем, если кого заинтересует, то буду рад.
Дельным отзывам людей, кто подобное уже собирали тем более

..делал - вообще никак не впечатлил..от слова совсем - как правильно сказал As - "..та же Мелодия"..есть файлы микрокапа, платы - если кто попросит, выложу в эту тему..даже с вариациями делал - менял первый одиночный каскад на диф, в нагрузку - зеркало - мало помогло..


Вернуться наверх
 
Эиком - электронные компоненты и радиодетали
Не в сети
 Заголовок сообщения: Re: Нужна схема УНЧ на транзисторах.
СообщениеДобавлено: Вт ноя 15, 2022 09:45:20 
Друг Кота
Аватар пользователя

Карма: 107
Рейтинг сообщений: 3801
Зарегистрирован: Пн фев 09, 2009 22:19:49
Сообщений: 24325
Откуда: Когда-то был прекрасный город для людей
Рейтинг сообщения: 0
От мелодии есть сильное отличиево включении VT4, хотя оно особой погоды не сделает.

А в основном почти классическая схема 70 годов.

И по сравнении с исходной схемой там даже не одно различие


Вернуться наверх
 
Не в сети
 Заголовок сообщения: Re: Нужна схема УНЧ на транзисторах.
СообщениеДобавлено: Вт ноя 15, 2022 11:04:11 
Вымогатель припоя

Зарегистрирован: Пт май 20, 2022 12:28:46
Сообщений: 610
Рейтинг сообщения: 0
"Схема в PNG" содержит ошибку
Спасибо. Нашел, исправил. (вчера заполночь уже переносил) Сегодня еще после работы баги поищу. Если будете не против поправленый вариант тоже выложу.

А вообще, это получается забавная ситуация. Если начинаешь улучшать. То первым делом добавляется диф усилитель на входе. И комплементарная пара на выходе. То-есть уже надо переделать на двухполярное питание. А где диф, там и ОУ с полевиком на входе. Глядишь, вот тебе и первый вариант Брагина. Потом подъезжает нагрузка ОУ на эмиттерный повторитель и запихивание оконечников в АБ, а где АБ, там и защита нужна. Здравствуй вторая версия Брагина.

А тут минимализм во всей красе. Проще и быстрее только на 2030. Но кмк эта штука будет играть не хуже 2030, ибо ТДА-ха при однополярном питании, как на мой слух, играет просто отвратительно


Вернуться наверх
 
Не в сети
 Заголовок сообщения: Re: Нужна схема УНЧ на транзисторах.
СообщениеДобавлено: Вт ноя 15, 2022 13:10:16 
Друг Кота
Аватар пользователя

Карма: 127
Рейтинг сообщений: 6124
Зарегистрирован: Вс дек 25, 2011 18:43:00
Сообщений: 24323
Откуда: г.Москва
Рейтинг сообщения: 4
Муркиз писал(а):
От мелодии есть сильное отличиево включении VT4, хотя оно особой погоды не сделает.

А в основном почти классическая схема 70 годов.

И по сравнении с исходной схемой там даже не одно различие


..нет..основное отличие - ПОС по току с выхода на вход, позволяющая при сравнительно малой емкости разделительного конденсатора по выходу (всего 1000мкф) получить нижнюю граничную частоту в 20Гц..у подобных усилителей для получения такой частоты на нагрузке 4 Ом эта емкость должна быть больше почти на порядок..

Изображение

..это и достоинство, и существенный недостаток - глубина ООС на низших частотах чрезвычайно мала - хорошего "низа" тут не дождешься, к тому же вся эта шняга оказывается весьма чувствительной к качеству питающего напряжения - по хорошему, оно должно быть стабилизированным..

Изображение

..спектр тоже особо не впечатляет..

Изображение

..0,2% THD при идеальных условиях моделирования и идеальном источнике питания, "железный" вариант будет иметь искажения около 1% или около того - овчинка не стоит выделки..

..замена резистивной нагрузки первого каскада на динамическую снижает искажения примерно на порядок при прочих равных условиях..

Изображение

..плата примерно такая..

Изображение


Вернуться наверх
 
Не в сети
 Заголовок сообщения: Re: Нужна схема УНЧ на транзисторах.
СообщениеДобавлено: Вт фев 14, 2023 19:54:02 
Вымогатель припоя
Аватар пользователя

Карма: 16
Рейтинг сообщений: 181
Зарегистрирован: Вт фев 03, 2015 05:55:35
Сообщений: 689
Откуда: г. Бердск
Рейтинг сообщения: 0
А коррекция сделанная по нормальному уронит искажения еще на порядок.


Вернуться наверх
 
Не в сети
 Заголовок сообщения: Re: Нужна схема УНЧ на транзисторах.
СообщениеДобавлено: Вт фев 14, 2023 20:33:27 
Модератор
Аватар пользователя

Карма: 159
Рейтинг сообщений: 4072
Зарегистрирован: Пт янв 23, 2009 19:20:05
Сообщений: 45195
Рейтинг сообщения: 0
Медали: 1
Получил миской по аватаре (1)
...А всегда ли снижение искажений улучшает результат? Схемотехника с несимметричным первым каскадом добавляет вторую гармонику, маскирующую искажения тракта и фонограммы... Снижение искажений снизит и маскирующий эффект. :))


Вернуться наверх
 
Не в сети
 Заголовок сообщения: Re: Нужна схема УНЧ на транзисторах.
СообщениеДобавлено: Вт фев 14, 2023 20:40:25 
Вымогатель припоя
Аватар пользователя

Карма: 16
Рейтинг сообщений: 181
Зарегистрирован: Вт фев 03, 2015 05:55:35
Сообщений: 689
Откуда: г. Бердск
Рейтинг сообщения: 0
Когда усилитель нормально скорректирован, ослабляются не только гармоники низких порядков, также и высоких. А если конденсатором между базой коллекторов во втором каскаде УН. То результат закономерен, весь пар в свисток, т.е. весь ток первого каскада на перезарядку корректирующего конденсатора. В результате быстрое падение петлевого и как следствие медленно спадающий ряд гармоник высокого порядка. Еще один "беслик" получается.


Вернуться наверх
 
Не в сети
 Заголовок сообщения: Re: Нужна схема УНЧ на транзисторах.
СообщениеДобавлено: Вт фев 14, 2023 21:05:21 
Модератор
Аватар пользователя

Карма: 159
Рейтинг сообщений: 4072
Зарегистрирован: Пт янв 23, 2009 19:20:05
Сообщений: 45195
Рейтинг сообщения: 0
Медали: 1
Получил миской по аватаре (1)
...Конденсатор между базой и коллектором второго каскада снижает выходное сопротивление каскада УН, что, при стопроцентной местной ООС в выходном каскаде, снижает искажения даже без помощи цепи ОООС... :)


Вернуться наверх
 
Не в сети
 Заголовок сообщения: Re: Нужна схема УНЧ на транзисторах.
СообщениеДобавлено: Вт фев 14, 2023 21:28:25 
Вымогатель припоя
Аватар пользователя

Карма: 16
Рейтинг сообщений: 181
Зарегистрирован: Вт фев 03, 2015 05:55:35
Сообщений: 689
Откуда: г. Бердск
Рейтинг сообщения: 0
К сожалению не снижает. Этот конденсатор вложенная петля ООС. Валит петлевое усиление от частоты первого полюса. А полюс при коррекции первого порядка приходится делать довольно низко. Как следствие начинает расти напряжение на входе каскада сравнения. А искажения возникающие во входном каскаде ослабляются только снижением дифференциального напряжения. В схеме ОЭ 1 мВ изменения напряжения база эмиттер это 1% искажений.

Добавлено after 1 minute 59 seconds:
Если набрали петлевое нагрузкой входного каскада на генератор тока, то зачем же тогда сливать его на бестолковой коррекции?


Вернуться наверх
 
Не в сети
 Заголовок сообщения: Re: Нужна схема УНЧ на транзисторах.
СообщениеДобавлено: Вт фев 14, 2023 23:28:05 
Друг Кота
Аватар пользователя

Карма: 57
Рейтинг сообщений: 371
Зарегистрирован: Ср май 04, 2016 23:18:38
Сообщений: 5992
Рейтинг сообщения: 0
Цитата:
Схемотехника с несимметричным первым каскадом добавляет вторую гармонику, маскирующую искажения тракта и фонограммы...
Если снизить искажения - то нечего будет и маскировать! Зато усилитель станет всеядным, а не жанрозависимым (это когда всё, кроме джаза, звучит как "шум" и вызывает у аудиофила ненависть к "неправильной" музыке).

П. С. Имхо вторую гармонику переоценивают - третья поприятнее будет...

_________________
Ваше открытие опровергает науку? Нет, это наука опровергает ваш бред.
Истина никогда не бывает посередине. Ведь середина на стороне того, кто больше лжёт.
Не стыдно писать в МЯЯЯУ! - стыдно вести себя не как порядочный Радио Кот. :)


Вернуться наверх
 
Не в сети
 Заголовок сообщения: Re: Нужна схема УНЧ на транзисторах.
СообщениеДобавлено: Ср фев 15, 2023 12:34:52 
Друг Кота

Карма: 3
Рейтинг сообщений: 727
Зарегистрирован: Чт окт 20, 2016 13:51:03
Сообщений: 3702
Рейтинг сообщения: 0
искажения возникающие во входном каскаде ослабляются только снижением дифференциального напряжения.

Не совсем так. Кстати, у Агеева формулировка куда более сложная (но практически, малоинтересная).


Вложения:
US100(1).zip [3.47 KiB]
Скачиваний: 254
Вернуться наверх
 
Не в сети
 Заголовок сообщения: Re: Нужна схема УНЧ на транзисторах.
СообщениеДобавлено: Чт апр 13, 2023 16:25:31 
Открыл глаза
Аватар пользователя

Карма: 1
Рейтинг сообщений: -6
Зарегистрирован: Вс мар 15, 2020 12:53:27
Сообщений: 59
Откуда: Донецк, ДНР
Рейтинг сообщения: 0
как на мой слух, играет просто отвратительно[/uquote]

Прямая дорога в зоопарк, к слону.
Уши не забудь! :music:

_________________
"Если Вы говорите только правду,
Вам не нужно ни о чем помнить." (Марк Твен)


Вернуться наверх
 
Не в сети
 Заголовок сообщения: Re: Нужна схема УНЧ на транзисторах.
СообщениеДобавлено: Вт авг 27, 2024 12:42:45 
Встал на лапы

Зарегистрирован: Пт мар 18, 2022 22:55:00
Сообщений: 133
Откуда: Урюпинск
Рейтинг сообщения: 0
Подскажите пожалуйста схему унч мощностью 20вт. Схемы из инета по такому запросу, имеют КНИ от 0.7% до 0.5%, что мне кажется много


Вернуться наверх
 
Не в сети
 Заголовок сообщения: Re: Нужна схема УНЧ на транзисторах.
СообщениеДобавлено: Сб авг 31, 2024 10:16:49 
Вымогатель припоя

Зарегистрирован: Пт май 20, 2022 12:28:46
Сообщений: 610
Рейтинг сообщения: 0
Пиратик, для малых мощностей не имеет смысла городить усилитель на дискретных элементах. старые добрые tda2050 закрывают эту нишу с большим запасом, как по мощности, так и по искажениям. (при правильной разводке и звучат к тому же не плохо, если не паленка). Если от очень надо на рассыпухе, то можете повторить схему Грюндига 1700. В свое время ее хвалили за качество звука, особено с учетом невысокой цены.


Вернуться наверх
 
Не в сети
 Заголовок сообщения: Re: Нужна схема УНЧ на транзисторах.
СообщениеДобавлено: Сб авг 31, 2024 19:18:55 
Первый раз сказал Мяу!

Зарегистрирован: Пт окт 27, 2023 19:55:39
Сообщений: 25
Рейтинг сообщения: 0
В свое время ее хвалили за качество звука, особено с учетом невысокой цены.

Аргументация спорная. Во время продаж pioneer a400 тоже хвалили. Друг купил. Сушаем 15 мин. Я говорю : " Я домой за паяльником ". - "Давай". То, что он играл лучше подавляющего большинства остального барахла ещё не значит, что "хорошо". Мой kenwood KA-7090R никто не хвалил, но играл он лучше (но и пропаивал его я больлее капитально - свой же. спалю - значит спалю).


Вернуться наверх
 
Не в сети
 Заголовок сообщения: Re: Нужна схема УНЧ на транзисторах.
СообщениеДобавлено: Вс сен 01, 2024 17:33:55 
Друг Кота

Карма: 19
Рейтинг сообщений: 470
Зарегистрирован: Чт апр 29, 2010 07:39:15
Сообщений: 3227
Откуда: Молдова Бельцы
Рейтинг сообщения: 0
можете повторить схему Грюндига 1700.

Стесняюсь спросить, а игде транзисторы взять, на которых собран оный аппарат ?
Про аналоги рассказыватьне надо, ибо это будет уже другой вариант и факт, что оно будет соответствовать заявленным параметрам. :roll:


Вернуться наверх
 
Не в сети
 Заголовок сообщения: Re: Нужна схема УНЧ на транзисторах.
СообщениеДобавлено: Пн сен 09, 2024 04:55:04 
Открыл глаза

Зарегистрирован: Пн фев 08, 2016 11:32:12
Сообщений: 66
Рейтинг сообщения: 0
Если от очень надо на рассыпухе, то можете повторить схему Грюндига 1700. В свое время ее хвалили за качество звука, особено с учетом невысокой цены.

А вы сами то ту схему видели? Повторили сами, чтобы ее рекомендовать? Или вы исключительно по статье не безизвестного Профетмастера рекомендацию дали?


Вернуться наверх
 
Показать сообщения за:  Сортировать по:  Вернуться наверх
Начать новую тему Ответить на тему  [ Сообщений: 1538 ]     ... , , , 73, , , ,  

Часовой пояс: UTC + 3 часа


Кто сейчас на форуме

Сейчас этот форум просматривают: нет зарегистрированных пользователей и гости: 24


Вы не можете начинать темы
Вы не можете отвечать на сообщения
Вы не можете редактировать свои сообщения
Вы не можете удалять свои сообщения
Вы не можете добавлять вложения

Найти:
Перейти:  


Powered by phpBB © 2000, 2002, 2005, 2007 phpBB Group
Русская поддержка phpBB
Extended by Karma MOD © 2007—2012 m157y
Extended by Topic Tags MOD © 2012 m157y