Например TDA7294

Форум РадиоКот • Просмотр темы - Проектировка блока питания УЗНЧ 70W на канал
Форум РадиоКот
Здесь можно немножко помяукать :)

Текущее время: Чт дек 25, 2025 19:55:02

Часовой пояс: UTC + 3 часа


ПРЯМО СЕЙЧАС:



Начать новую тему Ответить на тему  [ Сообщений: 21 ]  1,  
Автор Сообщение
Не в сети
 Заголовок сообщения: Проектировка блока питания УЗНЧ 70W на канал
СообщениеДобавлено: Ср дек 17, 2025 16:06:57 
Родился

Зарегистрирован: Вт апр 22, 2025 20:27:26
Сообщений: 11
Рейтинг сообщения: 0
Здравствуйте :)) , я собираю себе стерео усилитель AB класса на мощных 2SC5200|2SA1943.
Когда дело дошло до БП, я столкнулся с трудностями в проетировке схемы для него, так как незнаю
как поступить лучше.
У меня есть тороидальный трансформатор с двумя обмотками (0-25v, 150VA) каждая,
Изображение
для избежания перекрестных помех я решил сделать раздельное питание каждого канала усилителя,
то есть на 1 канал будет приходится одна независимая обмотка трансформатоа 0-25V, соответственно, нужно
из этого получить двухполярное питание -35v - 0 - 35v.

Схемы разделения, что я нашел в интернете:

1
Изображение
неподходит.

2
Изображение
быть может так?

3
Изображение
так?

4
Изображение
выглядит правильно, так?

Как по итогу разделить 0-25V AC на биполярное питание -35v - 0 - 35v DC для HI-FI усилителя?
Какие подводные камни существуют?
как подобрать конденсаторы?


Последний раз редактировалось Президю Ср дек 17, 2025 18:36:59, всего редактировалось 3 раз(а).

Вернуться наверх
 
Не в сети
 Заголовок сообщения: Re: Проектировка блока питания УЗМЧ 70W на канал
СообщениеДобавлено: Ср дек 17, 2025 16:29:34 
Опытный кот

Карма: 2
Рейтинг сообщений: 105
Зарегистрирован: Пт ноя 22, 2024 14:08:43
Сообщений: 872
Рейтинг сообщения: 0
не надо изобретать велосипед...да ещё с квадратными колёсами....
питайте оба канала и не берите дурного в голову, конденсаторов можете по 22000 поставить или больше...


Вернуться наверх
 
Не в сети
 Заголовок сообщения: Re: Проектировка блока питания УЗМЧ 70W на канал
СообщениеДобавлено: Ср дек 17, 2025 16:37:21 
Родился

Зарегистрирован: Вт апр 22, 2025 20:27:26
Сообщений: 11
Рейтинг сообщения: 0
я хочу собрать качественный усилитель, с развязкой по питанию каналов, чтобы небыло перекрестных помех


Вернуться наверх
 
Не в сети
 Заголовок сообщения: Re: Проектировка блока питания УЗМЧ 70W на канал
СообщениеДобавлено: Ср дек 17, 2025 16:44:58 
Опытный кот

Карма: 2
Рейтинг сообщений: 105
Зарегистрирован: Пт ноя 22, 2024 14:08:43
Сообщений: 872
Рейтинг сообщения: 0
ставьте 2 трансформатора
---------
раз у вас такие вопросы, то, понятное дело, что "качество" без приборов...)))


Вернуться наверх
 
Эиком - электронные компоненты и радиодетали
В сети
 Заголовок сообщения: Re: Проектировка блока питания УЗМЧ 70W на канал
СообщениеДобавлено: Ср дек 17, 2025 16:49:11 
Друг Кота
Аватар пользователя

Карма: 55
Рейтинг сообщений: 669
Зарегистрирован: Вт сен 25, 2012 23:13:41
Сообщений: 5441
Откуда: г.Дзержинск Нижегородской обл.
Рейтинг сообщения: 0
ставьте 2 трансформатора
Точно! И питайте их от разных фаз. :)))

_________________
Спасение утопающих дело рук самих утопающих.


Вернуться наверх
 
Не в сети
 Заголовок сообщения: Re: Проектировка блока питания УЗМЧ 70W на канал
СообщениеДобавлено: Ср дек 17, 2025 18:26:55 
Родился

Зарегистрирован: Вт апр 22, 2025 20:27:26
Сообщений: 11
Рейтинг сообщения: 0
почему вы смеётесь? вопрос вполне рациональный

Добавлено after 1 minute 28 seconds:
как раз если смотеть по приборам, просадка от правого канала будет влиять и на левый канал, особенно на басах. как же детализированное стерео?

Добавлено after 4 minutes 56 seconds:
лучше скажите как сделать правильно


Вернуться наверх
 
Не в сети
 Заголовок сообщения: Re: Проектировка блока питания УЗНЧ 70W на канал
СообщениеДобавлено: Ср дек 17, 2025 18:54:13 
Модератор
Аватар пользователя

Карма: 159
Рейтинг сообщений: 4074
Зарегистрирован: Пт янв 23, 2009 19:20:05
Сообщений: 45264
Рейтинг сообщения: 0
Медали: 1
Получил миской по аватаре (1)
А Вы услышите это влияние? Подавление пульсаций питания у современных усилителей того же порядка, что и у ОУ, т.е. более тысячи раз в худшем случае, да и просадка эта достаточно медленная, т.е. создаст составляющие с частотой единицы герц - не всякая АС воспроизведет... :)


Вернуться наверх
 
Не в сети
 Заголовок сообщения: Re: Проектировка блока питания УЗНЧ 70W на канал
СообщениеДобавлено: Ср дек 17, 2025 19:03:21 
Вымогатель припоя

Зарегистрирован: Пт май 20, 2022 12:28:46
Сообщений: 612
Рейтинг сообщения: 4
я пожалуй вас отправлю к книжке Рогова "Конструирование источника питания звуковых усилителей"
Это настолько базовая база, что придумать что-то еще сложно. По факту, это современная интерпретация учебника для техникумов по курсу "источники питания"
Я думаю, что после ее вдумчивого и внимательного прочтения все вопросы из стартпоста отпадут сами собой.

А что по вашему трансформатору, то это отличный чешский тороидальник.
Под нагрузкой после выпрямителя он даст 33В без нагрузки 38-40В
Применение в фильтре батареи конденсаторов (или одного винтового) суммарной емкостью 25 тыс мкФ и более полностью решит вопрос работы 2х70 под нагрузкой даже в пике
О том какой выбрать вид выпрямителя лучше почитать в книжке.


Вернуться наверх
 
В сети
 Заголовок сообщения: Re: Проектировка блока питания УЗМЧ 70W на канал
СообщениеДобавлено: Ср дек 17, 2025 19:16:15 
Друг Кота
Аватар пользователя

Карма: 55
Рейтинг сообщений: 669
Зарегистрирован: Вт сен 25, 2012 23:13:41
Сообщений: 5441
Откуда: г.Дзержинск Нижегородской обл.
Рейтинг сообщения: 0
...если смотреть по приборам, просадка от правого канала будет влиять и на левый канал, особенно на басах.
Выкладывайте результаты своих измерений. Не подтверждённые ничем измышления выглядят как бред сивой кобылы, потому и смешно. (Особенно вон та схема под номером 3, рассчитанная на ток 0,15 А.)

_________________
Спасение утопающих дело рук самих утопающих.


Вернуться наверх
 
В сети
 Заголовок сообщения: Re: Проектировка блока питания УЗНЧ 70W на канал
СообщениеДобавлено: Ср дек 17, 2025 20:17:50 
Друг Кота
Аватар пользователя

Карма: 59
Рейтинг сообщений: 2218
Зарегистрирован: Чт янв 26, 2012 16:44:29
Сообщений: 19564
Откуда: Таксимо
Рейтинг сообщения: 0
Для двухполярного пииания ни одна из предложенных схем не годится. Нужно 1 транс с четырьмя оьмотками иои два транса с двумя обмотками. Или одни транс с двумя обмотками

_________________
Мои поставщики запчастей с отличной репутацией
texnomag.ru
radioremont.com
pl-1.org
4ip.info
elitan.ru


Вернуться наверх
 
Не в сети
 Заголовок сообщения: Re: Проектировка блока питания УЗНЧ 70W на канал
СообщениеДобавлено: Чт дек 18, 2025 20:40:04 
Родился

Зарегистрирован: Вт апр 22, 2025 20:27:26
Сообщений: 11
Рейтинг сообщения: 0
Я непонимаю почему нельзя зделать хоть немного но лучше, по этой же цене? если есть возможность сделать раздельное питание каналов, почему бы его не сделать? Даже если звук станет незаметно лучше, как минимум я получу новый опыт в разделении питания на мощное двухполярное


Вернуться наверх
 
Не в сети
 Заголовок сообщения: Re: Проектировка блока питания УЗНЧ 70W на канал
СообщениеДобавлено: Чт дек 18, 2025 20:57:46 
Модератор
Аватар пользователя

Карма: 159
Рейтинг сообщений: 4074
Зарегистрирован: Пт янв 23, 2009 19:20:05
Сообщений: 45264
Рейтинг сообщения: 0
Медали: 1
Получил миской по аватаре (1)
...Чисто теоретически, вариант с двумя полярностями от одной обмотки возможен, но выпрямление будет однополупериодным, значительно возрастет пульсация, что потребует увеличения ёмкости конденсаторов фильтра минимум в четыре раза, кроме того, пульсация в плечах питания будет противофазна, что увеличит проникновение фона 50 герц в выходные цепи при прочих равных условиях... В общем, никакого улучшения параметров точно не получится... :)


Вернуться наверх
 
Не в сети
 Заголовок сообщения: Re: Проектировка блока питания УЗНЧ 70W на канал
СообщениеДобавлено: Чт дек 18, 2025 21:06:44 
Родился

Зарегистрирован: Вт апр 22, 2025 20:27:26
Сообщений: 11
Рейтинг сообщения: 0
Хорошо, сделаю одно биполярное питание. Вопрос закрыт, всем спасибо


Вернуться наверх
 
Не в сети
 Заголовок сообщения: Re: Проектировка блока питания УЗНЧ 70W на канал
СообщениеДобавлено: Чт дек 18, 2025 21:20:33 
Модератор
Аватар пользователя

Карма: 159
Рейтинг сообщений: 4074
Зарегистрирован: Пт янв 23, 2009 19:20:05
Сообщений: 45264
Рейтинг сообщения: 0
Медали: 1
Получил миской по аватаре (1)
Главное - правильно развести общий провод, и тогда сколь-либо заметной разницы не будет. (если расстояние от фильтрующих конденсаторов основного питания до выходного каскада будет большим, потребуется оптимизировать и питающие провода... Проще минимизировать их длину, на мой взгляд...)


Вернуться наверх
 
Не в сети
 Заголовок сообщения: Re: Проектировка блока питания УЗНЧ 70W на канал
СообщениеДобавлено: Пн дек 22, 2025 03:30:51 
Друг Кота
Аватар пользователя

Карма: 11
Рейтинг сообщений: 35
Зарегистрирован: Чт июл 03, 2014 21:06:30
Сообщений: 3265
Рейтинг сообщения: 0
разводка земли не является проблемой, если делать нормальный дифференциальный вход в модуле УМЗЧ, тем более почти в каждой схеме есть дифкаскад,

а какие-то сверхточные подгонки резисторов в пары и все такое = не нужно, ведь даже плохой дифференциальный вход будет наводку по земле ослаблять минимум децибел на 20, а не усиливать, в Ку раз, как у множества и множества нерадивых "разработчиков и паятелей схем, которые определенно лучше звучат, чем тыдыа7294"

в целом, внутри УМЗЧ на земле много и не наводится, но уж если это "немного" усиливать в Ку раз и потом героически думать, как там проводочки кинуть по-умному, а там как-то сократить...

вот многие жалуются на симуляторные цифры, мол, это мультики всякие и к реальности отношения не имеет, ну в общем-то получается именно так, что какой бы ни был усилок крутой, хоть 200 децибел оос, а банально дифференциалки нету... сразу все его 0,00000% искажений и все его -150 дБ фона и шума превращаются в -50 наверное...

Добавлено after 1 minute 37 seconds:
а, и еще это... прекращайте там со своими Ку 30-40 децибел, всю подноготную, так сказать, поднимать, у всех звуковых карт и источников цивильных выход 5,65 Вольт пик-пик, и 20 дБ Ку это край, если усилитель Ватт на 50/8 Ом

_________________
умная подпись такая с умным изречением, как у умных умников, на умном языке


Вернуться наверх
 
Не в сети
 Заголовок сообщения: Re: Проектировка блока питания УЗНЧ 70W на канал
СообщениеДобавлено: Пн дек 22, 2025 06:40:47 
Модератор
Аватар пользователя

Карма: 159
Рейтинг сообщений: 4074
Зарегистрирован: Пт янв 23, 2009 19:20:05
Сообщений: 45264
Рейтинг сообщения: 0
Медали: 1
Получил миской по аватаре (1)
Эх, Цифрик, Цифрик... Усилители без дифкаскада на входе нынче редкость, если Вы заметили - но это никак не мешает косячить даже таким умницам, как Вы. Дело не в наличии/отсутствии дифкаскада, а в том, чтоб на его входы не попадали посторонние напряжения в противофазе - поэтому и становится важным не только место соединения "общего" провода - но и его расположение в пространстве, относительно проводов питания выходного каскада или силового трансформатора, к примеру... Эти влияния не так просто учесть в симуляции, а влияние их больше, чем это предполагают наивные симулянты по результатам работы программы. (хотя, что я тут распинаюсь - Вы же паять ничего не собираетесь, прослушивание графиков в симуляторе - Ваш предел... :)) )


Вернуться наверх
 
Не в сети
 Заголовок сообщения: Re: Проектировка блока питания УЗНЧ 70W на канал
СообщениеДобавлено: Вт дек 23, 2025 04:23:18 
Друг Кота
Аватар пользователя

Карма: 11
Рейтинг сообщений: 35
Зарегистрирован: Чт июл 03, 2014 21:06:30
Сообщений: 3265
Рейтинг сообщения: 0
а в том, чтоб на его входы не попадали посторонние напряжения в противофазе - поэтому и становится важным

подавать их в синфазе, чтобы они в ужасе потерялись на ГСТ и токовом зеркале

это делается за счет того, что делители оос с попарно равными значениями сопротивлений

ну это же основы применения ОУ...

_________________
умная подпись такая с умным изречением, как у умных умников, на умном языке


Вернуться наверх
 
Не в сети
 Заголовок сообщения: Re: Проектировка блока питания УЗНЧ 70W на канал
СообщениеДобавлено: Вт дек 23, 2025 06:36:58 
Модератор
Аватар пользователя

Карма: 159
Рейтинг сообщений: 4074
Зарегистрирован: Пт янв 23, 2009 19:20:05
Сообщений: 45264
Рейтинг сообщения: 0
Медали: 1
Получил миской по аватаре (1)
Вы забываете про огромные импульсные токи выходного каскада, 100-герцовые импульсы через диоды выпрямителя и прочие никак не похожие на усиливаемый сигнал токи в монтаже усилителя! Эти токи создают и магнитные поля, и посторонние, не относящиеся к полезному сигналу, наводки в общем проводе... Вот для того, чтоб эти неприятные помехи не ловить, и важен правильный монтаж усилителя, ошибка в разводке в несколько миллиметров может ухудшить параметры на пару порядков, запросто...


Вернуться наверх
 
Не в сети
 Заголовок сообщения: Re: Проектировка блока питания УЗНЧ 70W на канал
СообщениеДобавлено: Вт дек 23, 2025 15:40:09 
Друг Кота
Аватар пользователя

Карма: 11
Рейтинг сообщений: 35
Зарегистрирован: Чт июл 03, 2014 21:06:30
Сообщений: 3265
Рейтинг сообщения: 0
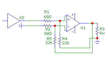
Изображение
а на схеме, только не УНЧ-50-О, можно показать, как именно эта самая противофазная наводится, и почему например не синфазная, вот моя картинка другое показывает, что надо базовые схемы включения оу знать, и не только инверт и неинверт

Добавлено after 52 seconds:
короче дифференциальный усилитель на оу в гугле забанили


Вложения:
123.PNG [3.39 KiB]
Скачиваний: 51

_________________
умная подпись такая с умным изречением, как у умных умников, на умном языке
Вернуться наверх
 
Не в сети
 Заголовок сообщения: Re: Проектировка блока питания УЗНЧ 70W на канал
СообщениеДобавлено: Вт дек 23, 2025 16:24:24 
Модератор
Аватар пользователя

Карма: 159
Рейтинг сообщений: 4074
Зарегистрирован: Пт янв 23, 2009 19:20:05
Сообщений: 45264
Рейтинг сообщения: 0
Медали: 1
Получил миской по аватаре (1)
Короче, думать Вы не желаете? Ну, не буду мешать... :))


Вернуться наверх
 
Показать сообщения за:  Сортировать по:  Вернуться наверх
Начать новую тему Ответить на тему  [ Сообщений: 21 ]  1,  

Часовой пояс: UTC + 3 часа


Кто сейчас на форуме

Сейчас этот форум просматривают: нет зарегистрированных пользователей и гости: 40


Вы не можете начинать темы
Вы не можете отвечать на сообщения
Вы не можете редактировать свои сообщения
Вы не можете удалять свои сообщения
Вы не можете добавлять вложения

Найти:
Перейти:  


Powered by phpBB © 2000, 2002, 2005, 2007 phpBB Group
Русская поддержка phpBB
Extended by Karma MOD © 2007—2012 m157y
Extended by Topic Tags MOD © 2012 m157y