Например TDA7294

Форум РадиоКот • Просмотр темы - Приблуда для насоса на PIC16
Форум РадиоКот
Здесь можно немножко помяукать :)

Текущее время: Пн дек 29, 2025 23:03:07

Часовой пояс: UTC + 3 часа


ПРЯМО СЕЙЧАС:



Начать новую тему Ответить на тему  [ Сообщений: 11 ] 
Автор Сообщение
Не в сети
 Заголовок сообщения: Приблуда для насоса на PIC16
СообщениеДобавлено: Пт ноя 01, 2024 16:02:11 
Опытный кот
Аватар пользователя

Карма: 7
Рейтинг сообщений: 84
Зарегистрирован: Чт окт 22, 2009 14:23:03
Сообщений: 781
Откуда: Тростянец
Рейтинг сообщения: 0
Мирного неба и долгих всем лет
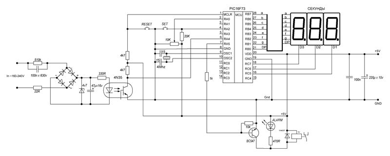
Есть насос для закачки воды
Если он включается чаще 1 раза в течение определенного времени
(до 999 секунд * опционально)
Выдать Alarm

Есть в наличие несколько PIC16F73

Принцип работы вижу так
Выставляем количество секунд
Контроллер проверяет в этом промежутке количество включений
Если более 1 - Alarm ,который можно сбросить кнопкой RESET

Если за период было 1 включение,обнуляем счетчик секунд и снова
считаем

Схему ,как бы набросал, а в кодах пока у меня туго

Кто бы мог написать?


Вложения:
Taran-HV.JPG [248.22 KiB]
Скачиваний: 169
Вернуться наверх
 
Не в сети
 Заголовок сообщения: Re: Приблуда для насоса на PIC16
СообщениеДобавлено: Пт ноя 01, 2024 16:54:18 
Друг Кота

Карма: 67
Рейтинг сообщений: 1964
Зарегистрирован: Сб дек 18, 2021 19:25:32
Сообщений: 12867
Рейтинг сообщения: 0
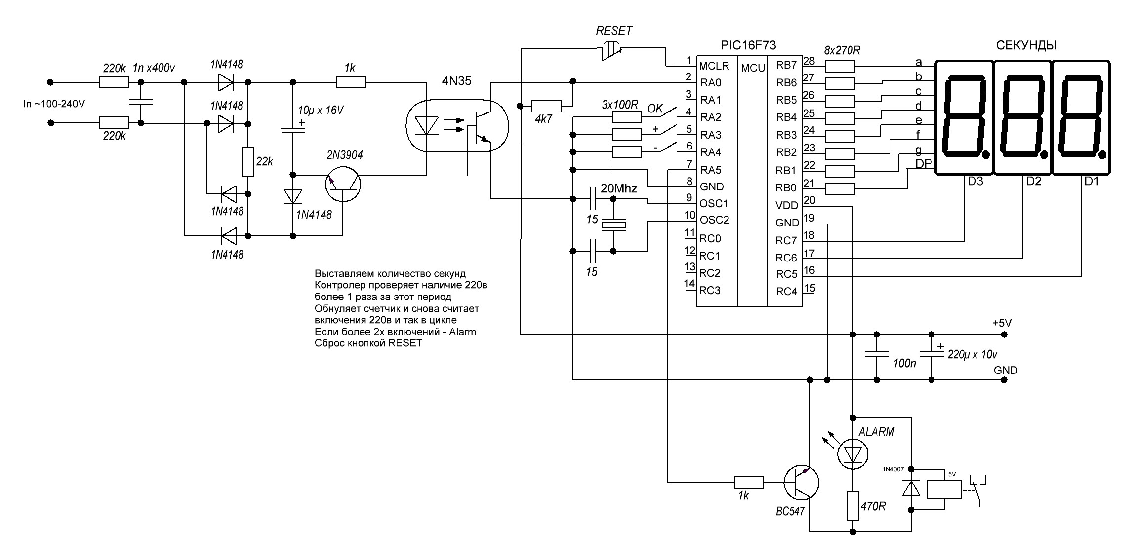
если зажжётся цифра 8, какой ток будет идти через RC5-7? Какой максимально разрешается согласно спецификации?
если все три цифры зажгутся 888, какой ток будет идти через PortС? Какой максимально разрешается согласно спецификации?
Зачем последовательные резисторы кнопкам? Что будет, если случайно порт кнопки будет работать на выход и иметь состояние лог. 1, а кнопка нажата?
RA2-RA4 без подтягивающих резисторов, они разве есть внутре?
В общем, вся схема никуда не годится. MCLR в том числе.
У любого производителя есть документация на микроконтроллеры, примеры, правила и рекомендации.

Кроме того, есть правила рисования схем, которые не предполагают расположение общей шины посередине при однополярном питании - она всегда самая нижняя.


Последний раз редактировалось Martian Пт ноя 01, 2024 16:58:36, всего редактировалось 1 раз.

Вернуться наверх
 
Не в сети
 Заголовок сообщения: Re: Приблуда для насоса на PIC16
СообщениеДобавлено: Пт ноя 01, 2024 16:56:39 
Держит паяльник хвостом

Карма: -13
Рейтинг сообщений: 60
Зарегистрирован: Пн май 27, 2024 14:45:54
Сообщений: 974
Рейтинг сообщения: 0
если "в кодах пока у меня туго", а ус-во нужно, то логически задача простая и решается обычным запуском таймера (который можно купить готовый к тому же)...
----------
сомнительно, чтобы требовалась кварцевая точность отсчёта и установки времени....свои "хотелки" принято оплачивать самому...

_________________
с минусами в моей карме список тех, кого народная мудрость рекомендует обходить стороной...)))


Вернуться наверх
 
Не в сети
 Заголовок сообщения: Re: Приблуда для насоса на PIC16
СообщениеДобавлено: Пт ноя 01, 2024 17:47:53 
Мудрый кот

Карма: 25
Рейтинг сообщений: 494
Зарегистрирован: Сб май 05, 2012 20:24:52
Сообщений: 1824
Откуда: KN34PC, Болгария
Рейтинг сообщения: 0
На столе уже много лет работает в подобная конфигурация 16F628A и DS18B20 с 3 зн. 7 сегм. св. индикатором с общим анодом, напряжение 5V. В новых типах красных индикаторов (China, напр. SM410563) яркость высокая. Резисторы поставил по 1к, транзисторов нет. Вечером яркость LED даже выше.


Последний раз редактировалось veso74 Пт ноя 01, 2024 18:38:47, всего редактировалось 2 раз(а).

Вернуться наверх
 
Эиком - электронные компоненты и радиодетали
Не в сети
 Заголовок сообщения: Re: Приблуда для насоса на PIC16
СообщениеДобавлено: Пт ноя 01, 2024 17:51:39 
Это не хвост, это антенна

Карма: 12
Рейтинг сообщений: 136
Зарегистрирован: Вт июн 07, 2011 08:03:18
Сообщений: 1315
Рейтинг сообщения: 0
Кто бы мог написать?

Я напишу. Как быстро?
В схеме мелкие неточности и схему можно упростить.

Добавлено after 3 minutes 17 seconds:
Кроме того, есть правила рисования схем...

Да, ты прав. Но можно сделать скидку как для начинающего.)


Вернуться наверх
 
Не в сети
 Заголовок сообщения: Re: Приблуда для насоса на PIC16
СообщениеДобавлено: Пт ноя 01, 2024 18:14:53 
Друг Кота

Карма: 67
Рейтинг сообщений: 1964
Зарегистрирован: Сб дек 18, 2021 19:25:32
Сообщений: 12867
Рейтинг сообщения: 0
OKF писал(а):
можно сделать скидку как для начинающего.
Да. Я и сделал - просто написал об этом :)
veso74 писал(а):
Резисторы поставил по 1к,
между 1 кОм и 270 Ом есть небольшая разница ;), кроме того, с Вашим опытом вероятность одновременного открытия всех каналов минимальна. И всё же, экономия транзисторов - это от лукавого. С 1 кОм получается на пределе допустимого при напряжении 5 В, стоит ли подвергать такому? Долгая работа единичного устройства не сильный аргумент: стоит измениться внешнему фактору, например, температуре, и статистика подведёт.

Добавлено after 2 minutes 37 seconds:
Цифровые транзисторы - компактно и удобно


Вернуться наверх
 
Не в сети
 Заголовок сообщения: Re: Приблуда для насоса на PIC16
СообщениеДобавлено: Сб ноя 02, 2024 14:16:07 
Опытный кот
Аватар пользователя

Карма: 7
Рейтинг сообщений: 84
Зарегистрирован: Чт окт 22, 2009 14:23:03
Сообщений: 781
Откуда: Тростянец
Рейтинг сообщения: 0
Поправил

2OKF - спасибо
время терпит ,это для себя

Всем спасибо за критику ,буду исправляться :))


Вложения:
Taran-HV2.JPG [70.1 KiB]
Скачиваний: 127
Вернуться наверх
 
Не в сети
 Заголовок сообщения: Re: Приблуда для насоса на PIC16
СообщениеДобавлено: Вт ноя 05, 2024 11:41:52 
Мудрый кот
Аватар пользователя

Карма: 27
Рейтинг сообщений: 658
Зарегистрирован: Ср апр 04, 2012 09:55:53
Сообщений: 1791
Откуда: Северодонецк
Рейтинг сообщения: 0
Надо было в протеусе схему рисовать сразу. Вряд ли кто то будет проверять это в железе..

_________________
У того, кто делает — получается редко. У того, кто не делает — не получается никогда.


Вернуться наверх
 
Не в сети
 Заголовок сообщения: Re: Приблуда для насоса на PIC16
СообщениеДобавлено: Вт ноя 05, 2024 12:08:51 
Друг Кота

Карма: 67
Рейтинг сообщений: 1964
Зарегистрирован: Сб дек 18, 2021 19:25:32
Сообщений: 12867
Рейтинг сообщения: 0
Цепь сброса обычно имеет конденсатор для задержки после подачи питания.
Если база транзистора оптопары имеет вывод наружу, его надо притянуть к земле резистором, иначе это будет антенна для ловли помех.


Вернуться наверх
 
Не в сети
 Заголовок сообщения: Re: Приблуда для насоса на PIC16
СообщениеДобавлено: Вт ноя 05, 2024 12:51:11 
Друг Кота
Аватар пользователя

Карма: 96
Рейтинг сообщений: 1494
Зарегистрирован: Вт мар 16, 2010 22:02:27
Сообщений: 15333
Откуда: ДОНЕЦК
Рейтинг сообщения: 0
Ошибка схемы относительно "хотелок" - "детектор 0" дает пакет импульсов на каждый интервал включения нагрузки.
Проще обычную релюшку с контактом поставить.
8)


Вернуться наверх
 
Не в сети
 Заголовок сообщения: Re: Приблуда для насоса на PIC16
СообщениеДобавлено: Сб ноя 30, 2024 13:21:51 
Опытный кот
Аватар пользователя

Карма: 7
Рейтинг сообщений: 84
Зарегистрирован: Чт окт 22, 2009 14:23:03
Сообщений: 781
Откуда: Тростянец
Рейтинг сообщения: 0
Спасибо Федору из Крыма ..Все Работает Вот крайняя схема


Вложения:
Taran-HV5.JPG [34.44 KiB]
Скачиваний: 96
Вернуться наверх
 
Показать сообщения за:  Сортировать по:  Вернуться наверх
Начать новую тему Ответить на тему  [ Сообщений: 11 ] 

Часовой пояс: UTC + 3 часа


Кто сейчас на форуме

Сейчас этот форум просматривают: нет зарегистрированных пользователей и гости: 9


Вы не можете начинать темы
Вы не можете отвечать на сообщения
Вы не можете редактировать свои сообщения
Вы не можете удалять свои сообщения
Вы не можете добавлять вложения

Найти:
Перейти:  


Powered by phpBB © 2000, 2002, 2005, 2007 phpBB Group
Русская поддержка phpBB
Extended by Karma MOD © 2007—2012 m157y
Extended by Topic Tags MOD © 2012 m157y