Например TDA7294

Форум РадиоКот • Просмотр темы - Автоматика для инкубатора на PIC16F628A
Форум РадиоКот
Здесь можно немножко помяукать :)

Текущее время: Пт дек 26, 2025 11:39:39

Часовой пояс: UTC + 3 часа


ПРЯМО СЕЙЧАС:



Начать новую тему Ответить на тему  [ Сообщений: 50 ]    , 2,  
Автор Сообщение
Не в сети
 Заголовок сообщения: Re: Автоматика для инкубатора на PIC16F628A
СообщениеДобавлено: Пт авг 24, 2018 15:43:32 
Мучитель микросхем
Аватар пользователя

Карма: 1
Рейтинг сообщений: -2
Зарегистрирован: Чт янв 04, 2007 13:18:56
Сообщений: 413
Откуда: Россия
Рейтинг сообщения: 0
Тогда резистор 220 ом трогать не надо. А лучше сделать так, в базу транзистора между портом поставить резистор Ом 470, а вместо резистора 200 Ом, поставить 4,7 кОм. И зря вы от диодов отказались в цепи коллектора. Деталь копеечная, а польза от нее значительная.

Вот сейчас отпаял, этот резистор 200 ом, между 3 ногой МК. И реле управление ТЭНом совсем перестало срабатывать.

Что касаемо диодов.
Я прекрасно понимаю, зачем они применяются в данном случае. Но вот в чем беда. Если смотреть по схеме то;
Диод на реле «ТЭНа», не мешает работе, диод на реле «Направление» тоже не мешает. А вот если ставлю диод на реле «Мотор». Реле с диодом не срабатывает. Почему так не знаю. Поэтому и решил отказаться от диодов. Хотя, по сути, они там нужны.
Но с другой стороны. Транзисторы L3003 рассчитаны на 400В. Неужели всплески напряжения могут достичь 400В, что бы пробить транзистор?

_________________
«О сколько нам открытий чудных
Готовят просвещенья дух,
И опыт, сын ошибок трудных,
И гений, парадоксов друг,
И случай, бог изобретатель...»


Вернуться наверх
 
Не в сети
 Заголовок сообщения: Re: Автоматика для инкубатора на PIC16F628A
СообщениеДобавлено: Пт авг 24, 2018 16:06:21 
Встал на лапы
Аватар пользователя

Карма: 9
Рейтинг сообщений: 17
Зарегистрирован: Вс ноя 01, 2015 00:09:59
Сообщений: 83
Рейтинг сообщения: 0
Вот сейчас отпаял, этот резистор 200 ом, между 3 ногой МК. И реле управление ТЭНом совсем перестало срабатывать.

Потому что данный вывод конструктивно не может формировать логическую единицу. Для этого его надо подтягивать к + питания.
Это дело ваше, ставить диоды или нет. Ну как известно, раз в год может и палка стрельнуть.
А без мотора, реле срабатывает с диодом, 12 вольт выдает?

_________________
Для связи email: risctronix собака gmail.com


Вернуться наверх
 
Не в сети
 Заголовок сообщения: Re: Автоматика для инкубатора на PIC16F628A
СообщениеДобавлено: Пт авг 24, 2018 16:26:37 
Мучитель микросхем
Аватар пользователя

Карма: 1
Рейтинг сообщений: -2
Зарегистрирован: Чт янв 04, 2007 13:18:56
Сообщений: 413
Откуда: Россия
Рейтинг сообщения: 0
Вот сейчас отпаял, этот резистор 200 ом, между 3 ногой МК. И реле управление ТЭНом совсем перестало срабатывать.

Потому что данный вывод конструктивно не может формировать логическую единицу. Для этого его надо подтягивать к + питания.
Это дело ваше, ставить диоды или нет. Ну как известно, раз в год может и палка стрельнуть.
А без мотора, реле срабатывает с диодом, 12 вольт выдает?

Видимо Вы меня не поняли. Я не против установки диодов, а даже за. Но как только ставлю диод на реле управления мотором. Оно сразу перестаёт работать. Я долго не мог сначала понять, почему все реле срабатывают , а одно реле ну ни в какую не срабатывает. (при этом все диоды были на своих местах). Потом методом исключения начал отпаивать диоды... В надежде, а вдруг повезёт. Отпаял. Заработало реле. Припаиваю диод. Не работает. Почему такое поведение схемы? Честно не знаю.
Конкретно именно мотор, к данной схеме я ещё не цеплял. Так как его ещё нет. И я толком не понимал, куда и как его нужно правильно было подключить. Так как толком был непонятен алгоритм работы и управления мотором и направлением в данной схеме.
Тестово, для визуального понимания принципа работы, в качестве нагрузки (мотор и поворот направление) были припаяны на выход реле светодиоды. Смотрите моё видео в первом посте. Короче говоря схема и плата ещё не доделаны до конца. Честно говоря, я уже всю голову сломал, с этой схемой. Очень многое мне тут ещё непонятно. Одному трудно всё понять.

_________________
«О сколько нам открытий чудных
Готовят просвещенья дух,
И опыт, сын ошибок трудных,
И гений, парадоксов друг,
И случай, бог изобретатель...»


Вернуться наверх
 
Не в сети
 Заголовок сообщения: Re: Автоматика для инкубатора на PIC16F628A
СообщениеДобавлено: Пт авг 24, 2018 16:39:13 
Друг Кота
Аватар пользователя

Карма: 123
Рейтинг сообщений: 7959
Зарегистрирован: Сб сен 13, 2014 16:27:32
Сообщений: 39199
Откуда: СпиртоГонск созвездия Омега
Рейтинг сообщения: 0
дерьмо случается и всегда невовремя
обсираются обычно тогда когда надо срочно не кудо...и при обрыве ЭБ или пропое КБ переода или выбросом на колекторе убивается нах ваш мк ...ну или не выбивается его порт ка минимум...
и кстати к тразюлям ключей есть требования главное болшой H21e и малое Usat
Uke max там хватии 30!
ВВТ ка правило не годны по указаным параметрам насышени у них высокое а коэфициент мал
поэтому от порта приходится броать бролшой ток тоесть ставить подтяжку порта на+5 ом 100 и мене зесь важно не превысит ток порта и ток питания МК но если вы уже их впаяли приделайте подтяжку поменше все должно взлететь и с ними

_________________
ZМудрость(Опыт и выдержка) приходит с годами.
Все Ваши беды и проблемы, от недостатка знаний.
Умный и у дурака научится, а дураку и ..
Алберт Ейнштейн не поможет и ВВП не спасет.и МЧС опаздает


Последний раз редактировалось musor Пт авг 24, 2018 16:51:55, всего редактировалось 1 раз.

Вернуться наверх
 
Эиком - электронные компоненты и радиодетали
Не в сети
 Заголовок сообщения: Re: Автоматика для инкубатора на PIC16F628A
СообщениеДобавлено: Пт авг 24, 2018 16:44:08 
Мучитель микросхем
Аватар пользователя

Карма: 1
Рейтинг сообщений: -2
Зарегистрирован: Чт янв 04, 2007 13:18:56
Сообщений: 413
Откуда: Россия
Рейтинг сообщения: 0
musor Подскажите какие мне тогда транзисторы в данной схеме применить? Или что то ещё изменить.

_________________
«О сколько нам открытий чудных
Готовят просвещенья дух,
И опыт, сын ошибок трудных,
И гений, парадоксов друг,
И случай, бог изобретатель...»


Вернуться наверх
 
Не в сети
 Заголовок сообщения: Re: Автоматика для инкубатора на PIC16F628A
СообщениеДобавлено: Пт авг 24, 2018 16:56:57 
Друг Кота
Аватар пользователя

Карма: 123
Рейтинг сообщений: 7959
Зарегистрирован: Сб сен 13, 2014 16:27:32
Сообщений: 39199
Откуда: СпиртоГонск созвездия Омега
Рейтинг сообщения: 0
я люблю пару 8050 и 8055 ставлю их почти ве3де есть они и вSMD корпусе
но проядок у них ЭБК а платы разводят БКЭ пэтому ...но даже кт315в(е) там прекрасно живут с болшинством реле если ток не превышает 80ма
кстати схему можно быстро переделат на оптрон включиф его диод вослед с R вместо катушек реле
номинал выбрать так чтоб не превысить ток диода оптопары

_________________
ZМудрость(Опыт и выдержка) приходит с годами.
Все Ваши беды и проблемы, от недостатка знаний.
Умный и у дурака научится, а дураку и ..
Алберт Ейнштейн не поможет и ВВП не спасет.и МЧС опаздает


Вернуться наверх
 
Не в сети
 Заголовок сообщения: Re: Автоматика для инкубатора на PIC16F628A
СообщениеДобавлено: Пт авг 24, 2018 17:07:00 
Мучитель микросхем
Аватар пользователя

Карма: 1
Рейтинг сообщений: -2
Зарегистрирован: Чт янв 04, 2007 13:18:56
Сообщений: 413
Откуда: Россия
Рейтинг сообщения: 0
musor писал(а):
даже кт315в(е) там прекрасно живут с болшинством реле если ток не превышает 80ма
кстати схему можно быстро переделат на оптрон включиф его диод вослед с R вместо катушек реле
номинал выбрать так чтоб не превысить ток диода оптопары

Не сочтите за наглость. Можно попросить вас набросать схему или вариант платы с применением оптопар в данной схеме. А то так.. Я честно сказать слабо представляю, что куда и как в данном случае верно подключить что бы не ошибиться.

_________________
«О сколько нам открытий чудных
Готовят просвещенья дух,
И опыт, сын ошибок трудных,
И гений, парадоксов друг,
И случай, бог изобретатель...»


Вернуться наверх
 
Не в сети
 Заголовок сообщения: Re: Автоматика для инкубатора на PIC16F628A
СообщениеДобавлено: Пт авг 24, 2018 17:17:23 
Встал на лапы
Аватар пользователя

Карма: 9
Рейтинг сообщений: 17
Зарегистрирован: Вс ноя 01, 2015 00:09:59
Сообщений: 83
Рейтинг сообщения: 0
А диод другой пробовали ставить? У вас детали новые? Сдается мне, хотя могу ошибиться, что они у вас с ламп энегосберегаек.
По мощности транзисторы у вас нормальные, и как по мне, дарлингтоны тут нафиг не надо. В место ваших L3003, а точней 13003, можно поставить BD139 (аналог КТ817)

_________________
Для связи email: risctronix собака gmail.com


Вернуться наверх
 
Не в сети
 Заголовок сообщения: Re: Автоматика для инкубатора на PIC16F628A
СообщениеДобавлено: Пт авг 24, 2018 17:39:50 
Мучитель микросхем
Аватар пользователя

Карма: 1
Рейтинг сообщений: -2
Зарегистрирован: Чт янв 04, 2007 13:18:56
Сообщений: 413
Откуда: Россия
Рейтинг сообщения: 0
А диод другой пробовали ставить? У вас детали новые? Сдается мне, хотя могу ошибиться, что они у вас с ламп энегосберегаек.
По мощности транзисторы у вас нормальные, и как по мне, дарлингтоны тут нафиг не надо. В место ваших L3003, а точней 13003, можно поставить BD139 (аналог КТ817)

Вы правильно заметили, что данные транзисторы применяются чаше всего в лампах энегосберегающих. Проще говоря КЛЛ.
В данном случае и транзисторы и диоды, а так же все остальные элементы схемы, были использованы новые. КТ315, я тоже пробывал в данной схеме. Вполне себе работают. Но я решил отказаться от КТ315 в пользу L3003, по той причине что из схемы были исключены защитные диоды (в коллекторной цепи). Боюсь что если применить КТ315 без защитных диодов, то велика вероятность пробоя транзисторов.
И ещё. Реле "Направление" должно иметь две независимых пары контактов (для смены управления полярности двигателя). У меня такого реле нет. Поэтому будет установлено два пяти контактных реле в параллель. Соответственно управлявшие катушки реле будут подключены тоже параллельно. И два реле будут работать как одно. Но с большим количеством контактов для управления нагрузкой.
Соответственно и рабочий ток подобной пары реле тоже возрастет.
Вот поэтому опять же я отказался от применения КТ315.(боюсь могут не выдержать такой нагрузки)
Про КТ817 , я честно говоря и не вспомнил.

_________________
«О сколько нам открытий чудных
Готовят просвещенья дух,
И опыт, сын ошибок трудных,
И гений, парадоксов друг,
И случай, бог изобретатель...»


Вернуться наверх
 
Не в сети
 Заголовок сообщения: Re: Автоматика для инкубатора на PIC16F628A
СообщениеДобавлено: Пт авг 24, 2018 17:45:21 
Встал на лапы
Аватар пользователя

Карма: 9
Рейтинг сообщений: 17
Зарегистрирован: Вс ноя 01, 2015 00:09:59
Сообщений: 83
Рейтинг сообщения: 0
Вы запустили реле мотора с диодом?

_________________
Для связи email: risctronix собака gmail.com


Последний раз редактировалось Core-X Пт авг 24, 2018 17:47:01, всего редактировалось 1 раз.

Вернуться наверх
 
Не в сети
 Заголовок сообщения: Re: Автоматика для инкубатора на PIC16F628A
СообщениеДобавлено: Пт авг 24, 2018 17:51:26 
Друг Кота
Аватар пользователя

Карма: 123
Рейтинг сообщений: 7959
Зарегистрирован: Сб сен 13, 2014 16:27:32
Сообщений: 39199
Откуда: СпиртоГонск созвездия Омега
Рейтинг сообщения: 0
вопрос простой можно ставить что угодно их хлама но луче тьо чито надь по параметрам
кт815 817 я давно забыл не спрашивай почему...есть мнго аналоф из буржуев и декшевле\
а рулить мелким реле могут и боле слабые

Добавлено after 5 minutes 38 seconds:
насчет диодоф(те что в парпарел моткам реле он или поставил дохлые или попутал концы диод там гасит ОБРАТНЫЙ выброс и мешать реле не должен(для тока питания реле он закрыт) никак емтати установка 1300х не спасает ключи от самоиндукции а порты мк от пробою ЕСЛИ НЕТ ДИОДОФ ИЛИ ЦЕПЕЙ СНАБЕРНЫХ вместо них...
да вместо диодоф моно ставить RC снабера

_________________
ZМудрость(Опыт и выдержка) приходит с годами.
Все Ваши беды и проблемы, от недостатка знаний.
Умный и у дурака научится, а дураку и ..
Алберт Ейнштейн не поможет и ВВП не спасет.и МЧС опаздает


Последний раз редактировалось musor Пт авг 24, 2018 17:55:01, всего редактировалось 2 раз(а).

Вернуться наверх
 
Не в сети
 Заголовок сообщения: Re: Автоматика для инкубатора на PIC16F628A
СообщениеДобавлено: Пт авг 24, 2018 17:53:41 
Мучитель микросхем
Аватар пользователя

Карма: 1
Рейтинг сообщений: -2
Зарегистрирован: Чт янв 04, 2007 13:18:56
Сообщений: 413
Откуда: Россия
Рейтинг сообщения: 0
Вы запустили реле мотора с дмодом?

Я же писал, об этом выше, что пробовал и с диодом. Все реле срабатывают с диодом, а вот конкретно реле Мотора нет. Только без диода.
Скажу честно, у меня есть некоторые пробелы знаний, в данном направлении. Но не на столько чтобы я не смог проверить, транзистор , диод и прочие элементы по мелочи. Независимо новые это элементы или они БУ. И мультиметр и тестер для проверки элементов у меня есть. И не только это.

_________________
«О сколько нам открытий чудных
Готовят просвещенья дух,
И опыт, сын ошибок трудных,
И гений, парадоксов друг,
И случай, бог изобретатель...»


Вернуться наверх
 
Не в сети
 Заголовок сообщения: Re: Автоматика для инкубатора на PIC16F628A
СообщениеДобавлено: Пт авг 24, 2018 17:58:37 
Друг Кота
Аватар пользователя

Карма: 123
Рейтинг сообщений: 7959
Зарегистрирован: Сб сен 13, 2014 16:27:32
Сообщений: 39199
Откуда: СпиртоГонск созвездия Омега
Рейтинг сообщения: 0
ну прверте накоец канал мотора на исправность диода(заменой) и ЕГО поляру
например мог попасть диод зенера
или подбитый
тогда он не дас напряге на катухе достичь 12в ограничив на точке своего пробоя лавины

_________________
ZМудрость(Опыт и выдержка) приходит с годами.
Все Ваши беды и проблемы, от недостатка знаний.
Умный и у дурака научится, а дураку и ..
Алберт Ейнштейн не поможет и ВВП не спасет.и МЧС опаздает


Вернуться наверх
 
Не в сети
 Заголовок сообщения: Re: Автоматика для инкубатора на PIC16F628A
СообщениеДобавлено: Пт авг 24, 2018 18:30:58 
Мучитель микросхем
Аватар пользователя

Карма: 1
Рейтинг сообщений: -2
Зарегистрирован: Чт янв 04, 2007 13:18:56
Сообщений: 413
Откуда: Россия
Рейтинг сообщения: 0
ну прверте накоец канал мотора на исправность диода(заменой) и ЕГО поляру
например мог попасть диод зенера
или подбитый
тогда он не дас напряге на катухе достичь 12в ограничив на точке своего пробоя лавины

Признаю. Вы оказались правы. Заменил диод, на реле мотора. Всё работает. Не спрашивайте, какой был диод. Был в SMD исполнении. Маркировку прочесть не могу. Но звонится как исправный. Впаял выводной 1N4007работает.
Но что, то мне при этом не нравится звук срабатываемого реле. При срабатывании слышится звук, похожий на дребезг контактов. Без диода такого звука нет.

_________________
«О сколько нам открытий чудных
Готовят просвещенья дух,
И опыт, сын ошибок трудных,
И гений, парадоксов друг,
И случай, бог изобретатель...»


Вернуться наверх
 
Не в сети
 Заголовок сообщения: Re: Автоматика для инкубатора на PIC16F628A
СообщениеДобавлено: Пт авг 24, 2018 18:40:29 
Друг Кота
Аватар пользователя

Карма: 96
Рейтинг сообщений: 1494
Зарегистрирован: Вт мар 16, 2010 22:02:27
Сообщений: 15327
Откуда: ДОНЕЦК
Рейтинг сообщения: 0
от....
млин...
как можно обсуждать чего-либо БЕЗ КОНКРЕТНОЙ СХЕМЫ!!!???
:facepalm:
Рисовать что-ли нечем?
Начиная с paintbrush или попросту
С:\WINDOWS\system32\mspaint.exe
и заканчивая
https://sunduk.radiokot.ru/loadfile/?load_id=1288098480
с переводом картинки в общедоступную графику...
:cry:
Нельзя же консультировать на словах "протяни проводок с той хреновины на эту фиговину и вставь в разрыв хреновину в виде фиговины с загогулиной"
:beer:


Вернуться наверх
 
Не в сети
 Заголовок сообщения: Re: Автоматика для инкубатора на PIC16F628A
СообщениеДобавлено: Пт авг 24, 2018 18:42:23 
Друг Кота
Аватар пользователя

Карма: 123
Рейтинг сообщений: 7959
Зарегистрирован: Сб сен 13, 2014 16:27:32
Сообщений: 39199
Откуда: СпиртоГонск созвездия Омега
Рейтинг сообщения: 0
слава Аллаху нашли СВОЙ КАСЯК
а звук ка раз стал нормалный -четкий! а без диода там ужас.......если у вас был осел увидели бы что там летает звон- затухающая синусоида в 200-800в обрезаемая мягка на зоне пробоя колеторного перехода транзюля

_________________
ZМудрость(Опыт и выдержка) приходит с годами.
Все Ваши беды и проблемы, от недостатка знаний.
Умный и у дурака научится, а дураку и ..
Алберт Ейнштейн не поможет и ВВП не спасет.и МЧС опаздает


Вернуться наверх
 
Не в сети
 Заголовок сообщения: Re: Автоматика для инкубатора на PIC16F628A
СообщениеДобавлено: Пт авг 24, 2018 18:57:38 
Мучитель микросхем
Аватар пользователя

Карма: 1
Рейтинг сообщений: -2
Зарегистрирован: Чт янв 04, 2007 13:18:56
Сообщений: 413
Откуда: Россия
Рейтинг сообщения: 0
от....
млин...
как можно обсуждать чего-либо БЕЗ КОНКРЕТНОЙ СХЕМЫ!!!???
:facepalm:
:beer:

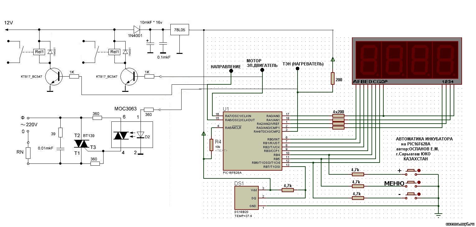
Как это нет схемы? А в первом посте.... Да немного криво нарисовано, но то не моя вина. И думаю суть схемы и проблемы, там вполне понятны. Так же по ссылке можно перейти к первоисточнику схемы. Если и это не то. Всё вполне можно я думаю понять по печатной плате. Она тоже прилагается.

_________________
«О сколько нам открытий чудных
Готовят просвещенья дух,
И опыт, сын ошибок трудных,
И гений, парадоксов друг,
И случай, бог изобретатель...»


Вернуться наверх
 
Не в сети
 Заголовок сообщения: Re: Автоматика для инкубатора на PIC16F628A
СообщениеДобавлено: Сб авг 25, 2018 10:01:38 
Друг Кота
Аватар пользователя

Карма: 96
Рейтинг сообщений: 1494
Зарегистрирован: Вт мар 16, 2010 22:02:27
Сообщений: 15327
Откуда: ДОНЕЦК
Рейтинг сообщения: 0
Если это про https://radiokot.ru/forum/download/file.php?id=313857
то уж надо определиться - дожигать порт, управляющий оптроном или таки удалить тот резистор 220 Ом.
Опять же вопрос - какой уровень принят активным?
если работе нагрузки соответствует логическая единица - одна доработка, если логический нуль (шунт-закоротка) - другая.
Исходный архив смотреть с обязательной регистрацией на сайте ВЛОМ.
8)


Вернуться наверх
 
Не в сети
 Заголовок сообщения: Re: Автоматика для инкубатора на PIC16F628A
СообщениеДобавлено: Сб авг 25, 2018 12:51:20 
Мучитель микросхем
Аватар пользователя

Карма: 1
Рейтинг сообщений: -2
Зарегистрирован: Чт янв 04, 2007 13:18:56
Сообщений: 413
Откуда: Россия
Рейтинг сообщения: 0
Если это про https://radiokot.ru/forum/download/file.php?id=313857
то уж надо определиться - дожигать порт, управляющий оптроном или таки удалить тот резистор 220 Ом.
Опять же вопрос - какой уровень принят активным?
если работе нагрузки соответствует логическая единица - одна доработка, если логический нуль (шунт-закоротка) - другая.
Исходный архив смотреть с обязательной регистрацией на сайте ВЛОМ.
8)

Уже определился. Буду ставить реле (вместо оптрона)
Вам хочется посмотреть исходники? А что именно? Могу отправить. Но в принципе тут я всё выложил.
Схему (родную) и описание работы схемы вы можете увидеть перейдя по ссылке на сайт.
Печатную плату автора схемы в формате PDF я тоже прикрепил.
Прошивка, тут тоже есть.

_________________
«О сколько нам открытий чудных
Готовят просвещенья дух,
И опыт, сын ошибок трудных,
И гений, парадоксов друг,
И случай, бог изобретатель...»


Вернуться наверх
 
Не в сети
 Заголовок сообщения: Re: Автоматика для инкубатора на PIC16F628A
СообщениеДобавлено: Вс авг 26, 2018 10:27:08 
Друг Кота
Аватар пользователя

Карма: 96
Рейтинг сообщений: 1494
Зарегистрирован: Вт мар 16, 2010 22:02:27
Сообщений: 15327
Откуда: ДОНЕЦК
Рейтинг сообщения: 0
Зачем исходники - там должно быть понятно по самой работе свободно висящего вывода (отключенного и от + питания и от "земли")- какое состояние вольтметр показывает в момент статуса на индикаторе "нагрев включен" то и будет считаться активным уровнем.
А уж под него и строим схемное решение выходного ключа.
8)
Я ж уже ранее говорил - на сайты с регистрацией для просмотра при подобном по "сложности" проекте я не лазию - у самого такого хлама немеряно в архивах.
:beer:


Вернуться наверх
 
Показать сообщения за:  Сортировать по:  Вернуться наверх
Начать новую тему Ответить на тему  [ Сообщений: 50 ]    , 2,  

Часовой пояс: UTC + 3 часа


Кто сейчас на форуме

Сейчас этот форум просматривают: нет зарегистрированных пользователей и гости: 5


Вы не можете начинать темы
Вы не можете отвечать на сообщения
Вы не можете редактировать свои сообщения
Вы не можете удалять свои сообщения
Вы не можете добавлять вложения

Найти:
Перейти:  


Powered by phpBB © 2000, 2002, 2005, 2007 phpBB Group
Русская поддержка phpBB
Extended by Karma MOD © 2007—2012 m157y
Extended by Topic Tags MOD © 2012 m157y