Например TDA7294

Форум РадиоКот • Просмотр темы - Правила установки кварцев?
Форум РадиоКот
Здесь можно немножко помяукать :)

Текущее время: Вт дек 23, 2025 06:59:58

Часовой пояс: UTC + 3 часа


ПРЯМО СЕЙЧАС:



Начать новую тему Ответить на тему  [ Сообщений: 10 ] 
Автор Сообщение
Не в сети
 Заголовок сообщения: Правила установки кварцев?
СообщениеДобавлено: Пт ноя 28, 2014 09:36:31 
Опытный кот
Аватар пользователя

Зарегистрирован: Пн янв 21, 2013 05:34:19
Сообщений: 705
Откуда: Сахалин
Рейтинг сообщения: 0
Доброго времени суток,уважаемые! подскажите пожалуйста, есть ли какие нить требования или правила размещения кварца для пиков? Вопрос возник после того как 1 из 2-х сделаным мною плат не захотела работать пока кварц не установил ближе...
Сейчас собираю устройство, контроллер для rgb ленты, пик 16Ф628а, кварц 20мгц. разводку сделал так, что от ножек пика, до кварца расстояние около 5см, это не много? в даташите на мк про это ничего не сказанно, указывают только номеналы кондеров...
Кому не сложно, разъясните что да как или подскажите где прочитать?
Спасибо.


Вернуться наверх
 
Не в сети
 Заголовок сообщения: Re: Правила установки кварцев?
СообщениеДобавлено: Пт ноя 28, 2014 10:14:50 
Друг Кота
Аватар пользователя

Карма: 67
Рейтинг сообщений: 1066
Зарегистрирован: Чт сен 18, 2008 12:27:21
Сообщений: 19998
Откуда: Столица Мира Санкт-Петербург
Рейтинг сообщения: 0
Медали: 1
Получил миской по аватаре (1)
Кварц надо бы ставить как можно ближе к МК, плюс земля заземляющих конденсаторов должна проходить через земляную ногу МК, у АВРок это расписано:
http://www.atmel.com/Images/doc8128.pdf
Думаю, рекомендации общие и для ПИКов и для АВРок.

_________________
[ Всё дело не столько в вашей глупости, сколько в моей гениальности ] [ Правильно заданный вопрос содержит в себе половину ответа ]
Измерить нннада?


Вернуться наверх
 
Не в сети
 Заголовок сообщения: Re: Правила установки кварцев?
СообщениеДобавлено: Пт ноя 28, 2014 10:23:11 
Друг Кота
Аватар пользователя

Карма: 139
Рейтинг сообщений: 2918
Зарегистрирован: Чт янв 10, 2008 22:01:02
Сообщений: 24615
Откуда: Московская область, Фрязино
Рейтинг сообщения: 0
NikolayZ писал(а):
подскажите где прочитать?

http://ww1.microchip.com/downloads/en/A ... 00826a.pdf
http://ww1.microchip.com/downloads/en/A ... 00943A.pdf
http://ww1.microchip.com/downloads/en/A ... 00849a.pdf


Вернуться наверх
 
Не в сети
 Заголовок сообщения: Re: Правила установки кварцев?
СообщениеДобавлено: Сб ноя 29, 2014 15:05:34 
Опытный кот
Аватар пользователя

Зарегистрирован: Пн янв 21, 2013 05:34:19
Сообщений: 705
Откуда: Сахалин
Рейтинг сообщения: 0
можно еще вопрос? кварци как то разделяются по применению? спрашиваю потому, что заказал вот такие кварци ( http://www.chipdip.ru/product/20mhz-hc-49sm/), только на 4 мгц, хотел плату уменьшить, на макетке была собрана схема, и пик работал с обычным длинным кварцем вот в таком корпусе ( http://www.chipdip.ru/product/4mhz-hc-49u/), поставил другой в вышеуказанном карпусе, не работает... вот и подумалось, а может не подходит...


Вернуться наверх
 
Эиком - электронные компоненты и радиодетали
Не в сети
 Заголовок сообщения: Re: Правила установки кварцев?
СообщениеДобавлено: Сб ноя 29, 2014 18:00:22 
Встал на лапы

Карма: 1
Рейтинг сообщений: 17
Зарегистрирован: Сб мар 13, 2010 13:52:10
Сообщений: 85
Рейтинг сообщения: 0
Для нормального запуска тактового генератора необходимо правильно выбрать тип кварца в конфигурации контролера и емкости конденсаторов в обвязке. 4МГц как раз промежуточное значение для LP и HS. Возможно Ваша проблема в выборе режима генератора.
Цитата:
разводку сделал так, что от ножек пика, до кварца расстояние около 5см, это не много?

Это ОЧЕНЬ много. Стандартно длина проводников 10-15мм мах.

_________________
misterdi<@>i.ua


Вернуться наверх
 
Не в сети
 Заголовок сообщения: Re: Правила установки кварцев?
СообщениеДобавлено: Сб ноя 29, 2014 18:19:05 
Мудрый кот
Аватар пользователя

Карма: 19
Рейтинг сообщений: 166
Зарегистрирован: Сб окт 10, 2009 17:16:58
Сообщений: 1732
Откуда: Россия.
Рейтинг сообщения: 0
NikolayZ писал(а):
поставил другой в вышеуказанном карпусе, не работает...
Есть такая характеристика, как "активность кварца"
Она зависит от технологии его изготовления. Она может быть разной даже среди одной и той же серии, т.е. как повезет.
Если попадается кварц с низкой активностью, то для того, что бы заставить его работать в схеме, начинаются "пляски с бубном" связанными с подбором конденсаторов в его обвязке, что тоже не всегда приводят к положительным результатам и некоторые малоактивные кварцы ни в какую не запускаются в схеме генератора Пирса, по которой включаются кварцы в МК.


Вернуться наверх
 
Не в сети
 Заголовок сообщения: Re: Правила установки кварцев?
СообщениеДобавлено: Вс ноя 30, 2014 05:53:07 
Опытный кот
Аватар пользователя

Зарегистрирован: Пн янв 21, 2013 05:34:19
Сообщений: 705
Откуда: Сахалин
Рейтинг сообщения: 0
хм... еще вопрос проконденсаторы. на примере 16ф628а, указывая тип резонатора XT или HS,приводится диапащон номеналов кондеров от 15 до 30 пик, сказанно что чем выше емкость, тем стабильнее работа, но дольше выход на рабочий режим. А как определить эту "золотую сиридину"?


Вернуться наверх
 
Не в сети
 Заголовок сообщения: Re: Правила установки кварцев?
СообщениеДобавлено: Вс ноя 30, 2014 06:30:54 
Друг Кота
Аватар пользователя

Карма: 139
Рейтинг сообщений: 2918
Зарегистрирован: Чт янв 10, 2008 22:01:02
Сообщений: 24615
Откуда: Московская область, Фрязино
Рейтинг сообщения: 0
Золотая середина находится как раз посередине... :))) :))) :)))
Ставьте ВСЕГДА 20...22 пФ и будет Вам ЩЩЩастье...
:roll:
Вопросы времени выхода на режим имеют значение лишь при применении режима sleep, когда выход из него сопряжен с ожиданием начала работы осциллятора.
За свою (совсем не малую) практику работы с МК я лишь ОДИН РАЗ столкнулся с критичностью алгоритма к этому времени.
Да и то решил проблему, не прибегая к изменению номинала конденсаторов при кварце.
Обычные кварцы в 49-м корпусе совершенно нормально и стабильно работают и запускаются при обозначенных выше номиналах емкостей.
При разводке печатной платы нужно ПЕРВЫМИ располагать кварц и емкости на самом минимальном расстоянии от МК. Затем делать блокировку питания, а лишь потом все остальное.
Как пример:
Изображение


Вернуться наверх
 
Не в сети
 Заголовок сообщения: Re: Правила установки кварцев?
СообщениеДобавлено: Вс ноя 30, 2014 10:44:58 
Опытный кот
Аватар пользователя

Зарегистрирован: Пн янв 21, 2013 05:34:19
Сообщений: 705
Откуда: Сахалин
Рейтинг сообщения: 0
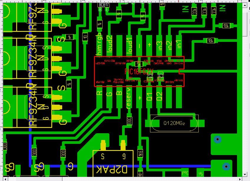
Ага, спасибо! Вот так расположил кварц, максимально близко, пойдет?
Вложение:
Плата.jpg [122.96 KiB]
Скачиваний: 3054
Изображение
ПРо блокировку, это кондеры которые установленны между +и - мк, для фильтрации помех? А номиналы какие?


Вернуться наверх
 
Не в сети
 Заголовок сообщения: Re: Правила установки кварцев?
СообщениеДобавлено: Вс ноя 30, 2014 11:48:16 
Модератор
Аватар пользователя

Карма: 23
Рейтинг сообщений: 331
Зарегистрирован: Пт янв 11, 2013 19:19:26
Сообщений: 2117
Откуда: Санкт-Петербург
Рейтинг сообщения: 0
Медали: 1
Получил миской по аватаре (1)
Посмотрите еще раз на фото, там правильная разводка + посмотрите где конденсаторы от кварца стоят + они должны в одно место земли подключаться, а не как у вас в проходную землю. По расположению кварц хорошо, но не идеал.

Блокировочные по питаю, 0,1 мкФ не полярный и полярный 1-50 мкФ на соответствующее напряжение. По моему все это описано в даташитах.

_________________
=========
Правила Форума ЗДЕСЬ _____ Правила раздела БАЗАР ЗДЕСЬ _____ Если вы продаете, прочтите ЗДЕСЬ

Редко появляюсь. Если вопрос не личного характера пользуйтесь кнопкой "!".


Вернуться наверх
 
Показать сообщения за:  Сортировать по:  Вернуться наверх
Начать новую тему Ответить на тему  [ Сообщений: 10 ] 

Часовой пояс: UTC + 3 часа


Кто сейчас на форуме

Сейчас этот форум просматривают: нет зарегистрированных пользователей и гости: 9


Вы не можете начинать темы
Вы не можете отвечать на сообщения
Вы не можете редактировать свои сообщения
Вы не можете удалять свои сообщения
Вы не можете добавлять вложения

Найти:
Перейти:  


Powered by phpBB © 2000, 2002, 2005, 2007 phpBB Group
Русская поддержка phpBB
Extended by Karma MOD © 2007—2012 m157y
Extended by Topic Tags MOD © 2012 m157y