Например TDA7294

Форум РадиоКот • Просмотр темы - частотник на stm32f0
Форум РадиоКот
Здесь можно немножко помяукать :)

Текущее время: Чт дек 18, 2025 00:49:40

Часовой пояс: UTC + 3 часа


ПРЯМО СЕЙЧАС:



Начать новую тему Ответить на тему  [ Сообщений: 65 ]  1, , ,  
Автор Сообщение
Не в сети
 Заголовок сообщения: частотник на stm32f0
СообщениеДобавлено: Чт ноя 18, 2021 00:28:38 
Открыл глаза

Зарегистрирован: Чт ноя 04, 2021 19:53:46
Сообщений: 41
Рейтинг сообщения: 0
для начала упрощённый вариант. с четырьмя фиксированными частотами и без плавного пуска (но с ограничением тока)
прошивка, код, pcb -
https://www.upload.ee/files/13643506/3ph_lite.zip.html


Вложения:
test0.jpg [74.19 KiB]
Скачиваний: 421
схема.gif [49.51 KiB]
Скачиваний: 454
Вернуться наверх
 
Не в сети
 Заголовок сообщения: Re: частотник на stm32f0
СообщениеДобавлено: Чт ноя 18, 2021 09:43:29 
Собутыльник Кота
Аватар пользователя

Карма: -12
Рейтинг сообщений: -24
Зарегистрирован: Пт июл 12, 2019 22:52:01
Сообщений: 2516
Рейтинг сообщения: 0
Для того, чтобы люди могли получить код под свободной лицензией, достаточно этот код выложить в репозиторий на гитхабе, сосфорже или еще где-нибудь. Но никак не на подозрительном мошенническом сайте!

_________________
Linux rules! Windows must die. Здравомыслящий человек добровольно будет пользоваться мастдаем лишь в двух случаях: под дулом автомата или под влиянием анального зонда.
Я на гитхабе, в ЖЖ


Вернуться наверх
 
Не в сети
 Заголовок сообщения: Re: частотник на stm32f0
СообщениеДобавлено: Чт ноя 18, 2021 09:50:02 
Это не хвост, это антенна
Аватар пользователя

Карма: -16
Рейтинг сообщений: -136
Зарегистрирован: Чт фев 19, 2015 12:41:04
Сообщений: 1405
Рейтинг сообщения: 0
Вы совершенно правы. но зачем называть кота мошенником?.

Автор. а где в схеме ОС по току?

_________________
"Every profession is a conspiracy against the uninitiated" (B. Shaw)
"A textbook can be defined as a book unsuitable for reading" (B. Shaw)
Tautology is humor in "this" place (Vigo Carpathian)


Вернуться наверх
 
Не в сети
 Заголовок сообщения: Re: частотник на stm32f0
СообщениеДобавлено: Чт ноя 18, 2021 09:57:00 
Открыл глаза

Зарегистрирован: Чт ноя 04, 2021 19:53:46
Сообщений: 41
Рейтинг сообщения: 0
Eddy_Em писал(а):
на гитхабе, сосфорже или еще где-нибудь

если при скачивании отключить javascript_ы то upload.ee становится намного менее мошенническим и подозрительным.
astrahard писал(а):
А где в схеме ОС по току?

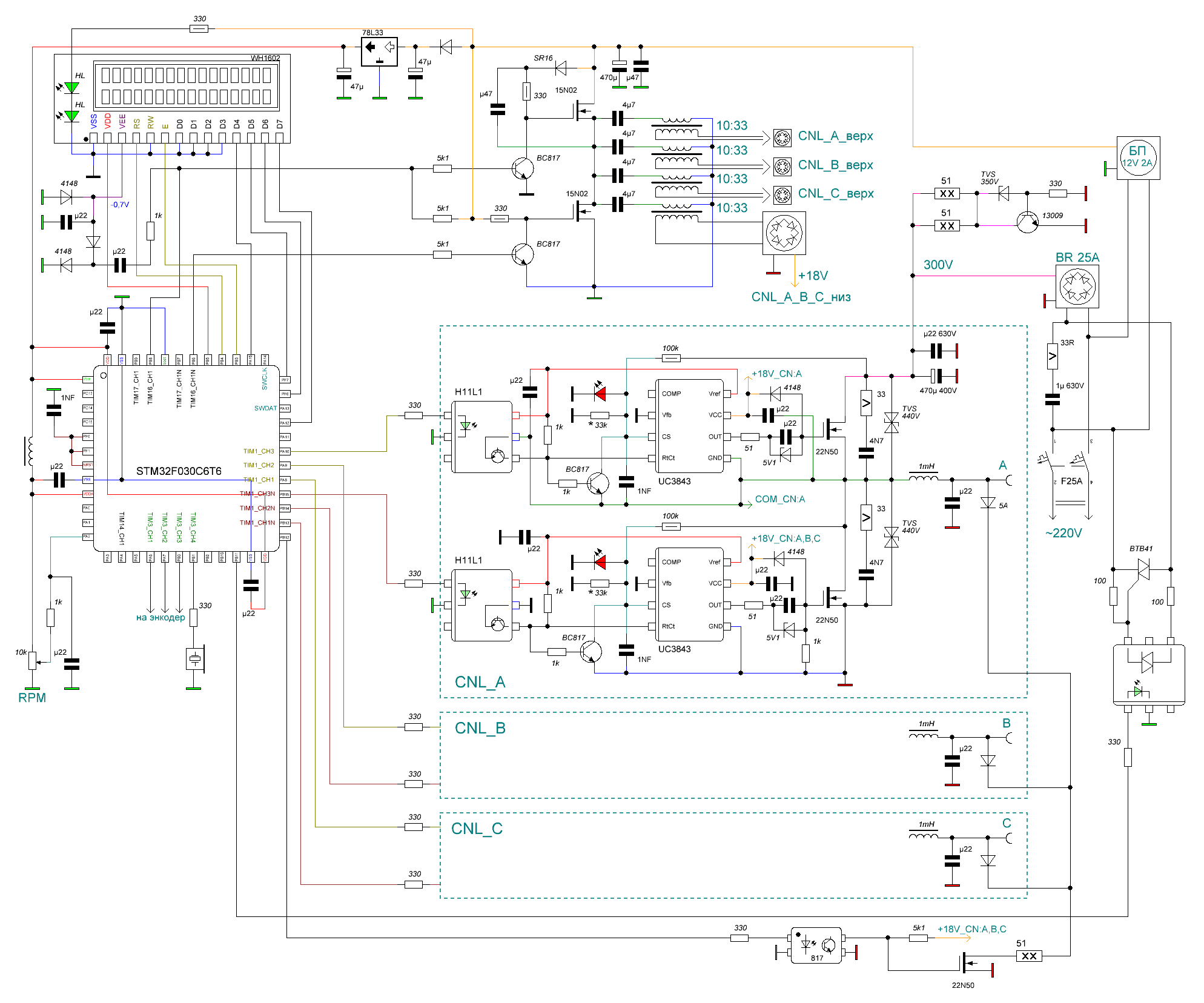
на входах CS UC384x. в качестве датчика используется сопротивление открытого канала мосфета. светодиоды забавно вспыхивают при разгоне и торможении. в принципе если поставить вместо них оптроны то информация о перегрузке станет доступна и микроконтроллеру.


Последний раз редактировалось ravr Чт ноя 18, 2021 20:23:12, всего редактировалось 2 раз(а).

Вернуться наверх
 
Эиком - электронные компоненты и радиодетали
Не в сети
 Заголовок сообщения: Re: частотник на stm32f0
СообщениеДобавлено: Чт ноя 18, 2021 10:18:34 
Это не хвост, это антенна
Аватар пользователя

Карма: -16
Рейтинг сообщений: -136
Зарегистрирован: Чт фев 19, 2015 12:41:04
Сообщений: 1405
Рейтинг сообщения: 0
Называйте, пожалуйста, файлы, например 3PH_STM32F0 схема.zip уже давно нет ограничения на длину имени файла особенно в UNIX. Длинное имя файла соответствует принципу самодокументированности. Интересно с UC3842/43 надо подумать и смоделировать в Microcap. Есть ощущение новизны, где взяли?

Добавлено after 4 minutes 13 seconds:
Кстати ravr Вы видимо сторонник гибридных схем, я тоже. У меня есть тема частотника на тиристорах со стабилизатором тока на IGBT управляемом микросхемой PFC. Если туда добавить микроконтроллер,,,, можно получить векторное управление. хотя оно нудно редко.

_________________
"Every profession is a conspiracy against the uninitiated" (B. Shaw)
"A textbook can be defined as a book unsuitable for reading" (B. Shaw)
Tautology is humor in "this" place (Vigo Carpathian)


Вернуться наверх
 
Не в сети
 Заголовок сообщения: Re: частотник на stm32f0
СообщениеДобавлено: Чт ноя 18, 2021 11:05:25 
Открыл глаза

Зарегистрирован: Чт ноя 04, 2021 19:53:46
Сообщений: 41
Рейтинг сообщения: 0
astrahard писал(а):
где взяли?

где то тема была на pro-radio.ru, несколько лет назад
_____
гипотетический вариант схемы помощнее -


Вложения:
схема.gif [100.78 KiB]
Скачиваний: 257
Вернуться наверх
 
Не в сети
 Заголовок сообщения: Re: частотник на stm32f0
СообщениеДобавлено: Пт ноя 19, 2021 18:40:59 
Открыл глаза

Зарегистрирован: Чт ноя 04, 2021 19:53:46
Сообщений: 41
Рейтинг сообщения: 0
попробовал запустить схему из первого сообщения с однополярной модуляцией (когда шим подаётся на стойки только половину волны синуса, остальное время один из ключей открыт в то время как другой (в данном случае верхний) закрыт). каких либо проблем не заметил, возможно плохо смотрел. нагрузкой послужил вентилятор с двигателем на 20W.

прошивка и код:
https://www.upload.ee/files/13647584/hex___src.zip.html


Вернуться наверх
 
Не в сети
 Заголовок сообщения: Re: частотник на stm32f0
СообщениеДобавлено: Сб ноя 20, 2021 16:37:36 
Открыл глаза

Зарегистрирован: Чт ноя 04, 2021 19:53:46
Сообщений: 41
Рейтинг сообщения: 0
финальный вариант программы для схемы из первого сообщения. добавлен плавный пуск. поскольку после пуска регулирование оборотов не требуется то плавное изменение частоты синуса сделано без затей, через изменение регистра ARR первого таймера.


Вложения:
3ph_gen_softstart.zip [127.3 KiB]
Скачиваний: 223
Вернуться наверх
 
Не в сети
 Заголовок сообщения: Re: частотник на stm32f0
СообщениеДобавлено: Вс ноя 28, 2021 09:56:06 
Открыл глаза

Зарегистрирован: Чт ноя 04, 2021 19:53:46
Сообщений: 41
Рейтинг сообщения: 0
уже не столь гипотетическая схема помощнее. но всё же ещё не законченная.


Вложения:
схема.gif [106.77 KiB]
Скачиваний: 288
железо.jpg [68.21 KiB]
Скачиваний: 226
Вернуться наверх
 
Не в сети
 Заголовок сообщения: Re: частотник на stm32f0
СообщениеДобавлено: Вс ноя 28, 2021 19:35:59 
Нашел транзистор. Понюхал.

Карма: -4
Рейтинг сообщений: -32
Зарегистрирован: Пн май 28, 2018 11:19:03
Сообщений: 183
Рейтинг сообщения: 0
я так понял , uc3842 сама генерит шим и постоянную ширину шима ? если да , то тогда это "шим одна сторона"


Вернуться наверх
 
Не в сети
 Заголовок сообщения: Re: частотник на stm32f0
СообщениеДобавлено: Вс ноя 28, 2021 20:15:32 
Открыл глаза

Зарегистрирован: Чт ноя 04, 2021 19:53:46
Сообщений: 41
Рейтинг сообщения: 0
3842 здесь только драйвер, никаких собственных сигналов не генерирует.


Вернуться наверх
 
Не в сети
 Заголовок сообщения: Re: частотник на stm32f0
СообщениеДобавлено: Вс ноя 28, 2021 20:39:45 
Нашел транзистор. Понюхал.

Карма: -4
Рейтинг сообщений: -32
Зарегистрирован: Пн май 28, 2018 11:19:03
Сообщений: 183
Рейтинг сообщения: 0
минуточку , из DATA-ы видно , задаешь RC цепь и 3842 генерит свою частоту , надо просто дать сигнал старт/стоп

Добавлено after 6 minutes 3 seconds:
ладно , завтра поиграюсь с 3842 в multisim 14


Вернуться наверх
 
Не в сети
 Заголовок сообщения: Re: частотник на stm32f0
СообщениеДобавлено: Пн ноя 29, 2021 08:03:36 
Мудрый кот

Карма: 20
Рейтинг сообщений: 145
Зарегистрирован: Вс дек 25, 2016 08:34:54
Сообщений: 1849
Рейтинг сообщения: 0
А у меня такие вопросы:
- за чем оптопары ставить, когда и так нет развязки от сети по PA2?
- стоят MOSFET, а как он поведет себя когда поставишь IGBT?
- хорошо бы увидеть тест с нормальным промышленным двигателем, к примеру 2,2кВт?


Вернуться наверх
 
Не в сети
 Заголовок сообщения: Re: частотник на stm32f0
СообщениеДобавлено: Пн ноя 29, 2021 10:19:26 
Открыл глаза

Зарегистрирован: Чт ноя 04, 2021 19:53:46
Сообщений: 41
Рейтинг сообщения: 0
- чтобы развязать управляющие сигналы от коммутируемых токов.
- по идее у igbt хотя и диодная характеристика но напряжение СE тоже растёт с ростом тока.
- двигатель есть но до этого далеко.


Вернуться наверх
 
Не в сети
 Заголовок сообщения: Re: частотник на stm32f0
СообщениеДобавлено: Пн ноя 29, 2021 14:13:54 
Мудрый кот

Карма: 20
Рейтинг сообщений: 145
Зарегистрирован: Вс дек 25, 2016 08:34:54
Сообщений: 1849
Рейтинг сообщения: 0
У вас и так стоят BC817+UC3842, куда еще развязывать-то?
Под развязыванием я понимаю, это когда высоковольтная часть отделена от низковольтной, пример комповый бп.
Про PA2 не забудьте.
Если развязывать, так развязываем все, и общую шину.


Вернуться наверх
 
Не в сети
 Заголовок сообщения: Re: частотник на stm32f0
СообщениеДобавлено: Пн ноя 29, 2021 14:52:59 
Открыл глаза

Зарегистрирован: Чт ноя 04, 2021 19:53:46
Сообщений: 41
Рейтинг сообщения: 0
Dimon456 писал(а):
развязываем все, и общую шину.

а как тогда получать информацию о напряжении на накопительных конденсаторах? городить преобразователь напряжение - частота? или датчики пороговых значений? или аналоговую схему с необходимостью подстройки?
если развязывать то органы управления от контроллера, вместо потенциометра в этом случае удобнее будет энкодер.


Вернуться наверх
 
Не в сети
 Заголовок сообщения: Re: частотник на stm32f0
СообщениеДобавлено: Пн ноя 29, 2021 15:31:24 
Мудрый кот

Карма: 20
Рейтинг сообщений: 145
Зарегистрирован: Вс дек 25, 2016 08:34:54
Сообщений: 1849
Рейтинг сообщения: 0
ravr писал(а):
а как тогда получать информацию о напряжении на накопительных конденсаторах?
Что это даст?
Напряжение оно либо есть, либо его нет, другого не дано.
Если конечно не рассматривать вариант, когда другая фаза с нулем замкнулись, но это частный случай, но бывает.
А такие кондерчики еще и в два этапа заряжать надо. Да и 470мкФ для 2кВт думаю мало будет.
ravr писал(а):
если развязывать то органы управления от контроллера,
вот, значит необходимость в быстродействующих оптопарах отпадает. Просто смысла в них нет.
Вот если бы и кнопки пускателя изолировали на оптопары, вот это было бы да.
А на ручку энкодера или потенциометра хорошую резиновую насадку, и проблема решена. Ну, если, вам так угодно, можете на оптопары садить.


Вернуться наверх
 
Не в сети
 Заголовок сообщения: Re: частотник на stm32f0
СообщениеДобавлено: Пн ноя 29, 2021 15:45:24 
Открыл глаза

Зарегистрирован: Чт ноя 04, 2021 19:53:46
Сообщений: 41
Рейтинг сообщения: 0
Dimon456 писал(а):
Что это даст?

поцикловую корректировку импульсов шим в зависимости от уровня DC, верхний порог частоты синуса, допустимый темп разгона и торможения, информацию о проблемах


Вернуться наверх
 
Не в сети
 Заголовок сообщения: Re: частотник на stm32f0
СообщениеДобавлено: Пн ноя 29, 2021 17:18:40 
Мудрый кот

Карма: 20
Рейтинг сообщений: 145
Зарегистрирован: Вс дек 25, 2016 08:34:54
Сообщений: 1849
Рейтинг сообщения: 0
И все это ... путем измерения напряжения на конденсаторах 470мкФ 400В? Шикарно.
Скажите, а назначение узла, не подписано, 51 51 TVS350V 330 и 13009?


Вернуться наверх
 
Не в сети
 Заголовок сообщения: Re: частотник на stm32f0
СообщениеДобавлено: Пн ноя 29, 2021 17:25:46 
Это не хвост, это антенна
Аватар пользователя

Карма: -16
Рейтинг сообщений: -136
Зарегистрирован: Чт фев 19, 2015 12:41:04
Сообщений: 1405
Рейтинг сообщения: 0
Ну Вы заморочились с драйверами затвора, когда HCPL3102 перестали на АЛИ быть бракованными и стали стоить копейки. Или я что-то не понимаю?

_________________
"Every profession is a conspiracy against the uninitiated" (B. Shaw)
"A textbook can be defined as a book unsuitable for reading" (B. Shaw)
Tautology is humor in "this" place (Vigo Carpathian)


Последний раз редактировалось astrahard Пн ноя 29, 2021 17:48:18, всего редактировалось 2 раз(а).

Вернуться наверх
 
Показать сообщения за:  Сортировать по:  Вернуться наверх
Начать новую тему Ответить на тему  [ Сообщений: 65 ]  1, , ,  

Часовой пояс: UTC + 3 часа


Кто сейчас на форуме

Сейчас этот форум просматривают: нет зарегистрированных пользователей и гости: 15


Вы не можете начинать темы
Вы не можете отвечать на сообщения
Вы не можете редактировать свои сообщения
Вы не можете удалять свои сообщения
Вы не можете добавлять вложения

Найти:
Перейти:  


Powered by phpBB © 2000, 2002, 2005, 2007 phpBB Group
Русская поддержка phpBB
Extended by Karma MOD © 2007—2012 m157y
Extended by Topic Tags MOD © 2012 m157y