Например TDA7294

Форум РадиоКот • Просмотр темы - Таймер концевика
Форум РадиоКот
Здесь можно немножко помяукать :)

Текущее время: Чт дек 25, 2025 15:20:22

Часовой пояс: UTC + 3 часа


ПРЯМО СЕЙЧАС:



Начать новую тему Ответить на тему  [ Сообщений: 10 ] 
Автор Сообщение
Не в сети
 Заголовок сообщения: Таймер концевика
СообщениеДобавлено: Сб авг 13, 2022 15:39:31 
Родился

Зарегистрирован: Сб авг 13, 2022 15:37:24
Сообщений: 2
Рейтинг сообщения: 0
Добрый день, есть кто поможет реализовать таймер эмуляция концевика?


Вернуться наверх
 
Не в сети
 Заголовок сообщения: Re: Таймер концевика
СообщениеДобавлено: Сб авг 13, 2022 18:22:30 
Друг Кота

Карма: 67
Рейтинг сообщений: 1964
Зарегистрирован: Сб дек 18, 2021 19:25:32
Сообщений: 12867
Рейтинг сообщения: 0
Не очень понятно, что Вы хотите. Срабатывающую через разные промежутки времени релюшку?
Тогда можно взять за базовую вот такую схему: https://radiostorage.net/5518-skhema-us ... lenty.html


Вернуться наверх
 
Не в сети
 Заголовок сообщения: Re: Таймер концевика
СообщениеДобавлено: Сб авг 13, 2022 18:37:12 
Друг Кота
Аватар пользователя

Карма: 5
Рейтинг сообщений: 61
Зарегистрирован: Ср сен 30, 2020 16:51:47
Сообщений: 4628
Откуда: РФ
Рейтинг сообщения: 0
andresan,
Эмуляция это программная имитация.
Напишите понятней, что именно вы хотите сделать.


Вернуться наверх
 
Не в сети
 Заголовок сообщения: Re: Таймер концевика
СообщениеДобавлено: Сб авг 13, 2022 18:48:33 
Опытный кот
Аватар пользователя

Карма: 2
Рейтинг сообщений: 164
Зарегистрирован: Ср авг 03, 2022 05:22:56
Сообщений: 848
Рейтинг сообщения: 0
Таймер на NE555 и реле, контакты которого будут вместо концевика. А NE555 будет дергать туда-сюда реле и делать типа как будта канцевик замыкиваецца.


Вернуться наверх
 
Эиком - электронные компоненты и радиодетали
Не в сети
 Заголовок сообщения: Re: Таймер концевика
СообщениеДобавлено: Сб авг 13, 2022 18:52:04 
Друг Кота

Карма: 67
Рейтинг сообщений: 1964
Зарегистрирован: Сб дек 18, 2021 19:25:32
Сообщений: 12867
Рейтинг сообщения: 0
andresan,
Эмуляция это программная имитация.

нет. это любая имитация, например, вики приводит такой пример в случае разговорного употребления:
Цитата:
Производители нередко устанавливают дополнительные двухкатушечные звукосниматели с шумоподавлением (humbucker), переделанные в однокатушечные, чтобы эмулировать сигнал, генерируемый звукоснимателем Stratocaster. Марк Филипс, «Гитара для «чайников»» / перевод А. А. Чекаткова, 2008 г.

а академик.ру даёт такое определение:
Цитата:
Эмуля́ция (англ. emulation) — воспроизведение программными или аппаратными средствами либо их комбинацией работы других программ или устройств


Вернуться наверх
 
Не в сети
 Заголовок сообщения: Re: Таймер концевика
СообщениеДобавлено: Сб авг 13, 2022 22:15:18 
Родился

Зарегистрирован: Сб авг 13, 2022 15:37:24
Сообщений: 2
Рейтинг сообщения: 0
Есть мощный концевик двери( OMRON D4V) нужно его с эмулировать, т.е замкнуть на 25 секунд, затем разомкнуть на секунду, и так по циклу


Вернуться наверх
 
Не в сети
 Заголовок сообщения: Re: Таймер концевика
СообщениеДобавлено: Сб авг 13, 2022 22:19:37 
Опытный кот
Аватар пользователя

Карма: 2
Рейтинг сообщений: 164
Зарегистрирован: Ср авг 03, 2022 05:22:56
Сообщений: 848
Рейтинг сообщения: 0
Параллельно контактам концевика - РЕЛЕ, управляемое таймером на микросхеме NE555. Типовые схемы и расчет номиналов в интернете в свободном доступе имеется


Вернуться наверх
 
Не в сети
 Заголовок сообщения: Re: Таймер концевика
СообщениеДобавлено: Сб авг 13, 2022 22:21:45 
Друг Кота
Аватар пользователя

Карма: 59
Рейтинг сообщений: 2218
Зарегистрирован: Чт янв 26, 2012 16:44:29
Сообщений: 19562
Откуда: Таксимо
Рейтинг сообщения: 0
На 555 по справочеику делаешь генератор забиваешь свои параметры пауза и импульс, паяешь, проверяешь, подстраиваешь и все

_________________
Мои поставщики запчастей с отличной репутацией
texnomag.ru
radioremont.com
pl-1.org
4ip.info
elitan.ru


Вернуться наверх
 
Не в сети
 Заголовок сообщения: Re: Таймер концевика
СообщениеДобавлено: Сб авг 13, 2022 22:42:28 
Поставщик валерьянки для Кота
Аватар пользователя

Карма: -14
Рейтинг сообщений: 103
Зарегистрирован: Вт янв 26, 2021 22:33:21
Сообщений: 2314
Рейтинг сообщения: 0
andresan писал(а):
Есть мощный концевик двери( OMRON D4V) нужно его с эмулировать, т.е замкнуть на 25 секунд, затем разомкнуть на секунду, и так по циклу

Проблема в чём ?

_________________
Не спрашивай по ком звонит колокол, он звонит по тебе !


Вернуться наверх
 
Не в сети
 Заголовок сообщения: Re: Таймер концевика
СообщениеДобавлено: Вс авг 14, 2022 00:04:11 
Друг Кота
Аватар пользователя

Карма: 197
Рейтинг сообщений: 8594
Зарегистрирован: Пн ноя 30, 2009 03:00:01
Сообщений: 43139
Откуда: Нерезиновая
Рейтинг сообщения: 2
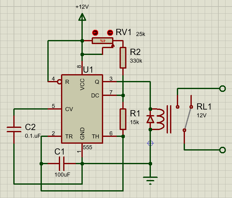
Схема на 555 таймере
СпойлерИзображение

Надеюсь, 25 и 1 секунда это "примерно"? А не с точностью до микросекунд?
RV1 нужен для подстройки длительности 25 секунд, если такая точность не нужна, то его можно заменить "специально обученной перемычкой" :))) :))) :)))


Вложения:
Генератор 25_1.png [35.09 KiB]
Скачиваний: 90
Вернуться наверх
 
Показать сообщения за:  Сортировать по:  Вернуться наверх
Начать новую тему Ответить на тему  [ Сообщений: 10 ] 

Часовой пояс: UTC + 3 часа


Кто сейчас на форуме

Сейчас этот форум просматривают: нет зарегистрированных пользователей и гости: 8


Вы не можете начинать темы
Вы не можете отвечать на сообщения
Вы не можете редактировать свои сообщения
Вы не можете удалять свои сообщения
Вы не можете добавлять вложения

Найти:
Перейти:  
cron


Powered by phpBB © 2000, 2002, 2005, 2007 phpBB Group
Русская поддержка phpBB
Extended by Karma MOD © 2007—2012 m157y
Extended by Topic Tags MOD © 2012 m157y