Например TDA7294

Форум РадиоКот • Просмотр темы - дисплей, инвертор на 7660, плавающее питание
Форум РадиоКот
Здесь можно немножко помяукать :)

Текущее время: Ср дек 24, 2025 06:57:27

Часовой пояс: UTC + 3 часа


ПРЯМО СЕЙЧАС:



Начать новую тему Ответить на тему  [ Сообщений: 4 ] 
Автор Сообщение
Не в сети
 Заголовок сообщения: дисплей, инвертор на 7660, плавающее питание
СообщениеДобавлено: Пн дек 21, 2020 17:27:29 
Вымогатель припоя
Аватар пользователя

Карма: 5
Рейтинг сообщений: 10
Зарегистрирован: Ср дек 08, 2010 19:03:17
Сообщений: 591
Рейтинг сообщения: 0
добрый день

пару раз делал инвертор для дисплея на 7660, работают без проблем, но, в свое время не додумался протестировать работу в "плавающем диаппазоне" (с прицелом запитки от 18650, т.е. 3.7-4.2В)

мои экземпляры на 4.5В уже всЁ! кажут еле-еле, а тут задумал пару "хренек" на чистом питании от батареи, без DC-DC

ну, собственно, вот ... вопрос :)))

кто ни-будь тестировал работу дисплея с инвертором на 7660 в диаппазоне - 3.7-4.2В?

p.s. дисплеи из серии 16х2 / 44780 и подобные

_________________
Енот - это кот, только инкогнито!
p.s. держитесь обоими руками, а то прорвет...


Последний раз редактировалось sunjob Пн дек 21, 2020 19:00:17, всего редактировалось 1 раз.

Вернуться наверх
 
Не в сети
 Заголовок сообщения: Re: дисплей, инвертор на 7660, плавающее питание
СообщениеДобавлено: Пн дек 21, 2020 18:32:25 
Друг Кота
Аватар пользователя

Карма: 197
Рейтинг сообщений: 8594
Зарегистрирован: Пн ноя 30, 2009 03:00:01
Сообщений: 43136
Откуда: Нерезиновая
Рейтинг сообщения: 0
кто ни-будь тестировал работу с инвертором на 7660 в диаппазоне - 3.7-4.2В?

Если взять даташит:
https://static.chipdip.ru/lib/222/DOC000222842.pdf
То там на ПЕРВОЙ странице можно прочитать:
Цитата:
Wide Operating Voltage Range-
ICL7660 . . . . . . . . . . . . . . . . . . . . . . . . . . 1.5V to 10.0V-
ICL7660A . . . . . . . . . . . . . . . . . . . . . . . . . 1.5V to 12.0V•
ICL7660A 100% Tested at 3V

То есть, по документации производителя, эта микросхема работает от 1,5 вольт, и, обещают, что их проверяют на работу от 3-х вольт..

Одно но- это "инвертор напряжения", он просто "переворачивает полярность", но не стабилизирует напряжение..

зы.. Я, на некоторых индикаторах, видел "подготовку" для установки 7660..


Вернуться наверх
 
Не в сети
 Заголовок сообщения: Re: дисплей, инвертор на 7660, плавающее питание
СообщениеДобавлено: Пн дек 21, 2020 19:09:59 
Вымогатель припоя
Аватар пользователя

Карма: 5
Рейтинг сообщений: 10
Зарегистрирован: Ср дек 08, 2010 19:03:17
Сообщений: 591
Рейтинг сообщения: 0
это все понятно... попробую еще раз обьяснить, по шагам

1. наработка по созданию DC-DС отрицательного напряжения давно сделана, зарисована, задокументирована итд
2. да, на платах дисплеев есть это самое место, где можно распаять 7660 и все будет работать замечательно
3. да, даташиты, итд...
4.
Цитата:
он просто "переворачивает полярность"
- ну да, умножает, по умолчанию на -1, добавляем диод и емкость, получаем множитель -2 итд...

когда собирал эти дисплеи (добавлял DC-DC в схему) то еще не интересовался и не планировал запитывать устройства напрямую от батареи, поэтому и не делал тестовых замеров... поэтому, и не знаю... как будут себя вести в сумме дисплей, dcdc, контраст при питании ... от плавающего напряжения...

пока нет под рукой железок, что-бы самому сделать это, поэтому интересуюсь у бывалых, возможно, кто-то уже заморочился и проделал этот опыт?!

надеюсь, так, понятнее? :)

спасибо :beer:

_________________
Енот - это кот, только инкогнито!
p.s. держитесь обоими руками, а то прорвет...


Вернуться наверх
 
Не в сети
 Заголовок сообщения: Re: дисплей, инвертор на 7660, плавающее питание
СообщениеДобавлено: Пн дек 28, 2020 20:08:22 
Вымогатель припоя
Аватар пользователя

Карма: 5
Рейтинг сообщений: 10
Зарегистрирован: Ср дек 08, 2010 19:03:17
Сообщений: 591
Рейтинг сообщения: 0
добрый день/ночь

добрался до железок, протестировал, некоторые выкладки, мымсли

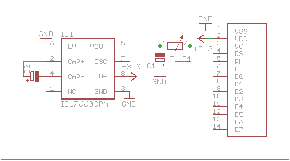
подключение дисплея "типа стандартное" + инвертор на ICL7660, отр.напряжение на Vo подано "реостатом"
Изображение
Вложение:
lcd_7660.png [5.18 KiB]
Скачиваний: 186

начальное напряжение питания 4.2В, устанавливаем оптимальную контрастность, уменьшаем питание до приемлимого контраста, ву-а-ля 3.5В

т.е. приемлимый диаппазон "плавающего питания" данного подключения 3.5-4.2В
вполне подходящий диаппазон для питания от одного элемента Li-элемента, учитывая, что минимальный порог элемента 3.7, то, вообще замечательно, плюс, по контрастности можно примерно судить о "заряде" батареи :о)

измерение тока:
Код:
LCD HD44780 - 580 uA
DC-DC 7660  - 150 uA
AVR/Atmega  - 2-3 uA

ну и при беглом взгляде, понятно, что лучше дисплей отключать, когда он не используется

_________________
Енот - это кот, только инкогнито!
p.s. держитесь обоими руками, а то прорвет...


Вернуться наверх
 
Эиком - электронные компоненты и радиодетали
Показать сообщения за:  Сортировать по:  Вернуться наверх
Начать новую тему Ответить на тему  [ Сообщений: 4 ] 

Часовой пояс: UTC + 3 часа


Кто сейчас на форуме

Сейчас этот форум просматривают: нет зарегистрированных пользователей и гости: 21


Вы не можете начинать темы
Вы не можете отвечать на сообщения
Вы не можете редактировать свои сообщения
Вы не можете удалять свои сообщения
Вы не можете добавлять вложения

Найти:
Перейти:  


Powered by phpBB © 2000, 2002, 2005, 2007 phpBB Group
Русская поддержка phpBB
Extended by Karma MOD © 2007—2012 m157y
Extended by Topic Tags MOD © 2012 m157y