Например TDA7294

Форум РадиоКот • Просмотр темы - Датчик измерения влажности почвы
Форум РадиоКот
Здесь можно немножко помяукать :)

Текущее время: Пт дек 26, 2025 08:13:43

Часовой пояс: UTC + 3 часа


ПРЯМО СЕЙЧАС:



Начать новую тему Ответить на тему  [ Сообщений: 76 ]  1, , ,  
Автор Сообщение
Не в сети
 Заголовок сообщения: Датчик измерения влажности почвы
СообщениеДобавлено: Пн мар 11, 2013 12:35:27 
Открыл глаза

Зарегистрирован: Чт мар 22, 2012 09:14:18
Сообщений: 51
Откуда: Липецк
Рейтинг сообщения: 0
Здравствуйте уважаемые коты.
Скоро начинается дачный сезон и мне, как многим хочется сделать автоматический полив участка. С МК, с датчиками температуры, с часами реального времени потихоньку я вроде разобрался, остался датчик для измерения влажности почвы.
В инете много информации про эти датчики: начиная от готового, как на ebay (http://viewitem.eim.ebay.ru/1x-Soil-Moi ... 19873/item) заканчивая самодельными (которые питаются от 12В) и т.д.
Сам я склоняюсь создать датчик, как на ebay (выше). Нашел его простую схему:
Вложение:
term.png [5.26 KiB]
Скачиваний: 1896

Знаю, что электроды желательно делать из не корозийного металла, типа нержавейки. Иначе будет окисляться.
И естественно у меня возникли вопросы:
1. Какой транзистор туда поставить (желательно в корпусе TO-92, для простоты монтажа)
2. Можно ли подключать по такой схеме датчик на расстоянии около 5-10 м от МК, тоесть небудет затухания сигнала или нечто подобное
3. И самое главное может кто-то предложит лучший вариант датчика (желательно от питания на 5В)


Вернуться наверх
 
Не в сети
 Заголовок сообщения: Re: Датчик измерения влажности почвы
СообщениеДобавлено: Пн мар 11, 2013 15:15:39 
Сверлит текстолит когтями
Аватар пользователя

Карма: 22
Рейтинг сообщений: 81
Зарегистрирован: Пн дек 08, 2008 10:58:48
Сообщений: 1262
Откуда: Винница
Рейтинг сообщения: 0
В свое время делал датчик уровня воды и воспользовался идеей, предоставленной Леонидом Ивановичем.
С выхода ШИМ МК с 50% заполнением частотой около 10 кГц через резистор подаем сигнал на трансформатор от модема (маленький, для поверхностного монтажа). Выходы второй обмотки - на исследуемую область, а первую - там, где включается резистор - на диод и АЦП МК.
В зависимости от того, как нагружена вторичная обмотка, меняется напряжение на первичной.
Там приятная зависимость, сухая земля или мокрая - и мокрая насколько - вычисляется как бы элементарно.


Вернуться наверх
 
Не в сети
 Заголовок сообщения: Re: Датчик измерения влажности почвы
СообщениеДобавлено: Пн мар 11, 2013 16:04:20 
Друг Кота
Аватар пользователя

Карма: 75
Рейтинг сообщений: 621
Зарегистрирован: Ср дек 24, 2008 09:58:58
Сообщений: 3764
Рейтинг сообщения: 0
Медали: 3
Мявтор 1-й степени (1) Мявтор 2-й степени (1) Мявтор 3-й степени (1)
urry - а где можно подробнее об этом датчике прочитать?


Вернуться наверх
 
Не в сети
 Заголовок сообщения: Re: Датчик измерения влажности почвы
СообщениеДобавлено: Пн мар 11, 2013 16:15:41 
Друг Кота
Аватар пользователя

Карма: 31
Рейтинг сообщений: 129
Зарегистрирован: Вт мар 02, 2010 17:05:19
Сообщений: 4446
Откуда: Белоруссия, Минск
Рейтинг сообщения: 0
Цитата:
остался датчик для измерения влажности почвы.

Эта проблема существует более 50 лет. До настоящего времени в полном объёме не решена.
Дерзай!
Изображение
Промышленные датчики "влажности". Два мягких угольных электрода.
По изменению проводимости можно судить о сырости почвы.
НО! без учета всех сторонних факторов, в особенности минерализации почвы.
Для полива сойдёт, для измерения влажности - никогда! :))

_________________
Всё можно наладить,если вертеть в руках достаточно долго!


Вернуться наверх
 
Эиком - электронные компоненты и радиодетали
Не в сети
 Заголовок сообщения: Re: Датчик измерения влажности почвы
СообщениеДобавлено: Пн мар 11, 2013 17:26:13 
Сверлит текстолит когтями
Аватар пользователя

Карма: 22
Рейтинг сообщений: 81
Зарегистрирован: Пн дек 08, 2008 10:58:48
Сообщений: 1262
Откуда: Винница
Рейтинг сообщения: 0
Ser60 Смотреть схему ЛИ.
viewtopic.php?f=20&t=54810


Вернуться наверх
 
Не в сети
 Заголовок сообщения: Re: Датчик измерения влажности почвы
СообщениеДобавлено: Пн мар 11, 2013 18:16:55 
Друг Кота
Аватар пользователя

Карма: 75
Рейтинг сообщений: 621
Зарегистрирован: Ср дек 24, 2008 09:58:58
Сообщений: 3764
Рейтинг сообщения: 0
Медали: 3
Мявтор 1-й степени (1) Мявтор 2-й степени (1) Мявтор 3-й степени (1)
urry - очень интересное решение. Большое спасибо за наводку.


Вернуться наверх
 
Не в сети
 Заголовок сообщения: Re: Датчик измерения влажности почвы
СообщениеДобавлено: Пн мар 11, 2013 18:17:35 
Друг Кота
Аватар пользователя

Карма: 96
Рейтинг сообщений: 1494
Зарегистрирован: Вт мар 16, 2010 22:02:27
Сообщений: 15327
Откуда: ДОНЕЦК
Рейтинг сообщения: 0
... чем-то реограф напоминает ... Только там меряется объемное сопротивление ... забыл точно чего... но на переменке... :dont_know:


Вернуться наверх
 
Не в сети
 Заголовок сообщения: Re: Датчик измерения влажности почвы
СообщениеДобавлено: Пн мар 11, 2013 20:40:18 
Открыл глаза

Зарегистрирован: Чт мар 22, 2012 09:14:18
Сообщений: 51
Откуда: Липецк
Рейтинг сообщения: 0
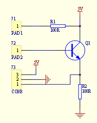
Спасибо за идею. Продолжая тему я набрасал очень простую схему с ваших слов (подключил к ШИМ 0го таймера).
Изображение
Только в ней я взял согласующий трансформатор SM-LP-5001, у которого максимальный порог частоты 4кГц. Вот и мне интересно схема верна или нет. Если верна, то
1. Подскажите другой согласующий трансформатор подобного рода через которого можно подавать все 10кГц
2. Сопротивление какого номинала нужно ставить?(Думаю на 10кОм, как подтягивающий резистор)
3. Диод как я понял можно ставить практически любой.


Вернуться наверх
 
Не в сети
 Заголовок сообщения: Re: Датчик измерения влажности почвы
СообщениеДобавлено: Пн мар 11, 2013 21:20:21 
Сверлит текстолит когтями
Аватар пользователя

Карма: 22
Рейтинг сообщений: 81
Зарегистрирован: Пн дек 08, 2008 10:58:48
Сообщений: 1262
Откуда: Винница
Рейтинг сообщения: 0
Это такой вид извращения - "с ваших слов нарисовал" при готовой принципиальной схеме ?
Посмотрите в моей ссылке приложение в pdf


Вернуться наверх
 
Не в сети
 Заголовок сообщения: Re: Датчик измерения влажности почвы
СообщениеДобавлено: Пн мар 11, 2013 21:40:35 
Друг Кота
Аватар пользователя

Карма: 82
Рейтинг сообщений: 1030
Зарегистрирован: Сб апр 02, 2011 12:40:46
Сообщений: 4779
Откуда: Минск
Рейтинг сообщения: 0
EmDmAl писал(а):
Подскажите другой согласующий трансформатор подобного рода через которого можно подавать все 10кГц


Применял именно SM-LP-5001, работал на частоте 10 кГц, так что всё нормально. Схема есть в pdf по ссылке. Таймером нужно сформировать меандр около 10 кГц, а с помощью АЦП измерить напряжение на выходе детектора.


Вернуться наверх
 
Не в сети
 Заголовок сообщения: Re: Датчик измерения влажности почвы
СообщениеДобавлено: Пн мар 11, 2013 22:03:59 
Открыл глаза

Зарегистрирован: Чт мар 22, 2012 09:14:18
Сообщений: 51
Откуда: Липецк
Рейтинг сообщения: 0
Спасибо за помощь, нарисую для трассировки выложу.


Вернуться наверх
 
Не в сети
 Заголовок сообщения: Re: Датчик измерения влажности почвы
СообщениеДобавлено: Вт мар 12, 2013 08:43:05 
Открыл глаза

Зарегистрирован: Чт мар 22, 2012 09:14:18
Сообщений: 51
Откуда: Липецк
Рейтинг сообщения: 0
...сегодня попробывали на работе собрать из подручных средств вот такую схему и подключили к техасу (от 3В), в качестве электродов 2 облуженные медные проволки. На PB0 и PB1 подавали сигналы как-бы в противофазе синхронно по 2 секунды (PB0=0 PB1=1 потом 0,2с PB0=1 PB1=0 потом 0,2с PB0=0 PB1=1 ....), в течении которых делалось 10 замеров и рассчитывалось среднее значение),. Значения брали с АЦП и в принципе на монитор выводились значения от сухого (ничем не замкнутого) 1024 до 15 (опущенного в воду).:))
Но конечно буду в Proteus-е рисовать вашу схему для трассировки.
Изображение


Вернуться наверх
 
Не в сети
 Заголовок сообщения: Re: Датчик измерения влажности почвы
СообщениеДобавлено: Ср мар 13, 2013 16:20:41 
Друг Кота

Карма: 28
Рейтинг сообщений: 568
Зарегистрирован: Чт май 05, 2011 21:26:34
Сообщений: 4550
Откуда: Украина, Славутич
Рейтинг сообщения: 0
Зачем иметь такие сложности. Чтобы измерить сопротивление обмотки трансформатора нужна нагрузка, иначе вход АЦП контроллера имеет сопротивление в десятки МЕГАОМ, сопротивление трансформатора по той схеме не измерить - погрешности будут на уровне младшего разряда АЦПи наводок в 100 раз больше по амплитуде.

Более простой метод, не требующий применения целого АЦП - измерять длительность импуьса. Но собственно, для измерения влажности почвы непосредственный контакт не нужен! Достаточно емкостного датчика - двустронняя плата покрытая тонким слоем лака. Емкость датчика будет зависеть от влажности, а измерить её - по времени заряда такого "конденсатора" стабильным током. Если применить порог заряда в 1-2В при напряжении питания в 5В то стабильным током заряда можно считать заряд обычным резистором.


Вернуться наверх
 
Не в сети
 Заголовок сообщения: Re: Датчик измерения влажности почвы
СообщениеДобавлено: Пт мар 15, 2013 09:57:59 
Открыл глаза

Зарегистрирован: Чт мар 22, 2012 09:14:18
Сообщений: 51
Откуда: Липецк
Рейтинг сообщения: 0
Alexeyslav писал(а):
Более простой метод, не требующий применения целого АЦП - измерять длительность импуьса. Но собственно, для измерения влажности почвы непосредственный контакт не нужен! Достаточно емкостного датчика - двустронняя плата покрытая тонким слоем лака. Емкость датчика будет зависеть от влажности, а измерить её - по времени заряда такого "конденсатора" стабильным током. Если применить порог заряда в 1-2В при напряжении питания в 5В то стабильным током заряда можно считать заряд обычным резистором.

Тоесь как я понял:
1. Мы будем ловить заряд такого кондентатора на АЦП или таймером по захвату (уровень напряжения достиг лог 1 (2-2.4В) значит зарядился )
2. Один конец кондера на (захват или АЦП) и GND, другой конец на +5В, естественно с резисторами.
3. Подскажите примерный размер двусторонней платы (конденсатора) и еще ее надо облудить с двух сторон и покрыть слоем лака?
Просветите по данным вопросам.


Вернуться наверх
 
Не в сети
 Заголовок сообщения: Re: Датчик измерения влажности почвы
СообщениеДобавлено: Пт мар 15, 2013 15:52:48 
Друг Кота

Карма: 28
Рейтинг сообщений: 568
Зарегистрирован: Чт май 05, 2011 21:26:34
Сообщений: 4550
Откуда: Украина, Славутич
Рейтинг сообщения: 0
Размер чем больше тем лучше, будет больше емкость чем больше площадь электродов. большую емкость будет проще измерить. По крайней мере, все сенсорные дисплеи работают замечательно от пальца - а "дорожки-сенсоры" там довольно маленькие, значит запас есть если сделать электрод толщиной в 1см и длиной в 5-6см. Надо эксперементировать, емкости выходят порядка пикофарад и на них будет влиять емкость проводов, которым подключен сенсор. Наверно имеет смысл разместить измеряющую схему на самом электроде, а с него получать напряжение или период/частоту. Если сделать простой генератор на логике и использовать этот "конденсатор" в составе RC-цепочки, амплитуда напряжения на выходе будет зависеть от емкости сенсора.


Вернуться наверх
 
Не в сети
 Заголовок сообщения: Re: Датчик измерения влажности почвы
СообщениеДобавлено: Пт янв 27, 2017 23:32:13 
Грызет канифоль
Аватар пользователя

Карма: 2
Рейтинг сообщений: 2
Зарегистрирован: Сб июл 18, 2009 19:02:07
Сообщений: 271
Откуда: Одесса
Рейтинг сообщения: 0
не цифра но работает походу
простые версии без батареек


Вложения:
2302517[1].png [240.16 KiB]
Скачиваний: 726

_________________
"Все можно наладить, если вертеть в руках достаточно долго" - закон Вышковского
Вернуться наверх
 
Не в сети
 Заголовок сообщения: Re: Датчик измерения влажности почвы
СообщениеДобавлено: Сб мар 26, 2022 12:40:26 
Мудрый кот
Аватар пользователя

Карма: -28
Рейтинг сообщений: -25
Зарегистрирован: Вс май 26, 2019 14:38:18
Сообщений: 1791
Откуда: Сибирь
Рейтинг сообщения: 0
простые версии без батареек

А с чего Вы взяли , что там нет батареек?


Вернуться наверх
 
Не в сети
 Заголовок сообщения: Re: Датчик измерения влажности почвы
СообщениеДобавлено: Сб мар 26, 2022 12:58:25 
Друг Кота
Аватар пользователя

Карма: 197
Рейтинг сообщений: 8594
Зарегистрирован: Пн ноя 30, 2009 03:00:01
Сообщений: 43141
Откуда: Нерезиновая
Рейтинг сообщения: 0
Из описания у китайцев:
https://aliexpress.ru/item/1005001989205528.html
Спойлер100% Новинка и высокое качество
Садовники не могут без этого жить!
3 в 1 содержание влаги в почвах, измерение PH и освещенности
Для наружных и комнатных растений, садов и газонов
Возьмите отгадку из вашего ежедневного полива сада света и влаги.
Экономьте воду, энергию и держите ваши растения, газон и цветок в отличном состоянии.
Измеряет влажность на уровне корня
Предотвращает повторный полив
Научно точное
Простота в использовании, просто вставьте и прочитайте
Батарея не требуется, простая и удобная в эксплуатации
Просто вставьте измеритель в почву, переключитесь на настройку, которую вы хотите измерить, и прочитайте шкалу.
Чтобы избежать повреждения электрода, пожалуйста, очищайте электрод после каждого использования.
Функции: измерение влажности, измерение уровня PH, измерение уровня света
Подходящая площадь: наружные растения, Комнатные растения, сады, газоны, проверка влажности компоста
Длина зонда: 20 см
Размеры: 29*5*3,8 см

Вполне возможно, так как два электрода из разных металлов образуют гальванопару, которая, в зависимости от кислотности почвы, воды, температуры, количества воды, количества удобрений и прочих разных причин, будет показывать всё, что угодно- от цены на дрова до погоды в Магадане... :))) :))) :))) :)))


Вернуться наверх
 
Не в сети
 Заголовок сообщения: Re: Датчик измерения влажности почвы
СообщениеДобавлено: Сб мар 26, 2022 13:20:30 
Друг Кота

Карма: 67
Рейтинг сообщений: 1964
Зарегистрирован: Сб дек 18, 2021 19:25:32
Сообщений: 12867
Рейтинг сообщения: 0
неа. к своему неудовольствию вынужден встань на защиту китайцев: электроды более сложные, измерительные концы изолированы от основания электродов.

Добавлено after 4 minutes 20 seconds:
Нет! Не подвели меня китайцы и в этот раз :))
количество отрицательных отзывов ого-го, вплоть до: "Купил 4 штуки. Ни один из них не работает. Даже когда моя почва замачивается, считывание остается сухим"


Вернуться наверх
 
Не в сети
 Заголовок сообщения: Re: Датчик измерения влажности почвы
СообщениеДобавлено: Сб мар 26, 2022 13:36:24 
Друг Кота

Карма: 6
Рейтинг сообщений: 303
Зарегистрирован: Вт авг 26, 2008 14:36:02
Сообщений: 5248
Откуда: москва
Рейтинг сообщения: 0
Есть простые приборы для измерения влажности древесины, наверное и к почве подойдут


Вернуться наверх
 
Показать сообщения за:  Сортировать по:  Вернуться наверх
Начать новую тему Ответить на тему  [ Сообщений: 76 ]  1, , ,  

Часовой пояс: UTC + 3 часа


Кто сейчас на форуме

Сейчас этот форум просматривают: нет зарегистрированных пользователей и гости: 10


Вы не можете начинать темы
Вы не можете отвечать на сообщения
Вы не можете редактировать свои сообщения
Вы не можете удалять свои сообщения
Вы не можете добавлять вложения

Найти:
Перейти:  


Powered by phpBB © 2000, 2002, 2005, 2007 phpBB Group
Русская поддержка phpBB
Extended by Karma MOD © 2007—2012 m157y
Extended by Topic Tags MOD © 2012 m157y