Например TDA7294

Форум РадиоКот • Просмотр темы - СС-CV преобразователь и цифровой резистор MCP42100
Форум РадиоКот
Здесь можно немножко помяукать :)

Текущее время: Вс дек 21, 2025 11:53:38

Часовой пояс: UTC + 3 часа


ПРЯМО СЕЙЧАС:



Начать новую тему Ответить на тему  [ Сообщений: 16 ] 
Автор Сообщение
Не в сети
 Заголовок сообщения: СС-CV преобразователь и цифровой резистор MCP42100
СообщениеДобавлено: Вс авг 28, 2022 00:03:59 
Вымогатель припоя
Аватар пользователя

Зарегистрирован: Пт фев 13, 2009 20:58:13
Сообщений: 601
Откуда: Донецк
Рейтинг сообщения: 0
Очень нужно подружить цифровой резистор MCP42100 и такой вот преобразователь с Али:
Изображение

Потенциометры выпаял, штырьки впаял. Цифровой потенциометр работает. Сопротивление шагает.
Но на работу преобразователя никак не влияет ...

Кто-то сталкивался?

_________________
Только те, кто предпринимают абсурдные попытки, смогут достичь невозможного.


Вернуться наверх
 
Не в сети
 Заголовок сообщения: Re: СС-CV преобразователь и цифровой резистор MCP42100
СообщениеДобавлено: Вс авг 28, 2022 00:21:43 
Друг Кота

Карма: 67
Рейтинг сообщений: 1964
Зарегистрирован: Сб дек 18, 2021 19:25:32
Сообщений: 12867
Рейтинг сообщения: 0
выводы перепутаны. или 100 к слишком много.


Вернуться наверх
 
Не в сети
 Заголовок сообщения: Re: СС-CV преобразователь и цифровой резистор MCP42100
СообщениеДобавлено: Вс авг 28, 2022 06:08:48 
Друг Кота
Аватар пользователя

Карма: 59
Рейтинг сообщений: 2218
Зарегистрирован: Чт янв 26, 2012 16:44:29
Сообщений: 19556
Откуда: Таксимо
Рейтинг сообщения: 0
Не забываем про предел ные напряжения на ногах резистора, если ты тупо вместо штатного впаял скроее всего спалил уже микруху

Добавлено after 1 hour 28 minutes 40 seconds:
Посмотри например как здесь зделано, правда шим, но тоже буфер и прочее
https://ekits.ru/catalog/modules/contro ... _13v_0_05/

_________________
Мои поставщики запчастей с отличной репутацией
texnomag.ru
radioremont.com
pl-1.org
4ip.info
elitan.ru


Вернуться наверх
 
Не в сети
 Заголовок сообщения: Re: СС-CV преобразователь и цифровой резистор MCP42100
СообщениеДобавлено: Вс авг 28, 2022 12:38:19 
Вымогатель припоя
Аватар пользователя

Зарегистрирован: Пт фев 13, 2009 20:58:13
Сообщений: 601
Откуда: Донецк
Рейтинг сообщения: 0
выводы перепутаны. или 100 к слишком много.

Выводы не перепутаны, ползунок по центру, как и в оригинальной версии потенциометра.

vlasovzloy писал(а):
Не забываем про предел ные напряжения на ногах резистора, если ты тупо вместо штатного впаял скроее всего спалил уже микруху

Добавлено after 1 hour 28 minutes 40 seconds:
Посмотри например как здесь зделано, правда шим, но тоже буфер и прочее
https://ekits.ru/catalog/modules/contro ... _13v_0_05/
Спалил... Уже вторую. Но первую по своей вине - не выключил питание и начал дёргать туда-сюда провода на плате преобразователя. Вторая уж странно умерла. Возможно и преобразователь я ушатал ...

PS. может подскажете, как программно регулировать напряжение и ток? Какие ещё могут быть варианты? ШИМом можно регулировать напряжение через Мосфет, а как ограничить ток?

_________________
Только те, кто предпринимают абсурдные попытки, смогут достичь невозможного.


Вернуться наверх
 
Эиком - электронные компоненты и радиодетали
Не в сети
 Заголовок сообщения: Re: СС-CV преобразователь и цифровой резистор MCP42100
СообщениеДобавлено: Вс авг 28, 2022 12:43:53 
Друг Кота

Карма: 67
Рейтинг сообщений: 1964
Зарегистрирован: Сб дек 18, 2021 19:25:32
Сообщений: 12867
Рейтинг сообщения: 0
можно ещё как в даташитах на кренки: кучка транзисторов и кучка резисторов. Ну и 595, получаем что-то похожее на MCP42100, те же 8 бит, но ток-напряжение покруче.
Правда, резисторы надо хорошо подобрать и с низкой погрешностью, и паять больше и место тоже займёт...

или вот так:
Изображение

В общем, вариантов достаточно много


Последний раз редактировалось Martian Вс авг 28, 2022 12:49:25, всего редактировалось 1 раз.

Вернуться наверх
 
Не в сети
 Заголовок сообщения: Re: СС-CV преобразователь и цифровой резистор MCP42100
СообщениеДобавлено: Вс авг 28, 2022 12:45:13 
Друг Кота
Аватар пользователя

Карма: 182
Рейтинг сообщений: 8322
Зарегистрирован: Пт фев 04, 2011 17:57:51
Сообщений: 20013
Откуда: Рыбинск
Рейтинг сообщения: 0
Медали: 1
Лучший человек Форума 2017 (1)
DataLife писал(а):
может подскажете, как программно регулировать напряжение и ток?
"Как регулировать" зависит от конкретной схемотехники стабилизатора. Без схемы данного модуля обсуждать и советовать нечего.


Вернуться наверх
 
Не в сети
 Заголовок сообщения: Re: СС-CV преобразователь и цифровой резистор MCP42100
СообщениеДобавлено: Вс авг 28, 2022 12:50:58 
Друг Кота

Карма: 67
Рейтинг сообщений: 1964
Зарегистрирован: Сб дек 18, 2021 19:25:32
Сообщений: 12867
Рейтинг сообщения: 0
схема, наверное, эта: https://micro-pi.ru/wp-content/uploads/ ... XL4016.jpg


Вернуться наверх
 
Не в сети
 Заголовок сообщения: Re: СС-CV преобразователь и цифровой резистор MCP42100
СообщениеДобавлено: Вс авг 28, 2022 13:00:25 
Друг Кота
Аватар пользователя

Карма: 182
Рейтинг сообщений: 8322
Зарегистрирован: Пт фев 04, 2011 17:57:51
Сообщений: 20013
Откуда: Рыбинск
Рейтинг сообщения: 0
Медали: 1
Лучший человек Форума 2017 (1)
По этой схеме напряжение никак регулировать этим МСР, напряжение легко превысит допустимое "питание плюс 1В", да и абсолютные 7В питания. Либо микросхему нужно подключать вместо резисторов Р1 и 2.


Вернуться наверх
 
Не в сети
 Заголовок сообщения: Re: СС-CV преобразователь и цифровой резистор MCP42100
СообщениеДобавлено: Ср сен 28, 2022 19:24:32 
Друг Кота
Аватар пользователя

Карма: 123
Рейтинг сообщений: 7959
Зарегистрирован: Сб сен 13, 2014 16:27:32
Сообщений: 39199
Откуда: СпиртоГонск созвездия Омега
Рейтинг сообщения: 0
почему некоторые недалеки сам себе "разрабы" думают что можно взять произволную схему БП с переменым резистором и тупо впаять туда цифровой потенциометр/атенюатор и тапа все сделали бп с ЧПУ...
увы так оно не работает! почти никогда кроме случая когда надо рулить уровнями от 0 до 5в...
тут или надо делать дискоретное точное ЦАП под ваш случай или из ШИМсигнала получать интегрированием постоянку пропорционалную выходу ил ваше надо занова проэктировать бп с 0 подэто дело

_________________
ZМудрость(Опыт и выдержка) приходит с годами.
Все Ваши беды и проблемы, от недостатка знаний.
Умный и у дурака научится, а дураку и ..
Алберт Ейнштейн не поможет и ВВП не спасет.и МЧС опаздает


Вернуться наверх
 
Не в сети
 Заголовок сообщения: Re: СС-CV преобразователь и цифровой резистор MCP42100
СообщениеДобавлено: Ср сен 28, 2022 23:07:49 
Вымогатель припоя
Аватар пользователя

Зарегистрирован: Пт фев 13, 2009 20:58:13
Сообщений: 601
Откуда: Донецк
Рейтинг сообщения: 0
musor, в моей голове всё складывалось) Всё должно было работать, я даже чуть плату не заказал у китайцев) Но решил протестировать)
Не знал я про ограничения рабочих напряжений, не казните.

СпойлерОсновной вопрос с дополнением переношу сюда, дубликат темы будет удалён
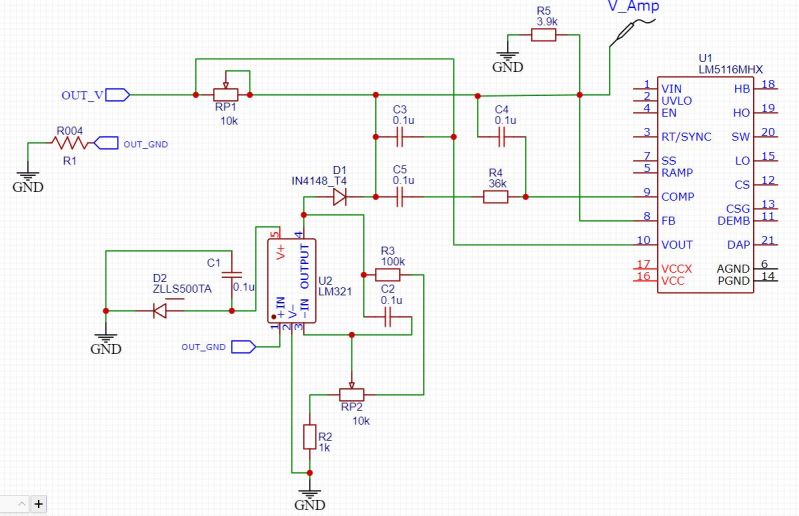
Немного срисовал схему, всё, что вокруг подстроечников:
Изображение

Могут быть неточности, не всё видно что-куда. (номиналы подстроечников - 100к, ошибся на схеме)

Собственно, как я понял - на регулировку тока ставить цифровой резистор можно. Но как бы обойти подстройку напряжения?
Судя по всему, оно задаётся делителем RP1/R5 (из моей схемы) в точке "V_Amp".

Прикрепил схему.

musor, кстати, допустим, меня устроит выбрать 5-6 конкретных значений выходного напряжения (17-20 В максимум), как это сделать? Помню когда-то видел микросхемы-переключатели сигналов ... Но там вроде мех.кнопки для переключения используются...

UPD. не кидайте тряпками, если несу чушь, но будет ли работать такая схема?

Изображение
Данной схемой заменяем резистор R5 (3.9k). Включение того или иного транзистора - подтягиваем тот или иной резистор для делителя... В теории звучит... Но будет ли работать?


Вложения:
Комментарий к файлу: Схема в формате EasyEDA
SCH_LM5116-MCU-ADJ_2022-09-28.zip [6.9 KiB]
Скачиваний: 82

_________________
Только те, кто предпринимают абсурдные попытки, смогут достичь невозможного.
Вернуться наверх
 
Не в сети
 Заголовок сообщения: Re: СС-CV преобразователь и цифровой резистор MCP42100
СообщениеДобавлено: Чт сен 29, 2022 13:05:50 
Друг Кота
Аватар пользователя

Карма: 123
Рейтинг сообщений: 7959
Зарегистрирован: Сб сен 13, 2014 16:27:32
Сообщений: 39199
Откуда: СпиртоГонск созвездия Омега
Рейтинг сообщения: 0
в теории-работать будет ...но ПРАКТИЧЕСКИ - ключи надо поменять на MOSFET с малым R канала иначе будет очень не термостабилно и дрейф...
в идеале(чтоб менше деталек) исползовать ссборки мосфетоф к 190 к 168 и подобные если управлени от минуса хотя щас я бы поставил ключики в sot23 там есть неплохие на 2-3а с очкень малыми омами
естествено применяемые мосфеты должны быть или логическими чтобы рулить ими прям с мк или перед ними надо ставить затворные драйвера дающие нужный размах если мосфеты будут стоять в верхнем плече то придется применять Р-каналные ключи и тогда уже драйвер затвора обязателен и долженн давать +-12...15в

_________________
ZМудрость(Опыт и выдержка) приходит с годами.
Все Ваши беды и проблемы, от недостатка знаний.
Умный и у дурака научится, а дураку и ..
Алберт Ейнштейн не поможет и ВВП не спасет.и МЧС опаздает


Вернуться наверх
 
Не в сети
 Заголовок сообщения: Re: СС-CV преобразователь и цифровой резистор MCP42100
СообщениеДобавлено: Чт сен 29, 2022 16:03:34 
Электрический кот

Карма: 5
Рейтинг сообщений: 169
Зарегистрирован: Пн май 01, 2017 20:01:45
Сообщений: 1039
Рейтинг сообщения: 0
DataLife, вместо бросков из стороны в сторону, вы бы лучше читали, что вам советуют. Некоторые (и я тоже) не будут уговаривать сделать корректно, это, как-бы, не наша проблема. Martin76 уже давно выдал умную мысль:
Цитата:
Либо микросхему нужно подключать вместо резисторов Р1 и 2.
.


Вернуться наверх
 
Не в сети
 Заголовок сообщения: Re: СС-CV преобразователь и цифровой резистор MCP42100
СообщениеДобавлено: Чт сен 29, 2022 19:53:58 
Вымогатель припоя
Аватар пользователя

Зарегистрирован: Пт фев 13, 2009 20:58:13
Сообщений: 601
Откуда: Донецк
Рейтинг сообщения: 0
u37, дело в том, что схема, в которой эти резисторы - совсем от другого устройства...

Вот посмотрел схему, предложенную Martian. Вариант сделать на CD4051B (К561КП2 - версия A). Получается будет выбор какой резистор включать в цепь. Причём по питания - до 20 Вольт!
Изображение

Спасибо за мысли!

_________________
Только те, кто предпринимают абсурдные попытки, смогут достичь невозможного.


Вернуться наверх
 
Не в сети
 Заголовок сообщения: Re: СС-CV преобразователь и цифровой резистор MCP42100
СообщениеДобавлено: Пт сен 30, 2022 07:58:55 
Друг Кота
Аватар пользователя

Карма: 59
Рейтинг сообщений: 2218
Зарегистрирован: Чт янв 26, 2012 16:44:29
Сообщений: 19556
Откуда: Таксимо
Рейтинг сообщения: 0
Да херня это все, не делают так. Нужно оу и с опорным напряжением все связать. Оу на вход выходное блока и опорное которое крутим, с выхода оу на шимку

_________________
Мои поставщики запчастей с отличной репутацией
texnomag.ru
radioremont.com
pl-1.org
4ip.info
elitan.ru


Вернуться наверх
 
Не в сети
 Заголовок сообщения: Re: СС-CV преобразователь и цифровой резистор MCP42100
СообщениеДобавлено: Пт сен 30, 2022 09:53:28 
Друг Кота
Аватар пользователя

Карма: 5
Рейтинг сообщений: 61
Зарегистрирован: Ср сен 30, 2020 16:51:47
Сообщений: 4625
Откуда: РФ
Рейтинг сообщения: 0
DataLife,
Управление CD4051 нужно будет делать от реверсивного счётчика.


Вернуться наверх
 
Не в сети
 Заголовок сообщения: Re: СС-CV преобразователь и цифровой резистор MCP42100
СообщениеДобавлено: Пт сен 30, 2022 15:04:00 
Друг Кота
Аватар пользователя

Карма: 123
Рейтинг сообщений: 7959
Зарегистрирован: Сб сен 13, 2014 16:27:32
Сообщений: 39199
Откуда: СпиртоГонск созвездия Омега
Рейтинг сообщения: 0
ну если рулить кнопками без мк то да годен например 561ие11 иначе нужен МК +регистр споследователным вводом и паралелным выводом и защелкой навроде нс374

_________________
ZМудрость(Опыт и выдержка) приходит с годами.
Все Ваши беды и проблемы, от недостатка знаний.
Умный и у дурака научится, а дураку и ..
Алберт Ейнштейн не поможет и ВВП не спасет.и МЧС опаздает


Вернуться наверх
 
Показать сообщения за:  Сортировать по:  Вернуться наверх
Начать новую тему Ответить на тему  [ Сообщений: 16 ] 

Часовой пояс: UTC + 3 часа


Кто сейчас на форуме

Сейчас этот форум просматривают: нет зарегистрированных пользователей и гости: 10


Вы не можете начинать темы
Вы не можете отвечать на сообщения
Вы не можете редактировать свои сообщения
Вы не можете удалять свои сообщения
Вы не можете добавлять вложения

Найти:
Перейти:  


Powered by phpBB © 2000, 2002, 2005, 2007 phpBB Group
Русская поддержка phpBB
Extended by Karma MOD © 2007—2012 m157y
Extended by Topic Tags MOD © 2012 m157y