Всем привет!
Решил я сделать собственный шилд с ESP32.

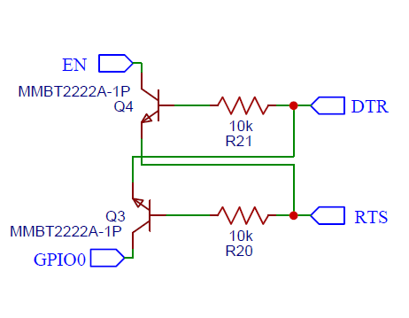
За основу взял схему от ESP32 WROOM DevKit v1:
http://wiki.amperka.ru/_media/products: ... ematic.pdfСхему того что у меня получилось прикрепляю к сообщению.
Большинство компонентов я спаял прямо из платы ESP32 DevKit v1: ESP32, CP2102, резисторы, транзисторы, и т.д. Плата была рабочая, все прошивалось без проблем.
Собрал свой шилд, подключаюсь по USB - в системе определяется, UART работает (есть обмен данными с ESP32). Но если попробовать перепрошить контроллер то получаю ошибку что плата не отвечает. Визуально видно (по светодиодам) что ESP32 несколько раз перезагружается. Но в режим перепрошивки так и не входит. Из-за этого и ошибка.
Если перевести в режим перепрошивки вручную (кнопкой подтянув GPIO0 к земле) то прошивка идет без проблем.
Я подключил логический анализатор к выводам En и IO0, вот такая там картина:

Прошу вашей помощи, так как не понимаю почему не происходит автоматический переход в режим прошивки. Может я что-то в схеме накосячил и в упор этого не вижу? Вчера пол дня потратил на это

P.S. пробовал подключать внешний USB-TTL, но картина та же. Может с этой частью схемы что-то не то?
