Например TDA7294

Форум РадиоКот • Просмотр темы - Подключить LCD к МК по 1-проводному интерфейсу.
Форум РадиоКот
Здесь можно немножко помяукать :)

Текущее время: Пт дек 19, 2025 18:17:41

Часовой пояс: UTC + 3 часа


ПРЯМО СЕЙЧАС:



Начать новую тему Ответить на тему  [ Сообщений: 61 ]  1, , ,  
Автор Сообщение
Не в сети
 Заголовок сообщения: Подключить LCD к МК по 1-проводному интерфейсу.
СообщениеДобавлено: Пн авг 07, 2023 14:51:45 
Это не хвост, это антенна
Аватар пользователя

Карма: 17
Рейтинг сообщений: 227
Зарегистрирован: Вс май 13, 2012 00:01:54
Сообщений: 1443
Рейтинг сообщения: 4
Широко известна приблуда I2C_LCD конвертера, позволяющая экономить ноги процессора. И библиотека под нее - LiquidCristal_I2C. То бишь вместо 6 ног использовать только две.
Вопрос - существует ли приблуда для одной ноги. Ну типа 1-Wire_LCD конвертер. Интересует не столько железо (оно довольно простое), сколько готовая библиотека под него. Которую можно использовать в Arduino IDE.
ПС. Номиналы деталей RC цепочек нарисованы для ручного управления в Протеусе. В реале емкости конденсаторов - 10nF.


Вложения:
1Wire_LCD.png [14.15 KiB]
Скачиваний: 142
Вернуться наверх
 
Не в сети
 Заголовок сообщения: Re: Подключить LCD к МК по 1-проводному интерфейсу.
СообщениеДобавлено: Пн авг 07, 2023 14:56:25 
Друг Кота

Карма: -1
Рейтинг сообщений: 86
Зарегистрирован: Вт мар 13, 2012 12:16:13
Сообщений: 8876
Откуда: .ru
Рейтинг сообщения: 0
Подключить LCD к МК по 1-проводному интерфейсу ?
можно... UART называется))
Вложение:
Screenshot_5.jpg [110.76 KiB]
Скачиваний: 143

:))


Вернуться наверх
 
Не в сети
 Заголовок сообщения: Re: Подключить LCD к МК по 1-проводному интерфейсу.
СообщениеДобавлено: Пн авг 07, 2023 15:10:38 
Это не хвост, это антенна
Аватар пользователя

Карма: 17
Рейтинг сообщений: 227
Зарегистрирован: Вс май 13, 2012 00:01:54
Сообщений: 1443
Рейтинг сообщения: 0
Ммммдя ? Ну вот есть у меня LCD на HD44780. И как мне притулить его по UART-у к DigiSpark ??? Да так чтобы притуление не стало стоить дороже дисплея и ДижиСпарка вместе взятых !?


Вернуться наверх
 
Не в сети
 Заголовок сообщения: Re: Подключить LCD к МК по 1-проводному интерфейсу.
СообщениеДобавлено: Пн авг 07, 2023 15:42:16 
Электрический кот

Карма: 5
Рейтинг сообщений: 165
Зарегистрирован: Пн май 01, 2017 20:01:45
Сообщений: 1038
Рейтинг сообщения: 0
Можно и не-дороже. Берете еще один такой-же модуль MCU, подключаете к нему дисплей, реализуете поддержку приема команд по UART и подключаете его по 1-проводному интерфейсу.


Вернуться наверх
 
Эиком - электронные компоненты и радиодетали
В сети
 Заголовок сообщения: Re: Подключить LCD к МК по 1-проводному интерфейсу.
СообщениеДобавлено: Пн авг 07, 2023 16:10:47 
Мудрый кот

Карма: 25
Рейтинг сообщений: 489
Зарегистрирован: Сб май 05, 2012 20:24:52
Сообщений: 1807
Откуда: KN34PC, Болгария
Рейтинг сообщения: 0
к PIC МК: Low Cost 1 Wire Lcd for 8 Pin Micro Controllers.
Есть код, можно портировать на другой МК. Но для себя я определил как ненадежным способом. Только если другого пути нет (а он всегда есть). Почему не нравится PCF8574 на I2c?


Вернуться наверх
 
Не в сети
 Заголовок сообщения: Re: Подключить LCD к МК по 1-проводному интерфейсу.
СообщениеДобавлено: Пн авг 07, 2023 23:31:15 
Это не хвост, это антенна
Аватар пользователя

Карма: 17
Рейтинг сообщений: 227
Зарегистрирован: Вс май 13, 2012 00:01:54
Сообщений: 1443
Рейтинг сообщения: 0
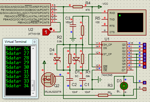
1. Почему не надежно ? Существует целое семейство устройств (DS18B20 например), которые вполне надежно работают.
2. Когда свободны всего 3 пина (как у DigiSpark например, два занимает USB, плюс еще - RESET)) - рад будешь каждому свободному пину.
Код:
//1-Wire to Parallel converter

#include <OneWire.h>
 
OneWire  ds(0);  // on pin 10 (a 4.7K resistor is necessary)
int Sdata = 0;

void setup() {
   Serial.begin(9600);
}
void loop()  {
   Serial.print("Sdata= ");
   Serial.println(Sdata);

  ds.write(Sdata);  //  Выводим данные в конвеер сдвига
  ds.reset();          //  Перегружаем из конвеера в выходной регистр

  Sdata = Sdata + 1;
 if (Sdata >= 256)
    Sdata = 0;
   
  delay(64000);  // Странно, но это значение дает 1 секунду.
}


Вложения:
1Wire_LCD.png [34.61 KiB]
Скачиваний: 97
Вернуться наверх
 
В сети
 Заголовок сообщения: Re: Подключить LCD к МК по 1-проводному интерфейсу.
СообщениеДобавлено: Вт авг 08, 2023 00:01:58 
Мудрый кот

Карма: 25
Рейтинг сообщений: 489
Зарегистрирован: Сб май 05, 2012 20:24:52
Сообщений: 1807
Откуда: KN34PC, Болгария
Рейтинг сообщения: 0
Их нельзя сравнивать. DS18B20 есть CRC и целостность данных может быть проверена с большой точностью.
Носите все через I2c, можно и чрез експандер и входы и выходы, и используете для большинства приложения.


Вернуться наверх
 
Не в сети
 Заголовок сообщения: Re: Подключить LCD к МК по 1-проводному интерфейсу.
СообщениеДобавлено: Вт авг 08, 2023 07:07:06 
Это не хвост, это антенна

Карма: 12
Рейтинг сообщений: 136
Зарегистрирован: Вт июн 07, 2011 08:03:18
Сообщений: 1309
Рейтинг сообщения: 0
В далёком 2002-м подключал 1602 по однопроводке с паразитным питанием. На стороне LCD стоял PIC16F84. 1,5 ма было потребление.


Вернуться наверх
 
Не в сети
 Заголовок сообщения: Re: Подключить LCD к МК по 1-проводному интерфейсу.
СообщениеДобавлено: Вт авг 08, 2023 11:06:37 
Друг Кота
Аватар пользователя

Карма: 96
Рейтинг сообщений: 1493
Зарегистрирован: Вт мар 16, 2010 22:02:27
Сообщений: 15301
Откуда: ДОНЕЦК
Рейтинг сообщения: 0
Можно использовать "многосегментные" дисплейчики на основе микросхем с трехпроводным интерфейсом...
Там всего-то выборка кристалла, строб сопровождения и линия данных.
Тем более это "вторсырье" от весов или кассовых аппаратов...
ну и туда же светодиодные блочки для адуринок на основе MAX7219...
Или модифицированный протокол фазовой манипуляции от "шустрых светиков" а-ля WS2812...
:roll:


Вернуться наверх
 
Не в сети
 Заголовок сообщения: Re: Подключить LCD к МК по 1-проводному интерфейсу.
СообщениеДобавлено: Вт авг 08, 2023 12:23:58 
Это не хвост, это антенна
Аватар пользователя

Карма: 17
Рейтинг сообщений: 227
Зарегистрирован: Вс май 13, 2012 00:01:54
Сообщений: 1443
Рейтинг сообщения: 0
Послушайте - нет нужды изобретать велосипед.
Вот смотрите, всего три строчки кода -

#include <OneWire.h>
ds.write(Sdata); // Выводим данные в конвеер сдвига
ds.reset(); // Перегружаем из конвеера в выходной регистр. Всё - на выходе конвертора наше число.

- выполняют ВСЮ необходимую работу по проталкиванию данных через один провод.

В библиотеке LiquidCristal_I2C обязательно есть подобный участок кода по проталкиванию данных через два провода.
Все что нужно - это заменить тот участок на мой. И не париться с остальным. Я не понимаю структуру библиотек. Может мудрый гуру от программирования это сделает.


Вернуться наверх
 
Не в сети
 Заголовок сообщения: Re: Подключить LCD к МК по 1-проводному интерфейсу.
СообщениеДобавлено: Вт авг 08, 2023 12:37:53 
Это не хвост, это антенна

Карма: 12
Рейтинг сообщений: 136
Зарегистрирован: Вт июн 07, 2011 08:03:18
Сообщений: 1309
Рейтинг сообщения: 0
Офигеть! Вы от балды что ли пишете? Такое впечатление что под шафэ...
Ознакомились бы с протоколом 1-wire и тем же I2C.
То что я писал выше, работало именно по 1-wire, но реализация slave была на ПИК-е.
То что хотите вы, на 595-м регистре, это не 1-wire, это проще. Но OneWire библиотеки Ардуино тут не канают.


Последний раз редактировалось OKF Вт авг 08, 2023 12:43:50, всего редактировалось 1 раз.

Вернуться наверх
 
В сети
 Заголовок сообщения: Re: Подключить LCD к МК по 1-проводному интерфейсу.
СообщениеДобавлено: Вт авг 08, 2023 12:40:03 
Мудрый кот

Карма: 25
Рейтинг сообщений: 489
Зарегистрирован: Сб май 05, 2012 20:24:52
Сообщений: 1807
Откуда: KN34PC, Болгария
Рейтинг сообщения: 0
Если хотите именно 1-wire, то от передатчика, через 1-wire, к LCD нужен еще один МК. См. сообщение u37 выше.
Выбираем МК и пишем команды 1-wire для передачи и приема и готово. Одна часть уже написана с использованием библиотеки oneWire.

Лично управление I2c более используемое и перспективное, потому что (если есть дисплей?) используемые выводы дисплея нулевые (0) - почти всегда есть устройство, которое уже использует I2c, с дисплеем и без него, количество используемых выводов не меняется.


Вернуться наверх
 
Не в сети
 Заголовок сообщения: Re: Подключить LCD к МК по 1-проводному интерфейсу.
СообщениеДобавлено: Вт авг 08, 2023 12:51:41 
Это не хвост, это антенна

Карма: 12
Рейтинг сообщений: 136
Зарегистрирован: Вт июн 07, 2011 08:03:18
Сообщений: 1309
Рейтинг сообщения: 0
Выбираем МК и пишем команды 1-wire для передачи и приема и готово. Одна часть уже написана с использованием библиотеки oneWire.

Да, только нужно написать поддержку ведомого 1-wire. Т.е. отработку reset, presence, приёма байтов, как минимум. При обслуживании одного LCD - это не сложно, хотя и есть нюансы.
Значительно проще взять МК с UART-ом (типа PIC16F628), тогда и мудрить ничего не надо.
ПС. Про I2C и говорить нечего, т.к. с LCD уже используются готовые преобразователи I2C-LCD.


Вернуться наверх
 
Не в сети
 Заголовок сообщения: Re: Подключить LCD к МК по 1-проводному интерфейсу.
СообщениеДобавлено: Вт авг 08, 2023 12:56:53 
Друг Кота

Карма: -1
Рейтинг сообщений: 86
Зарегистрирован: Вт мар 13, 2012 12:16:13
Сообщений: 8876
Откуда: .ru
Рейтинг сообщения: 0
1-wire... I2c... UART... и т.д. ... всё работает медленно !

SPI лучше ! ))

Подключить LCD к МК по 1-проводному интерфейсу ?

Если много LCD, то на каждый LCD нужен только один провод - выбор кристалла - SS

Остальные выводы МК - SCK и MOSI общие для всех LCD.

Щас такую схему делаю... всё по одному SPI.
скорость 10 Мбит/c.
Вложение:
Screenshot_1.jpg [120.59 KiB]
Скачиваний: 99

:tea:


Вернуться наверх
 
Не в сети
 Заголовок сообщения: Re: Подключить LCD к МК по 1-проводному интерфейсу.
СообщениеДобавлено: Вт авг 08, 2023 13:02:14 
Это не хвост, это антенна

Карма: 12
Рейтинг сообщений: 136
Зарегистрирован: Вт июн 07, 2011 08:03:18
Сообщений: 1309
Рейтинг сообщения: 0
1-wire... I2c... UART... и т.д. ... всё работает медленно !

SPI лучше ! ))

Да ладно! 3 провода для аппаратного SPI, которого нет в Тини85). USI - ТС с ним разберётся?
При том что LCD работает особенно быстро.)))


Вернуться наверх
 
Не в сети
 Заголовок сообщения: Re: Подключить LCD к МК по 1-проводному интерфейсу.
СообщениеДобавлено: Вт авг 08, 2023 13:14:59 
Друг Кота

Карма: -1
Рейтинг сообщений: 86
Зарегистрирован: Вт мар 13, 2012 12:16:13
Сообщений: 8876
Откуда: .ru
Рейтинг сообщения: 0
при чём тут Тини85 ?))
ТС использует Arduino IDE... на ATmega328... или аналогичной. Точно так же как у меня.))
:tea:
Интересует не столько железо (оно довольно простое), сколько готовая библиотека под него. Которую можно использовать в Arduino IDE.

в Arduino IDE есть готовая библиотека SPI.


Вернуться наверх
 
Не в сети
 Заголовок сообщения: Re: Подключить LCD к МК по 1-проводному интерфейсу.
СообщениеДобавлено: Вт авг 08, 2023 13:45:45 
Это не хвост, это антенна

Карма: 12
Рейтинг сообщений: 136
Зарегистрирован: Вт июн 07, 2011 08:03:18
Сообщений: 1309
Рейтинг сообщения: 0
при чём тут Тини85 ?))
ТС использует Arduino IDE... на ATmega328... или аналогичной. Точно так же как у меня.))

Вы невнимательны. ТС хочет к Digispark, а это tiny85.
Да библиотека SPI есть и для него, но 3 пина отдай. При том что I2C уже работать не будет.
Конечно, можно и ногодрыгом, тогда 2 пина, но очень быстро.)


Вернуться наверх
 
Не в сети
 Заголовок сообщения: Re: Подключить LCD к МК по 1-проводному интерфейсу.
СообщениеДобавлено: Вт авг 08, 2023 17:46:57 
Друг Кота
Аватар пользователя

Карма: 96
Рейтинг сообщений: 1493
Зарегистрирован: Вт мар 16, 2010 22:02:27
Сообщений: 15301
Откуда: ДОНЕЦК
Рейтинг сообщения: 0
В том варианте, о коем Ariadna-on-Line мечтает, без МК на стороне дисплея никак не обойтись.
А это по условию задачи неприемлемо...
Остается только вариант передачи и дешифровки данных по однрму проводку с аппаратным (на рассыпухе) дешифраторе на стороне дисплея. Причем с минимальными затратами на подбор компонентов и подстройки.
А тут или от ИК принцип пересылки/кодирования брать или чего-то от ШИМ или еще какой... ...
Ведь дешифрация должна быть простейшей - на простой логике или на одновибраторах с простой логикой.
Т.е. вариант SPI программно заворачиваем в 1 проводок на стороне МК и разворачиваем аппаратно БЕЗ МК на стороне дисплея.
8)


Вернуться наверх
 
Не в сети
 Заголовок сообщения: Re: Подключить LCD к МК по 1-проводному интерфейсу.
СообщениеДобавлено: Вт авг 08, 2023 18:18:32 
Друг Кота

Карма: -1
Рейтинг сообщений: 86
Зарегистрирован: Вт мар 13, 2012 12:16:13
Сообщений: 8876
Откуда: .ru
Рейтинг сообщения: 0
неее... вариант SPI не интересно...
:?
а давайте подключим LCD к МК по Интернету ! ))
:))

в другой теме я так и сделал... https://www.radiokot.ru/forum/viewtopic ... 9&start=40
:tea:


Вернуться наверх
 
Не в сети
 Заголовок сообщения: Re: Подключить LCD к МК по 1-проводному интерфейсу.
СообщениеДобавлено: Вт авг 08, 2023 21:32:41 
Это не хвост, это антенна
Аватар пользователя

Карма: 17
Рейтинг сообщений: 227
Зарегистрирован: Вс май 13, 2012 00:01:54
Сообщений: 1443
Рейтинг сообщения: 0
В том варианте, о коем Ariadna-on-Line мечтает, без МК на стороне дисплея
Остается только вариант передачи и дешифровки данных по однрму проводку с аппаратным (на рассыпухе) дешифраторе на стороне дисплея. Причем с минимальными затратами на подбор компонентов и подстройки...
1. Я выложил картинку конвертора на рассыпухе. Работает успешно. Видно переданные цифры и их бинарный вид на выходе. Осталось подключить к линиям LCD модуля и - готово. Вся заморочка-то в том, что библиотека должна быть копией стандартной LiquidCristal_I2C, но выдавать в линию сигнал 1-Wire, а не I2C. Все советы использовать еще один МК - рабочие, но это то же самое как примандрячивать ракетный двигатель к телеге.
2. OKF-у - На ВТОРОЙ картинке работает код, который я выложил. Там библиотека OneWire и передача работает. Че тут вам еще непонятного ?


Вложения:
1Wire_LCD.png [34.61 KiB]
Скачиваний: 95


Последний раз редактировалось Ariadna-on-Line Вт авг 08, 2023 22:06:50, всего редактировалось 3 раз(а).
Вернуться наверх
 
Показать сообщения за:  Сортировать по:  Вернуться наверх
Начать новую тему Ответить на тему  [ Сообщений: 61 ]  1, , ,  

Часовой пояс: UTC + 3 часа


Кто сейчас на форуме

Сейчас этот форум просматривают: нет зарегистрированных пользователей и гости: 17


Вы не можете начинать темы
Вы не можете отвечать на сообщения
Вы не можете редактировать свои сообщения
Вы не можете удалять свои сообщения
Вы не можете добавлять вложения

Найти:
Перейти:  


Powered by phpBB © 2000, 2002, 2005, 2007 phpBB Group
Русская поддержка phpBB
Extended by Karma MOD © 2007—2012 m157y
Extended by Topic Tags MOD © 2012 m157y