Например TDA7294

Форум РадиоКот • Просмотр темы - Сварочный инвертор
Форум РадиоКот
Здесь можно немножко помяукать :)

Текущее время: Чт дек 18, 2025 03:51:59

Часовой пояс: UTC + 3 часа


ПРЯМО СЕЙЧАС:



Начать новую тему Ответить на тему  [ Сообщений: 4937 ]     ... , , , 243, , , ,  
Автор Сообщение
Не в сети
 Заголовок сообщения: Re: Сварочный инвертор
СообщениеДобавлено: Вс май 14, 2023 14:16:26 
Поставщик валерьянки для Кота

Карма: 4
Рейтинг сообщений: 210
Зарегистрирован: Сб май 07, 2011 17:52:59
Сообщений: 2466
Рейтинг сообщения: 0
Цитата:
Почему улетели диоды
да хбз. может в флаёрном трансе стрелялло, может диоды не сотвесвовали заявленом параметрам. вв схемы на коленке уйёво получаюца. мож транс нажно было под вакумом пропитывать мл-92. а выходные диоды сварочного выпрямителя ниипнулись из за сорины меж фланцем и дисипатром. к тому времени аргон в балуне уж исяк, присадочные нержавейчныыы пруттки inox 304/308 закончилися и появиласть полуавтоматическа аурора у балун СО2 и йя как то резко остылл к к этой тигерной уйне :dont_know: в печ_ду этот гаммарей :beer: сейчаас только проволокой варю в углекисслой среде. вот недавно пореваривал систиму выпуска на колесницах
Цитата:
Может дополнительные контакты для отображения информации?
ага. алкотестер подключать. этиловыы пары улавливать из орала сварного :beer: блокировка шим по сигналу с дачика этанола бля :))) :)))

_________________
душа человеческая темна и с легкостью обращается ко злу


Вернуться наверх
 
Не в сети
 Заголовок сообщения: Re: Сварочный инвертор
СообщениеДобавлено: Вс май 14, 2023 21:51:52 
Первый раз сказал Мяу!

Зарегистрирован: Пн май 01, 2023 10:59:31
Сообщений: 33
Рейтинг сообщения: 0
Не понимаю, зачем чушь писать про алкотестер. Если не знаете, просто не пишите ничего, не засоряйте форум. Эти приборы массово в Китае производят, миллионами, не думаю, что китайцы бессмысленно что-то делать будут дороже. Наверняка эти контакты не просто так, а для дела. И в одном приборе задействовано 3 контакта, в другом 4. Эти приборы очень распространены, поэтому схему узнать полезно.


Вернуться наверх
 
Не в сети
 Заголовок сообщения: Re: Сварочный инвертор
СообщениеДобавлено: Вс май 14, 2023 23:52:50 
Прорезались зубы

Карма: 2
Рейтинг сообщений: 26
Зарегистрирован: Чт май 19, 2022 04:12:01
Сообщений: 238
Рейтинг сообщения: 0
Вот здесь написано.


Вложения:
bda1b7d66a311a10479ecfb947b08bbf.jpg [230.97 KiB]
Скачиваний: 148
Вернуться наверх
 
Не в сети
 Заголовок сообщения: Re: Сварочный инвертор
СообщениеДобавлено: Пн май 15, 2023 09:42:36 
Первый раз сказал Мяу!

Зарегистрирован: Пн май 01, 2023 10:59:31
Сообщений: 33
Рейтинг сообщения: 0
Спасибо, разобрался.


Вернуться наверх
 
Эиком - электронные компоненты и радиодетали
Не в сети
 Заголовок сообщения: Re: Сварочный инвертор
СообщениеДобавлено: Пн май 15, 2023 12:18:59 
Поставщик валерьянки для Кота

Карма: 4
Рейтинг сообщений: 210
Зарегистрирован: Сб май 07, 2011 17:52:59
Сообщений: 2466
Рейтинг сообщения: 0
Цитата:
И в одном приборе задействовано 3 контакта, в другом 4
в обоих задействаваны 4 контакта: +5vdc/comm; comm; -Vin; +Vin. просто в бриме к этому аднаканальному 10 битному цапу 0-1vdc не подведен -Vin, а в другом подведен. в бриме кста этот показамер показывает не выходной ток, а опорное 20-315мВ с потенциомера задачика сварошного тока. а в другом может в натуре покзывать сварошный ток с выходного шунта. и там может даже цап быть с диффренцицальным входом. но это не точно. может там тоже общий comm для сигнала и питанья :dont_know: эти показомеры свабрикованы на аналло_гавнетном оригинальном кэтайском микропроцессере кста. превышение питающего свыше 5в (пробой 7805 на плате main) и никакая "схема" уже больше не понадобица :beer:

_________________
душа человеческая темна и с легкостью обращается ко злу


Вернуться наверх
 
Не в сети
 Заголовок сообщения: Re: Сварочный инвертор
СообщениеДобавлено: Пн май 15, 2023 13:05:43 
Первый раз сказал Мяу!

Зарегистрирован: Пн май 01, 2023 10:59:31
Сообщений: 33
Рейтинг сообщения: 0
Большое спасибо за много полезной инфы!
Вот ещё, к моему сожалению, в 2х моих аппаратах индикаторы работают с багом. У Мастера 202 правые нижние полоски не работают. И иногда то есть напруга на выходе, чаще нет. У Neon 315 не работают левые нижние полоски, а как то раз сами включились. Может знаете наиболее частые причины этого? Фото прилагаю.


Вложения:
Neon 315 - 202a.jpg [214.27 KiB]
Скачиваний: 127
Мастер202 - 025а.jpg [220.2 KiB]
Скачиваний: 105
Мастер 202 - 217а.jpg [223.17 KiB]
Скачиваний: 111
Вернуться наверх
 
Не в сети
 Заголовок сообщения: Re: Сварочный инвертор
СообщениеДобавлено: Пн май 15, 2023 13:47:33 
Поставщик валерьянки для Кота

Карма: 4
Рейтинг сообщений: 210
Зарегистрирован: Сб май 07, 2011 17:52:59
Сообщений: 2466
Рейтинг сообщения: 0
Цитата:
индикаторы работают с багом
это не баг, это фичя :idea: ну чего. берёшь мульт, ставишь диодную прозвонку и пытаешься зажечь сегменты. если загорелись, значит печда портам микропроцессера, если не зажглись, то тут логический оператор и/или: печда портам и сехментам или только сехментам.
Цитата:
И иногда то есть напруга на выходе, чаще нет
ха! это только к мастеру :)))

_________________
душа человеческая темна и с легкостью обращается ко злу


Вернуться наверх
 
Не в сети
 Заголовок сообщения: Re: Сварочный инвертор
СообщениеДобавлено: Пн май 15, 2023 13:56:11 
Друг Кота
Аватар пользователя

Карма: 95
Рейтинг сообщений: 2428
Зарегистрирован: Пт май 18, 2007 22:56:58
Сообщений: 26671
Рейтинг сообщения: 0
Может знаете наиболее частые причины этого?
Косячная пайка. Внимательно проверяйте плату на качество пайки.

_________________
Не променяю медь на ржавую несгорайку!


Вернуться наверх
 
Не в сети
 Заголовок сообщения: Re: Сварочный инвертор
СообщениеДобавлено: Пн май 15, 2023 14:50:13 
Первый раз сказал Мяу!

Зарегистрирован: Пн май 01, 2023 10:59:31
Сообщений: 33
Рейтинг сообщения: 0
Спасибо за подсказки! Ещё, может влага с пылью попала, потом вроде высохла. и при этом где то появилась дорожка, есть косвенные подтверждения прошлого увлажнения.


Вернуться наверх
 
Не в сети
 Заголовок сообщения: Re: Сварочный инвертор
СообщениеДобавлено: Ср май 17, 2023 14:14:58 
Родился

Зарегистрирован: Вт окт 01, 2019 14:47:30
Сообщений: 5
Рейтинг сообщения: 0
Мой старый сварочник накрылся, хочу новый взять. Стал изучать рейтинги, нашёл тут https://vyboroved.ru/ инфу про Fubag IQ200 , отзывы хорошие. Из недостатков только сравнительно низкий коэффициент ПВ 40% и и то, что к регулятору тока в рабочих перчатках не подлезть. Может знает кто какие у него есть ещё недостатки? Стоит рассматривать к покупке или нет?

Добавлено after 30 seconds:
или может другой в таком же ценовом сегменте подскажете


Вернуться наверх
 
Не в сети
 Заголовок сообщения: Re: Сварочный инвертор
СообщениеДобавлено: Ср май 17, 2023 14:46:58 
Друг Кота
Аватар пользователя

Карма: 95
Рейтинг сообщений: 2428
Зарегистрирован: Пт май 18, 2007 22:56:58
Сообщений: 26671
Рейтинг сообщения: 0
Antagonistt, стоит, за свои деньги норм аппарат, но никаких сильных отличий от других вероятно не будет, все они боле-менее адекватные, кроме каких-то явно неудачных моделей.

Обратите внимание на то что в IQ200 или 160, точно не помню где именно (см. обзоры на ютубе), практически отсутствует термодатчик. Точнее он есть, но не там где нужно. Защита по температуре плохая, по этому его нельзя эксплуатировать непрерывно до отключения, варить с перерывами, без фанатизма, желательно не мучить максимальным током. Впрочем это всех в большей степени касается.

ПВ многие недобросовестные производители завышают (тупо врут), лучше смотреть в живую на размеры радиаторов, по фото или видео обзорам - это будет честнее. Это просто то время, за которое радиатор достигнет максимальной температуры. Чем больше радиатор - тем больше время, тем выше ПВ. Ну еще и от мощности вентилятора зависит, но она по моему у всех примерно одинаковая.

_________________
Не променяю медь на ржавую несгорайку!


Вернуться наверх
 
Не в сети
 Заголовок сообщения: Re: Сварочный инвертор
СообщениеДобавлено: Ср май 17, 2023 15:03:03 
Первый раз сказал Мяу!

Зарегистрирован: Пн май 01, 2023 10:59:31
Сообщений: 33
Рейтинг сообщения: 0
Могу БУ недорого 1фазные и 3фазные предложить. Проверены.
Да и Фубаги вроде капризные. У знакомого есть Фубаг, дугу зажечь монолитом рц тройкой тяжело. Может что то отказало.


Вернуться наверх
 
Не в сети
 Заголовок сообщения: Re: Сварочный инвертор
СообщениеДобавлено: Пт май 19, 2023 21:07:15 
Первый раз сказал Мяу!

Зарегистрирован: Пн май 01, 2023 10:59:31
Сообщений: 33
Рейтинг сообщения: 0
Всем здравствуйте!
Недавно узнал, что бывают сварочные инверторы ММА DC с импульсным режимом. Цены таких аппаратов существенно выше обычных. Хочу спросить, много ли от этой функции толку?
И мне кажется, средний электронщик-любитель может недорого сам собрать дополнительную несложную схему для импульсного режима? Или это сложно? Может быть, у кого-то есть наработки или мысли на эту тему.


Вернуться наверх
 
Не в сети
 Заголовок сообщения: Re: Сварочный инвертор
СообщениеДобавлено: Сб май 20, 2023 10:57:33 
Поставщик валерьянки для Кота

Карма: 4
Рейтинг сообщений: 210
Зарегистрирован: Сб май 07, 2011 17:52:59
Сообщений: 2466
Рейтинг сообщения: 0
Цитата:
бывают сварочные инверторы ММА DC с импульсным режимом
эта хрень перекочевала в ручные из тигров, вероятно. там есть кручина начального стартового тока, есть кручина импульсного тока, есть кручина-верчина соотношенья Ip/Iinit, кручина частоты пульса и много других регулировок. толк при сварке алюминия или тонкой нердавейки ебстессно есть особо для прошареного тигерного сварщика. для простого малахольного далба...ба-лубителя это все бестолку он всё одно прожёт или расплавит деталь себе прям в ноги :facepalm:
Цитата:
И мне кажется, средний электронщик-любитель может недорого сам собрать
срочно перекрестись на бляжайшую кирху :))) но за звонкую манетку с ликом хабарского енарл-убернатора можно попробывать почему нэт :dont_know:

_________________
душа человеческая темна и с легкостью обращается ко злу


Вернуться наверх
 
Не в сети
 Заголовок сообщения: Re: Сварочный инвертор
СообщениеДобавлено: Вт май 23, 2023 23:22:57 
Первый раз сказал Мяу!

Зарегистрирован: Пн май 01, 2023 10:59:31
Сообщений: 33
Рейтинг сообщения: 0
Здравствуйте, уважаемые форумчане!
Простите, опять вернусь к теме выходного дросселя.
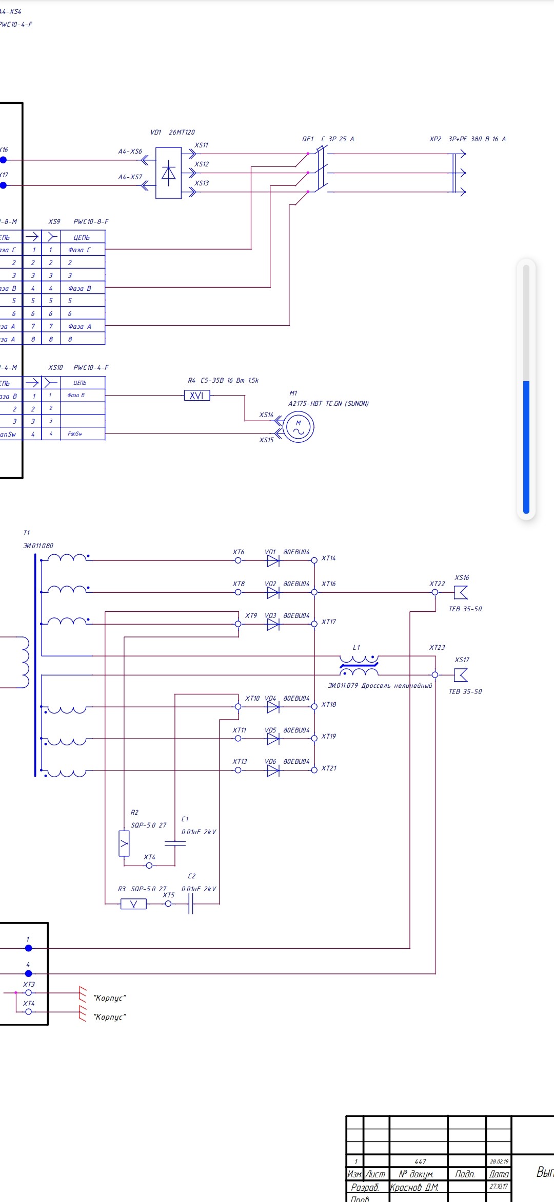
В этот раз не совсем обычный дроссель в аппаратах Neon (производство Электроинтел, Нижний Новгород). Там стоит большого размера сердечник, через который проходят по полвитка (или меньше?) провода вторички от средней точки выходного трансформатора, причём соединяются провода уже после дросселя, на минусовой выходной клемме. Вопрос вызывает тот факт, что на входы дросселя (на схеме: дроссель нелинейный) поступает минус с разных сторон (на схеме это изображено обозначением начал обмоток) и, это теоретически обнуляет индуктивность, но, этот минус идёт в разные полупериоды (разные промежутки времени), и, может в этом всё дело. Может кто-то знает теорию этого схемного решения? И что будет, если намотать не по полвитка, а по несколько, в разные стороны. Да, кстати дуга у аппаратов Neon весьма устойчивая. Фото прилагаю. Прошу простить, пришлось скриншоты сделать. Эти данные из интернета.


Вложения:
Схема Neon 315 выходной транс и дроссель.jpg [188.83 KiB]
Скачиваний: 147
Neon выходной транс и дроссели.jpg [190.95 KiB]
Скачиваний: 128
Вернуться наверх
 
Не в сети
 Заголовок сообщения: Re: Сварочный инвертор
СообщениеДобавлено: Ср май 24, 2023 17:42:51 
Говорящий с текстолитом

Карма: 18
Рейтинг сообщений: 498
Зарегистрирован: Сб дек 14, 2013 16:11:55
Сообщений: 1698
Рейтинг сообщения: 0
это не накопительный, на схеме показано направление обмоток. судя по всему это насыщаемый дроссель от помех, из материала с высокой проницаемостью, типа как в магнитных усилителях. нет сварочного тока - гасит короткие импульсы и помехи, пошел ток- сразу насыщается и не оказывает влияния.
пол витка на тороидальном сердечнике невозможны. если проводник продет в окно кольца - это уже 1 полный виток.


Вернуться наверх
 
Не в сети
 Заголовок сообщения: Re: Сварочный инвертор
СообщениеДобавлено: Ср май 24, 2023 18:29:09 
Поставщик валерьянки для Кота

Карма: 4
Рейтинг сообщений: 210
Зарегистрирован: Сб май 07, 2011 17:52:59
Сообщений: 2466
Рейтинг сообщения: 0
Цитата:
И что будет, если намотать не по полвитка
прошу прощенья, а у вас есть 100% уверенность, что, скажем, в неоне применена именно шим-модуляция? а не чим или фим? может там резонансная или квазирезонансная топология :dont_know:
Цитата:
гасит короткие импульсы и помехи
думаю сврошной дуге фиолентово и перпендикулярно есть в её составе помехи или их нету. всё в итоге превратица в тепло. назначенье этого дрочеля явно другое. это явно не шим имхо :idea: но это не точно :dont_know: как и материал этого дрочеля :dont_know:

_________________
душа человеческая темна и с легкостью обращается ко злу


Вернуться наверх
 
Не в сети
 Заголовок сообщения: Re: Сварочный инвертор
СообщениеДобавлено: Ср май 24, 2023 19:10:41 
Первый раз сказал Мяу!

Зарегистрирован: Пн май 01, 2023 10:59:31
Сообщений: 33
Рейтинг сообщения: 0
Дополнительная информация по Неонам:
Ссылка кому интересно: https://neon-rf.ru/info
Выписка из инфы:
1. Основные особенности сварочных аппаратов NEON
Схемотехника сварочного оборудования NEON полностью разрабатывалась силами конструкторского отдела предприятия-изготовителя АО «ЭлектроИнтел» и довольно уникальна для этого рынка.
Основой аппарата является квазирезонансный полумостовой инвертор с частотным управлением с формированием безопасной траектории переключения силовых транзисторов. Главное преимущество такого решения по сравнению с наиболее распространенной схемой на широтно-импульсной модуляции это то, что силовые транзисторы, преобразующие напряжение сети в напряжение высокой частоты, работают с нулевыми коммутационными потерями, то есть меньше нагружены, меньше греются и имеют более высокий КПД.
Цитата:
прошу прощенья, а у вас есть 100% уверенность, что, скажем, в неоне применена именно шим-модуляция? а не чим или фим? может там резонансная или квазирезонансная топология
Если верить изготовителю, в Неонах применена полумостовая квазирезонансная ЧИМ топология. При этом дроссель должен быть какой-то другой? Я, если честно не силен в этом вопросе и поэтому прошу просветить.
Если кому-то интересно, ссылка на схемы двух разных версий, есть отличия:
http://svarka-barnaul.3dn.ru/load/skhem ... /4-1-0-292

http://valvolodin.narod.ru/schems2/neon-vd315_2019.pdf


Вернуться наверх
 
Не в сети
 Заголовок сообщения: Re: Сварочный инвертор
СообщениеДобавлено: Ср май 24, 2023 20:09:26 
Поставщик валерьянки для Кота

Карма: 4
Рейтинг сообщений: 210
Зарегистрирован: Сб май 07, 2011 17:52:59
Сообщений: 2466
Рейтинг сообщения: 0
Цитата:
Если верить изготовителю
я так и думал. имено это я и полагал :wink:
Цитата:
дроссель должен быть какой-то другой?
я фоту дрочеля в 315 рриланде выкладывал же? найдите 3 отличия :)))
Цитата:
прошу просветить
так здесь вроде не филиал электоринтела? напишите им письмо: "хочу всё знать!" они вам ценник озвучат. сколько будет вам стоить ваше любопытсво можете прям здесь выложить ихнюю ответку. а резонансные иипы на паралельном форуме целлая ветвь. с графиками. там в этом интеле всё через жопу: даже плавный заряд входных баночек на тиристоре :o вместо реле

_________________
душа человеческая темна и с легкостью обращается ко злу


Вернуться наверх
 
Не в сети
 Заголовок сообщения: Re: Сварочный инвертор
СообщениеДобавлено: Вс май 28, 2023 15:53:15 
Первый раз сказал Мяу!

Зарегистрирован: Пн май 01, 2023 10:59:31
Сообщений: 33
Рейтинг сообщения: 0
А где можно посмотреть фото вышеуказанного дросселя из 315 Риланда?
В Рилонах 315 многовитковый дроссель.


Вернуться наверх
 
Показать сообщения за:  Сортировать по:  Вернуться наверх
Начать новую тему Ответить на тему  [ Сообщений: 4937 ]     ... , , , 243, , , ,  

Часовой пояс: UTC + 3 часа


Кто сейчас на форуме

Сейчас этот форум просматривают: нет зарегистрированных пользователей и гости: 7


Вы не можете начинать темы
Вы не можете отвечать на сообщения
Вы не можете редактировать свои сообщения
Вы не можете удалять свои сообщения
Вы не можете добавлять вложения

Найти:
Перейти:  


Powered by phpBB © 2000, 2002, 2005, 2007 phpBB Group
Русская поддержка phpBB
Extended by Karma MOD © 2007—2012 m157y
Extended by Topic Tags MOD © 2012 m157y