Например TDA7294

Форум РадиоКот • Просмотр темы - сварочный инверторный полуавтомат.
Форум РадиоКот
Здесь можно немножко помяукать :)

Текущее время: Чт дек 18, 2025 04:08:43

Часовой пояс: UTC + 3 часа


ПРЯМО СЕЙЧАС:



Начать новую тему Ответить на тему  [ Сообщений: 912 ]     ... , , , 40, , , ...  
Автор Сообщение
Не в сети
 Заголовок сообщения: Re: сварочный инверторный полуавтомат.
СообщениеДобавлено: Пн дек 09, 2019 21:07:55 
Поставщик валерьянки для Кота

Карма: 4
Рейтинг сообщений: 210
Зарегистрирован: Сб май 07, 2011 17:52:59
Сообщений: 2466
Рейтинг сообщения: 0
Цитата:
для нормальной работы полуавтомата?
да если б у меня получилося переделать ручной фубаг в полуавтомат, да я б никого не спрашивая, молча б, зарядил б кутуху 1кг омедненой провлоки, открыл б вентиль со сварочною смесью и, прям крутилками тока/напряженья подобрал б конфорт и варил б уже... выстиви напряженье 17,5в и скоросьтью подачи проволоки играйся... одна рука варит, другая подачу крутит... до комфорта... углекислота на исходе уж :roll: опять блядь расходы епона мать бл :o

_________________
душа человеческая темна и с легкостью обращается ко злу


Вернуться наверх
 
Не в сети
 Заголовок сообщения: Re: сварочный инверторный полуавтомат.
СообщениеДобавлено: Пн дек 09, 2019 21:22:37 
Друг Кота
Аватар пользователя

Карма: 50
Рейтинг сообщений: 759
Зарегистрирован: Чт дек 29, 2005 00:18:30
Сообщений: 6577
Откуда: Москва
Рейтинг сообщения: 0
Ну одной рукой подачу проволоки, другой напряжение, третьей индуктивность сварочного дросселя в цепи подрегулировать :) . В принципе не секрет что его значение при разных токах должно быть разным и оно очень сильно влияет на качество сварки.

_________________
Ничто так не укрепляет взаимное доверие, как 100% предоплата! Дмитрий, ex-RK3AOR.


Вернуться наверх
 
Не в сети
 Заголовок сообщения: Re: сварочный инверторный полуавтомат.
СообщениеДобавлено: Пн дек 09, 2019 22:40:42 
Поставщик валерьянки для Кота

Карма: 4
Рейтинг сообщений: 210
Зарегистрирован: Сб май 07, 2011 17:52:59
Сообщений: 2466
Рейтинг сообщения: 0
Цитата:
Ну одной рукой подачу проволоки, другой напряжение, третьей индуктивность
поздно, поздно забрал Иванушка Василисушку у Гарыныча
СпойлерИзображение

_________________
душа человеческая темна и с легкостью обращается ко злу


Вернуться наверх
 
Не в сети
 Заголовок сообщения: Re: сварочный инверторный полуавтомат.
СообщениеДобавлено: Вт дек 10, 2019 07:18:07 
Родился

Зарегистрирован: Сб июл 18, 2009 14:02:44
Сообщений: 2
Рейтинг сообщения: 0
Переделать Fubag оказалось самым простым делом. Больше всего времени и сил заняло изготовление корпуса, управления и т.д. Немного пробовал варить. В принципе варит, брызг нет, провар хороший. Металл от 1 мм. до 5 мм. Проволока 0,8. Аргон. Сварщик из меня хреновый, но на некоторых режимах звук сварки переходит в шипение и, кажется, что проволока перетекает в ванну без образования капли. Напряжение при этом было около 24 в. Сейчас продолжить эксперименты не могу, спалил драйвер протяжки, к концу недели микруха приедет.


Вернуться наверх
 
Эиком - электронные компоненты и радиодетали
Не в сети
 Заголовок сообщения: Re: сварочный инверторный полуавтомат.
СообщениеДобавлено: Ср дек 25, 2019 20:35:17 
Открыл глаза
Аватар пользователя

Зарегистрирован: Вс ноя 22, 2015 00:52:38
Сообщений: 46
Откуда: Днепропетровск
Рейтинг сообщения: 0
Всем Вечер добрый.
Имею головную боль, отличный в прямом смысле слова ПА TELMIG 203-2. Он трехфазный, мои попытки переделать транс на одну фазу ничем не увенчались. Нужна замена транса. Все остальное работает отлично. Аппарат из статусом - Профессиональный и это правда. На отдельном дежурном трансе запитаны мозги, протяжка, клапан и все остальное и это все работает.
Подскажите где можно посмотреть хорошую схему и чтоб ее можно было повторить.
Начал читать здесь вроди бы подходит, но что это за ссылки и как их можно открыть?
-http://savepic.su/5151071.htm !?


Вернуться наверх
 
Не в сети
 Заголовок сообщения: Re: сварочный инверторный полуавтомат.
СообщениеДобавлено: Ср дек 25, 2019 22:14:09 
Нашел транзистор. Понюхал.
Аватар пользователя

Зарегистрирован: Чт сен 15, 2016 01:04:20
Сообщений: 157
Рейтинг сообщения: 0
Подскажите где можно посмотреть хорошую схему и чтоб ее можно было повторить.

http://www.electrik.org/forum/index.php?showforum=13


Вернуться наверх
 
Не в сети
 Заголовок сообщения: Re: сварочный инверторный полуавтомат.
СообщениеДобавлено: Чт дек 26, 2019 01:03:38 
Говорящий с текстолитом

Карма: 46
Рейтинг сообщений: 332
Зарегистрирован: Пн май 28, 2012 19:52:17
Сообщений: 1523
Откуда: г.Киров (Вятка)
Рейтинг сообщения: 0
awas5 писал(а):
Начал читать здесь вроди бы подходит, но что это за ссылки и как их можно открыть?-http://savepic.su/5151071.htm !?

Это хранилище однажды рухнуло и всё пропало. Выкладывал "ГЕШАs"
Кое что из того есть в этой теме, я дублировал.
Что конкретно интересует?


Вернуться наверх
 
Не в сети
 Заголовок сообщения: Re: сварочный инверторный полуавтомат.
СообщениеДобавлено: Чт дек 26, 2019 06:35:40 
Открыл глаза
Аватар пользователя

Зарегистрирован: Вс ноя 22, 2015 00:52:38
Сообщений: 46
Откуда: Днепропетровск
Рейтинг сообщения: 0
Интерес к вот этому - Заголовок сообщения: Re: сварочный инверторный полуавтомат.Сообщение Добавлено: Пн ноя 16, 2015 23:08:21
Там схема печатка и наверное фото


Вернуться наверх
 
Не в сети
 Заголовок сообщения: Re: сварочный инверторный полуавтомат.
СообщениеДобавлено: Чт дек 26, 2019 10:44:22 
Говорящий с текстолитом

Карма: 46
Рейтинг сообщений: 332
Зарегистрирован: Пн май 28, 2012 19:52:17
Сообщений: 1523
Откуда: г.Киров (Вятка)
Рейтинг сообщения: 0
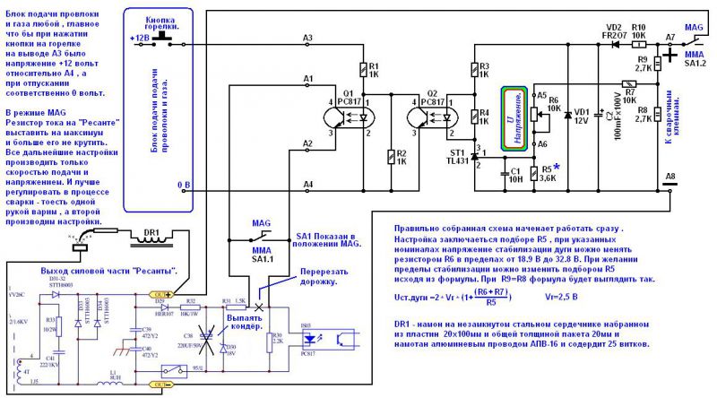
Вот это сообщение? https://radiokot.ru/forum/viewtopic.php ... 1#p2548831
Трудно вспомнить что там было.

Вот кое что из сохранившегося, то что было особенно интересно.
СпойлерИзображение
Изображение
Изображение
Изображение
Изображение


Вернуться наверх
 
Не в сети
 Заголовок сообщения: Re: сварочный инверторный полуавтомат.
СообщениеДобавлено: Пт дек 27, 2019 02:33:08 
Открыл глаза
Аватар пользователя

Зарегистрирован: Вс ноя 22, 2015 00:52:38
Сообщений: 46
Откуда: Днепропетровск
Рейтинг сообщения: 0
Там вторая схема как я понял это схема сварки Где про нее можно почитать и есть ли плата?


Вернуться наверх
 
Не в сети
 Заголовок сообщения: Re: сварочный инверторный полуавтомат.
СообщениеДобавлено: Пн дек 30, 2019 08:45:04 
Родился

Зарегистрирован: Пн май 13, 2019 07:25:12
Сообщений: 4
Рейтинг сообщения: 0
Там вторая схема как я понял это схема сварки Где про нее можно почитать и есть ли плата?


Вложения:
polumost.lay6 [166.74 KiB]
Скачиваний: 604
Вернуться наверх
 
Не в сети
 Заголовок сообщения: Re: сварочный инверторный полуавтомат.
СообщениеДобавлено: Чт янв 02, 2020 15:58:54 
Родился

Зарегистрирован: Пн май 13, 2019 07:25:12
Сообщений: 4
Рейтинг сообщения: 0
поправьте в печатке на G. Е сопротивление 1K неправильно нарисован


Вложения:
polumost.lay6 [173.76 KiB]
Скачиваний: 549
Вернуться наверх
 
Не в сети
 Заголовок сообщения: Re: сварочный инверторный полуавтомат.
СообщениеДобавлено: Чт фев 06, 2020 19:06:51 
Родился

Зарегистрирован: Чт фев 06, 2020 18:55:35
Сообщений: 18
Рейтинг сообщения: 0
Переделать Fubag оказалось самым простым делом. Больше всего времени и сил заняло изготовление корпуса, управления и т.д. Немного пробовал варить. В принципе варит, брызг нет, провар хороший. Металл от 1 мм. до 5 мм. Проволока 0,8. Аргон. Сварщик из меня хреновый, но на некоторых режимах звук сварки переходит в шипение и, кажется, что проволока перетекает в ванну без образования капли. Напряжение при этом было около 24 в. Сейчас продолжить эксперименты не могу, спалил драйвер протяжки, к концу недели микруха приедет.

Могли бы вы сделать фото самой переделки на плате сварочника.


Вернуться наверх
 
Не в сети
 Заголовок сообщения: Re: сварочный инверторный полуавтомат.
СообщениеДобавлено: Вт мар 03, 2020 22:17:37 
Родился

Зарегистрирован: Сб дек 16, 2017 21:16:40
Сообщений: 2
Рейтинг сообщения: 0
Здравствуйте. Благодаря Вашей помощи переделал Fubag ir220 в полуавтомат. Схема на компаратора, отсюда. У меня вопрос, напряжение на нагрузке меняется от 16 до 27 вольт ток 10-140 ампер соответственно. Этого диапазона достаточно, для нормальной работы полуавтомата?
Хорошо бы поразвернутее по переделке. У меня Fubag IN 170 - прокатит?


Вернуться наверх
 
Не в сети
 Заголовок сообщения: Re: сварочный инверторный полуавтомат.
СообщениеДобавлено: Вс апр 12, 2020 21:16:30 
Родился

Зарегистрирован: Вс апр 12, 2020 16:36:25
Сообщений: 1
Рейтинг сообщения: 0
Всем здравствовать . Сегодня провёл эксперимент с АRC200 . Поставил на выходе делитель . Напряжение на выходе меняется , но меняется и частота импульсов шика .Чем ниже напряжение , тем ниже частота .
По моему это не очень правильно . Попробую сделать на оптроне , поглядим что будет .

Добавлено after 1 hour 43 seconds:
Нашёл две схемы - одна ARC 200 , вторая похожа но это MIG . Кто умный , скажите как в МИГ реализована обратная связь по напряжению .

Добавлено after 3 hours 11 minutes 32 seconds:
Схемы как выложить ?☹️


Вернуться наверх
 
Не в сети
 Заголовок сообщения: Re: сварочный инверторный полуавтомат.
СообщениеДобавлено: Пн апр 13, 2020 07:45:57 
Говорящий с текстолитом

Карма: 46
Рейтинг сообщений: 332
Зарегистрирован: Пн май 28, 2012 19:52:17
Сообщений: 1523
Откуда: г.Киров (Вятка)
Рейтинг сообщения: 0
Nik863 писал(а):
Кто умный , скажите как в МИГ реализована обратная связь по напряжению .
По умному ... шаловливыми ручёнками при помощи головы. :wink:
Nik863 писал(а):
Схемы как выложить ?☹️
Ответ такой же ... ручками при помощи головы. 8)

А если серьёзно то закачиваешь картинки лучше сюда: http://img.radiokot.ru/
Не забываем читать что принимает хранилище, какой формат и размер.
далее, скопировать ссылку картинки
СпойлерИзображение

И не забываем пользоваться кнопкой "Предпросмотр".

Или тупо вставляем файл в окна выше кнопочек (пердпросмотр, отправить, отмена). ... "Если Вы не хотите добавлять вложения, оставьте поля пустыми."


Вернуться наверх
 
Не в сети
 Заголовок сообщения: Re: сварочный инверторный полуавтомат.
СообщениеДобавлено: Чт апр 16, 2020 04:48:13 
Родился

Зарегистрирован: Ср апр 15, 2020 16:01:15
Сообщений: 1
Рейтинг сообщения: 0
Добрый день всем котам. Есть инвертор Днипро М САБ 250, с ШИМ UC3846N. Какая схема наиболее подходяща для переделки в ПА? Кто что посоветует. У меня UC3846N, а на схеме UC2846 но думаю это аналоги или есть какие отличия?


Вложения:
Комментарий к файлу: фото
0002.jpg [238.81 KiB]
Скачиваний: 639
Комментарий к файлу: схема
0001.jpg [218.74 KiB]
Скачиваний: 477
Вернуться наверх
 
Не в сети
 Заголовок сообщения: Re: сварочный инверторный полуавтомат.
СообщениеДобавлено: Ср апр 22, 2020 12:25:13 
Первый раз сказал Мяу!

Зарегистрирован: Ср авг 03, 2016 15:44:48
Сообщений: 26
Рейтинг сообщения: 0
А если аппарат с косым мостом Прораб ижбт 161.из него можно сделать полуавтомат?
Стоит ли заморачиваться?


Вернуться наверх
 
Не в сети
 Заголовок сообщения: Re: сварочный инверторный полуавтомат.
СообщениеДобавлено: Ср апр 22, 2020 14:10:44 
Говорящий с текстолитом

Карма: 46
Рейтинг сообщений: 332
Зарегистрирован: Пн май 28, 2012 19:52:17
Сообщений: 1523
Откуда: г.Киров (Вятка)
Рейтинг сообщения: 0
Димон* писал(а):
А если аппарат с косым мостом ...
Стоит ли заморачиваться?
А какая разница кокой у него мост "косой" или не "косой"?
Кому не лень тот делает, кому лень просто покупает.


Вернуться наверх
 
Не в сети
 Заголовок сообщения: Re: сварочный инверторный полуавтомат.
СообщениеДобавлено: Ср апр 22, 2020 14:58:51 
Нашел транзистор. Понюхал.
Аватар пользователя

Зарегистрирован: Чт сен 15, 2016 01:04:20
Сообщений: 157
Рейтинг сообщения: 0
А если аппарат с косым мостом Прораб ижбт 161.из него можно сделать полуавтомат?
Стоит ли заморачиваться?

А вы нужной вам проволокой длиной
примерно 2см от контакта силы,
коснитесь о деталь.
И коль у вас со взрывом провод обгорит
то всё нормально быть должно.
А коль глазом вы видите накал
то бросьте это дело.
Ток при этом на максимум
иль даже лучше контроль по току отключить.


Вернуться наверх
 
Показать сообщения за:  Сортировать по:  Вернуться наверх
Начать новую тему Ответить на тему  [ Сообщений: 912 ]     ... , , , 40, , , ...  

Часовой пояс: UTC + 3 часа


Кто сейчас на форуме

Сейчас этот форум просматривают: нет зарегистрированных пользователей и гости: 7


Вы не можете начинать темы
Вы не можете отвечать на сообщения
Вы не можете редактировать свои сообщения
Вы не можете удалять свои сообщения
Вы не можете добавлять вложения

Найти:
Перейти:  


Powered by phpBB © 2000, 2002, 2005, 2007 phpBB Group
Русская поддержка phpBB
Extended by Karma MOD © 2007—2012 m157y
Extended by Topic Tags MOD © 2012 m157y