Например TDA7294

Форум РадиоКот • Просмотр темы - Варикап кв109
Форум РадиоКот
Здесь можно немножко помяукать :)

Текущее время: Сб дек 20, 2025 01:28:06

Часовой пояс: UTC + 3 часа


ПРЯМО СЕЙЧАС:



Начать новую тему Ответить на тему  [ Сообщений: 306 ]     ... , , , 10, , , ...  
Автор Сообщение
Не в сети
 Заголовок сообщения: Re: Варикап кв109
СообщениеДобавлено: Вс ноя 23, 2025 14:19:56 
Мудрый кот

Карма: 25
Рейтинг сообщений: 489
Зарегистрирован: Сб май 05, 2012 20:24:52
Сообщений: 1807
Откуда: KN34PC, Болгария
Рейтинг сообщения: 0
С резистором расширения полосу следует использовать и для других цепей, но не и на входе RX. Сигнал там все равно мал.
Есть и другие методы :).


Вернуться наверх
 
Не в сети
 Заголовок сообщения: Re: Варикап кв109
СообщениеДобавлено: Вс ноя 23, 2025 14:21:59 
Друг Кота

Карма: -1
Рейтинг сообщений: 86
Зарегистрирован: Вт мар 13, 2012 12:16:13
Сообщений: 8876
Откуда: .ru
Рейтинг сообщения: 1
Нормальные люди прежде чем фильтровать усиливают.
В противном случае нечего будет фильтровать.
:tea:

далее...

1.
для начала выкинем конденсатор связи... на антенном переключателе...

Изображение

работать стало лучше))
:tea:

2.
выкинем резистор...

Изображение

работать стало ещё лучше))

3.
выкинем второй конденсатор связи...

Изображение

работать стало ещё лучше))

4.
итого получилась такая схема...

Изображение

работать стало ещё лучше))

вывод:
для получения максимальной чувствительности антенна должна подключаться непосредственно к входному контуру приёмника.
:tea:

собственно это я знал ещё 20 лет назад... когда разрабатывал рации... на разные частоты...
просто ещё раз для себя решил убедиться... в правильности своих суждений))
:tea:


Вложения:
Screenshot_9.jpg [4.15 KiB]
Скачиваний: 464
Screenshot_8.jpg [7.67 KiB]
Скачиваний: 468
Screenshot_7.jpg [7.25 KiB]
Скачиваний: 465
Screenshot_6.jpg [6.37 KiB]
Скачиваний: 466
Вернуться наверх
 
Не в сети
 Заголовок сообщения: Re: Варикап кв109
СообщениеДобавлено: Вс ноя 23, 2025 14:30:09 
Мудрый кот

Карма: 25
Рейтинг сообщений: 489
Зарегистрирован: Сб май 05, 2012 20:24:52
Сообщений: 1807
Откуда: KN34PC, Болгария
Рейтинг сообщения: 0
Просто приобретите уже созданные компоненты. Если не хочется ничего делать.
Но понимаю: прелесть в хобби том, чтобы делать все самому. Поэтому "семь раз отмерь, один раз отрежь": NanoVNA, NWT-500.. и "заклинания" будет меньшее.

RF-фильтр для FM-радио 87,6 .. 108 MHz скажем, радиоприемник из 1982 год:

Изображение,
Изображение


Вернуться наверх
 
Не в сети
 Заголовок сообщения: Re: Варикап кв109
СообщениеДобавлено: Вс ноя 23, 2025 15:00:03 
Друг Кота
Аватар пользователя

Карма: 116
Рейтинг сообщений: 4502
Зарегистрирован: Пт мар 30, 2012 05:17:29
Сообщений: 16064
Откуда: Екатеринбург
Рейтинг сообщения: 0
Но изведя когда-то килограммы обмоточного провода на эксперименты вслепую, хотелось бы сейчас провести расчеты опираясь хоть на какие-то цифры.
ОК. Берём, скажем, УКВ, 87.5 - 108 МГц. Центральная частота - считаем, 100 МГц. Примем входное и выходное сопротивление - ну, скажем, 1 кОм. (Я могу посчитать выходной импеданс для штыря определённой длины, но лениво, да и ни к чему, точность будет так себе.) Возьмём в качестве ПФ один контур. Примем реактивные сопротивления на ста мегагерцах 100 Ом, отсюда L = 0.16 мкГн, C = 16 пФ. Наверно, катушку можно подобрать готовую. А дальше - нановну в лапы и вперёд. :)) Если не устроит один контур, можно будет сделать ПФ из двух - с индуктивной или ёмкостной связью. Для ёмкостной связи конденсатор будет нужен совсем никакой ёмкости.

_________________
И хрюкотали зелюки,
Как мюмзики в мове.


Вернуться наверх
 
Эиком - электронные компоненты и радиодетали
Не в сети
 Заголовок сообщения: Re: Варикап кв109
СообщениеДобавлено: Вс ноя 23, 2025 15:23:07 
Друг Кота

Карма: -1
Рейтинг сообщений: 86
Зарегистрирован: Вт мар 13, 2012 12:16:13
Сообщений: 8876
Откуда: .ru
Рейтинг сообщения: 0
veso74 писал(а):
Просто приобретите уже созданные компоненты.

у нас уже есть готовый заводской приёмник...

Изображение

сейчас наша задача сделать из приёмника среднего класса приёмник класса High End (обозначающий высочайший класс).
:music:

RF-фильтр для FM-радио нам не подходит... он не отвечает классу High End (обозначающий высочайший класс).
из-за нелинейности АЧХ (посмотри на график).
:tea:
mickbell писал(а):
Возьмём в качестве ПФ один контур.

а контур будет обычный ?
или на объемном резонаторе ?

https://yandex.ru/video/preview/2478376557716442432

:))


Вернуться наверх
 
Не в сети
 Заголовок сообщения: Re: Варикап кв109
СообщениеДобавлено: Вс ноя 23, 2025 15:35:30 
Мудрый кот

Карма: 25
Рейтинг сообщений: 489
Зарегистрирован: Сб май 05, 2012 20:24:52
Сообщений: 1807
Откуда: KN34PC, Болгария
Рейтинг сообщения: 0
Прибор (RX), представленный выше, даже с золотыми контурами LC не станет High End. Необходимо изменить .. все. Начните с схемы, платы и ... неполярных конденсаторов (все вероятно тип Y5P). И объемном резонатор там не поможет.


Вернуться наверх
 
Не в сети
 Заголовок сообщения: Re: Варикап кв109
СообщениеДобавлено: Вс ноя 23, 2025 17:49:30 
Друг Кота

Карма: -1
Рейтинг сообщений: 86
Зарегистрирован: Вт мар 13, 2012 12:16:13
Сообщений: 8876
Откуда: .ru
Рейтинг сообщения: 0
вот оно... не верее в собственные силы))
:tea:
при детальном рассмотрении... оказалось что УВЧ там другой... собран по классике... с ОБ.
:tea:
далее... идёт стереодекодер...

Изображение

но нам он не нужен)) он портит наш High End (обозначающий высочайший класс) звук.
:music:


Вложения:
Screenshot_1.jpg [34.36 KiB]
Скачиваний: 399
Вернуться наверх
 
Не в сети
 Заголовок сообщения: Re: Варикап кв109
СообщениеДобавлено: Вс ноя 23, 2025 17:53:45 
Друг Кота
Аватар пользователя

Карма: 116
Рейтинг сообщений: 4502
Зарегистрирован: Пт мар 30, 2012 05:17:29
Сообщений: 16064
Откуда: Екатеринбург
Рейтинг сообщения: 0
mickbell писал(а):
Возьмём в качестве ПФ один контур.
а контур будет обычный ?
Обычный. Хотя... :)))

_________________
И хрюкотали зелюки,
Как мюмзики в мове.


Вернуться наверх
 
Не в сети
 Заголовок сообщения: Re: Варикап кв109
СообщениеДобавлено: Пн ноя 24, 2025 00:20:15 
Друг Кота

Карма: -1
Рейтинг сообщений: 86
Зарегистрирован: Вт мар 13, 2012 12:16:13
Сообщений: 8876
Откуда: .ru
Рейтинг сообщения: 0
а блок УКВ у меня собран по такой схеме....

Изображение

:tea:

Добавлено after 2 hours 37 minutes 45 seconds:
далее...
уберём из схемы ДВ... СВ... КВ... оставим только УКВ (88-108)...
:tea:

было так...

Изображение

стало так...

Изображение

деталек стало меньше))
:tea:


Вложения:
приёмник_1.jpg [37.97 KiB]
Скачиваний: 371
приёмник_0.jpg [30.92 KiB]
Скачиваний: 372
Вернуться наверх
 
Не в сети
 Заголовок сообщения: Re: Варикап кв109
СообщениеДобавлено: Пн ноя 24, 2025 18:39:45 
Нашел транзистор. Понюхал.

Зарегистрирован: Ср апр 17, 2024 20:24:19
Сообщений: 159
Откуда: Курская область,
Рейтинг сообщения: 0
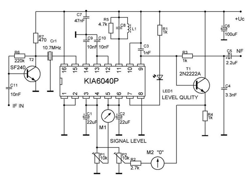
теперь для увеличения чувствительности я бы попробовал между контуром и керамическим фильтром поставить усилитель на 1 транзисторе. Если результат будет не достаточный можно попробовать антенный усилитель.

примерно так:
Изображение

и так:
Изображение

Схема подопытного аппарата похожа на эту:

Изображение


Вложения:
Комментарий к файлу: подопытный
am1006.jpg.ebaaa847a194e4669202297b9d8560fa.jpg [241.25 KiB]
Скачиваний: 21
Комментарий к файлу: усилитель УПЧ
n683WAAToZ3BNilwbodiltOd9Vk6rcCzGG6cuaw12M-FNCYG9_FNhEZ2Nl4Ye2lvi9pWCMQBRTdU4I7k3Q8eVPvqYz3kY6HMhYaNsc5GY8ISScT4Hy0D0K-syx8u82o4h8OyA3JUaMD34mKdzh.jpg [115.65 KiB]
Скачиваний: 20
Вернуться наверх
 
Не в сети
 Заголовок сообщения: Re: Варикап кв109
СообщениеДобавлено: Пн ноя 24, 2025 22:52:12 
Друг Кота

Карма: -1
Рейтинг сообщений: 86
Зарегистрирован: Вт мар 13, 2012 12:16:13
Сообщений: 8876
Откуда: .ru
Рейтинг сообщения: 0
теперь для увеличения чувствительности я бы попробовал между контуром и керамическим фильтром поставить усилитель на 1 транзисторе.

уже подключал... выше писал...

Добавлено after 1 minute 23 seconds:
3.
поставил дополнительный усилитель в УПЧ на одном транзисторе...
в старых советских приёмниках ставили усилитель в УПЧ перед керамическим фильтром 10,7 мгц... на одном или двух транзисторах...

Изображение

да... с усилителем на транзисторе усиление стало больше...
теперь все станции принимаются с одинаковой громкостью не зависимо от уровня сигнала...
почти как в рации))

другой вопрос... на надо ли ? вместе с усилением возрос и шум между станциями... что может раздражать))
тут надо искать компромисс между усилением и шумами...
:roll:
мы же делаем ФМ приёмник класса Hi Fi ))
:music:

по такой схеме подключал...
Изображение
только в коллекторе 2 кОм а в базе 150 кОм.
подобрано экспериментальным путём))


Вернуться наверх
 
Не в сети
 Заголовок сообщения: Re: Варикап кв109
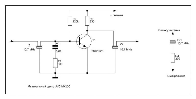
СообщениеДобавлено: Вт ноя 25, 2025 18:00:56 
Нашел транзистор. Понюхал.

Зарегистрирован: Ср апр 17, 2024 20:24:19
Сообщений: 159
Откуда: Курская область,
Рейтинг сообщения: 0
тут надо искать компромисс между усилением и шумами...


Изображение
Думаю инженеры JVC нашли компромисс подбором резистора R1

А как по поводу входного усилителя, пробовали?


Вложения:
Из JVC.JPG [34.51 KiB]
Скачиваний: 16
Вернуться наверх
 
Не в сети
 Заголовок сообщения: Re: Варикап кв109
СообщениеДобавлено: Ср ноя 26, 2025 13:42:39 
Друг Кота

Карма: -1
Рейтинг сообщений: 86
Зарегистрирован: Вт мар 13, 2012 12:16:13
Сообщений: 8876
Откуда: .ru
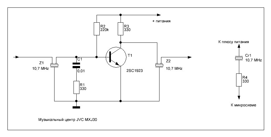
Рейтинг сообщения: 1
не знаю о чём думают инженеры JVC...
а советские инженеры в своё время... ещё в далёкие 80-е... нашли способ плавно менять усиление УПЧ...
с помощью резистора в цепи эмиттера каскодного усилителя...

Изображение

:tea:

Добавлено after 3 minutes 24 seconds:
вообще я сравниваю работу своего приёмника с приёмником в телефоне...
в телефоне тоже при приёме слабых станций... играет тихо...
т.е. мой приёмник работает так же как в телефоне.
:roll:
только в телефоне (мне кажется) чувствительность приёмника чуть выше... на кусок провода (наушники) ловит лучше...
:roll:


Вложения:
Screenshot_1.jpg [115.06 KiB]
Скачиваний: 251
Вернуться наверх
 
Не в сети
 Заголовок сообщения: Re: Варикап кв109
СообщениеДобавлено: Ср ноя 26, 2025 14:15:16 
Друг Кота

Карма: -1
Рейтинг сообщений: 86
Зарегистрирован: Вт мар 13, 2012 12:16:13
Сообщений: 8876
Откуда: .ru
Рейтинг сообщения: 1
Александр 62
По поводу входного усилителя... тоже выше писал... пробовал по разному))
вообще входной усилитель нужен если мы используем внешнюю антенну... на крыше авто или на крыше дома...
в этом случае входной усилитель для компенсации потерь в кабеле
:roll:
в обычном приёмнике входной усилитель уже есть... дополнительно делать входной усилитель... не вижу смысла...
т.к. он не повысит чувствительность приёмника... а только добавит шумов...
:tea:
для реального повышения чувствительности лучше немного переделать уже имеющийся усилитель...
:roll:
хотя... по большому счёту там всё надо переделывать))

чувствительность также сильно зависит от смесителя... там надо точно подбирать режим работы... и самое главное - подбирать уровень сигнала гетеродина...
:roll:
всё это уже проходили... когда делали рации на 136-174 Мгц... полностью на транзисторах))
:)


Вложения:
Screenshot_1.jpg [118.01 KiB]
Скачиваний: 130
Вернуться наверх
 
Не в сети
 Заголовок сообщения: Re: Варикап кв109
СообщениеДобавлено: Ср ноя 26, 2025 19:38:15 
Нашел транзистор. Понюхал.

Зарегистрирован: Ср апр 17, 2024 20:24:19
Сообщений: 159
Откуда: Курская область,
Рейтинг сообщения: 0
[uquote="roman.com"
в обычном приёмнике входной усилитель уже есть... дополнительно делать входной усилитель... не вижу смысла...
т.к. он не повысит чувствительность приёмника... а только добавит шумов...:)[/uquote]

В моём случае усилитель шумов не добавил, приёмник стал принимать больше станций и на слух более качественно. Стал возможен приём на отрезок провода 30 см , но в этом случае принимаются не все станции. В этом варианте пока не пробовал поставить усилитель перед керамическим фильтром. Но когда то в китайской магнитоле это дало эффект надо попробовать вставить его и в этот проект. Может всё дело в том, что моё месторасположение в зоне неуверенного приёма и мне легче увидеть улучшение приёма.

Вот еще по теме https://www.radiokot.ru/articles/23/

https://vestnik-rosnou.ru/sites/default ... 46-349.pdf

Индикатор настройки конечно попробую, но пока не определился с корпусом для устройства ( в смысле из чего его сделать). На подходе из Китая ТЕА5711 для нового проекта надо развести печатную плату или найти готовый вариант. :beer:


Вернуться наверх
 
Не в сети
 Заголовок сообщения: Re: Варикап кв109
СообщениеДобавлено: Чт ноя 27, 2025 13:15:23 
Друг Кота

Карма: -1
Рейтинг сообщений: 86
Зарегистрирован: Вт мар 13, 2012 12:16:13
Сообщений: 8876
Откуда: .ru
Рейтинг сообщения: 1
у меня несколько станций мощных... принимаются на гвоздь))
несколько станций слабых... принимаются в шумах...
видимо это связано с тем что в городе несколько телерадио вышек... которые находятся в разных районах города...
:tea:
дополнительный транзистор в УПЧ не добавляет чувствительности... просто приёмник будет громче работать... соответсвенно и больше будет шумов... вот и всё))
:roll:
дополнительный транзистор в УПЧ имеет смысл ставить если вместе с транзистором поставить второй керамический фильтр...
при этом как правило получается лучше избирательность... и как правило чуть меньше полоса пропускания... соответственно чуть выше чувствительность...
:roll:
и всё таки приёмник в телефоне работает лучше... значит есть куда ещё стремиться))
:tea:
прошлый самодельный приёмник на к174ха6 работал лучше...
но там я всё делал по классической схеме...
УВЧ + смеситель + гетеродин + УПЧ на транзисторе + фильтр + фильтр + к174ха6.
:tea:
в заводском приёмнике мне не нравится блок УКВ с совмещенным гетеродином...
я такие смесители не делал... они мне не нравятся...
:roll:

корпус...
план был запихнуть приёмник в корпус колонки... там где динамик)) должно было получиться типа так...

Изображение

но сначала надо распилить плату музыкально центра на несколько частей... отдельно приёмник и отдельно усилитель...
потому что плата слишком большая... и целиком в колонку не влезет))
:tea:


Вложения:
Screenshot_1.jpg [23.01 KiB]
Скачиваний: 214


Последний раз редактировалось roman.com Чт ноя 27, 2025 13:24:08, всего редактировалось 1 раз.
Вернуться наверх
 
Не в сети
 Заголовок сообщения: Re: Варикап кв109
СообщениеДобавлено: Чт ноя 27, 2025 18:12:04 
Друг Кота

Карма: -1
Рейтинг сообщений: 86
Зарегистрирован: Вт мар 13, 2012 12:16:13
Сообщений: 8876
Откуда: .ru
Рейтинг сообщения: 0
а УНЧ у меня такой...

Изображение

Изображение

Изображение

мощностью всего 2 + 2 ватта... ))
:tea:


Вложения:
Screenshot_6.jpg [18.1 KiB]
Скачиваний: 169
Screenshot_5.jpg [25.36 KiB]
Скачиваний: 193
Screenshot_1.jpg [24.21 KiB]
Скачиваний: 168
Вернуться наверх
 
Не в сети
 Заголовок сообщения: Re: Варикап кв109
СообщениеДобавлено: Чт ноя 27, 2025 19:40:49 
Нашел транзистор. Понюхал.

Зарегистрирован: Ср апр 17, 2024 20:24:19
Сообщений: 159
Откуда: Курская область,
Рейтинг сообщения: 0
Немножечко свободного времени выпадет, тогда достану нановна, кой-какую оснастку к нему соображу и буду раскуривать этот вопрос.

[
Где можно будет прочитать о результатах Ваших исследований (раскуривания вопроса)? Тема актуальна для тех кто живет за городом. :shock:

Добавлено after 8 minutes 29 seconds:
а УНЧ у меня такой... :tea:
так вроде эти колонки активные.


Вернуться наверх
 
Не в сети
 Заголовок сообщения: Re: Варикап кв109
СообщениеДобавлено: Чт ноя 27, 2025 22:18:14 
Друг Кота
Аватар пользователя

Карма: 26
Рейтинг сообщений: 819
Зарегистрирован: Сб янв 28, 2006 22:47:24
Сообщений: 5712
Рейтинг сообщения: 0
Александр 62, здесь же и отпишусь когда руки дойдут.

_________________
Астролябия-сама меряет, было бы что мерять!!!


Вернуться наверх
 
Не в сети
 Заголовок сообщения: Re: Варикап кв109
СообщениеДобавлено: Пт ноя 28, 2025 00:39:49 
Друг Кота

Карма: -1
Рейтинг сообщений: 86
Зарегистрирован: Вт мар 13, 2012 12:16:13
Сообщений: 8876
Откуда: .ru
Рейтинг сообщения: 0
Александр 62 писал(а):
так вроде эти колонки активные.

у меня такие колонки...

Изображение

надо из них сделать такие колонки ))

Изображение

:tea:

Добавлено after 2 minutes 52 seconds:
далее...
дошли до усилителя... схема из интернета не верна...

Изображение

верить можно только даташиту))

Изображение

:tea:

Добавлено after 9 minutes 19 seconds:
а в реальности у меня работает так...

Изображение

:tea:

Добавлено after 46 minutes 44 seconds:
далее...
одна колонка сгорела...)) кассетник сдох...))

Изображение

:))

из рабочего осталось: приёмник + усилитель + блок питания.
:roll:

значит сделаем простой приёмник... из одной колонки...

Изображение

:tea:

приёмник будет МОНО... значит один канал надо выкинуть...

Изображение

итого... будет такая схема...

Изображение

:tea:


Вложения:
Screenshot_4.jpg [28.89 KiB]
Скачиваний: 108
Screenshot_1.jpg [29.33 KiB]
Скачиваний: 388
Screenshot_1 (1).jpg [11.92 KiB]
Скачиваний: 105
радио.jpg [37.18 KiB]
Скачиваний: 107
Screenshot_1.jpg [35.79 KiB]
Скачиваний: 118
Screenshot_6.jpg [22.99 KiB]
Скачиваний: 128
Вернуться наверх
 
Показать сообщения за:  Сортировать по:  Вернуться наверх
Начать новую тему Ответить на тему  [ Сообщений: 306 ]     ... , , , 10, , , ...  

Часовой пояс: UTC + 3 часа


Кто сейчас на форуме

Сейчас этот форум просматривают: catBot и гости: 17


Вы не можете начинать темы
Вы не можете отвечать на сообщения
Вы не можете редактировать свои сообщения
Вы не можете удалять свои сообщения
Вы не можете добавлять вложения

Найти:
Перейти:  


Powered by phpBB © 2000, 2002, 2005, 2007 phpBB Group
Русская поддержка phpBB
Extended by Karma MOD © 2007—2012 m157y
Extended by Topic Tags MOD © 2012 m157y